Forse si possono fare modifiche e/o varianti che potrebbero renderlo piu' interessante.
CD40174BE
Moderatori:
carloc,
g.schgor,
BrunoValente,
IsidoroKZ
17 messaggi
• Pagina 2 di 2 • 1, 2
0
voti
[11] Re: CD40174BE
Se hai intenzione di realizzare quello schema, riportalo qui dopo averlo disegnato in FidoCadJ.
Forse si possono fare modifiche e/o varianti che potrebbero renderlo piu' interessante.
Forse si possono fare modifiche e/o varianti che potrebbero renderlo piu' interessante.
marco
0
voti
[12] Re: CD40174BE
Ho fatto uno schizzo con fidocadj, ma usando un 4017, dovrei ottenere un lampeggio alternato di due led, anche se credo che ogni singolo lampeggio, sia composto da piccoli flash, almeno penso così.
Mi spiegate meglio il funzionamento del 40174?
Credo di aver capito che è un flip flop D, quindi dovrebbe funzionare così:
nell'uscita Q ho un valore uguale all'ingresso D, che varia solo se varia il valore in ingresso al clock, quindi se ho capito bene avrò una cosa del genere, ad esempio:
Clock 1 D 0 Q 0 se varia il clock e passa a 0 avrò clock 0 D 0 Q 1
Giusto?
Ma in D cosa posso collegare?
Mi fate un esempio?
Se ad esempio su D2 collego Q1 su Q2 ottengo un effetto o nulla?
E se su tutti i D collego lo stesso elemento che collego sul clock, ad esempio l'uscita di un 555 che succede nelle varie Q?
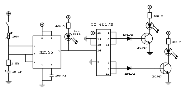
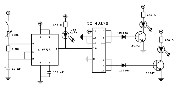
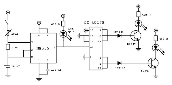
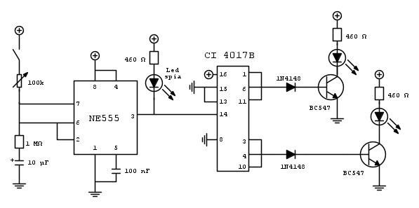
Intanto vi porto uno schema che credo posso funzionare con il 4017, l'ho solo disegnato, ma non ho provato ancora su basetta di prova, nel week end, proverò a montarlo e vediamo cosa succede.
Ho messo un led spia all'uscita del 555, solo per avere la sicurezza che il 555 funzioni, così se a monte dello schema i led non accendono so che devo controllare dopo il 555 in su
Mi spiegate meglio il funzionamento del 40174?
Credo di aver capito che è un flip flop D, quindi dovrebbe funzionare così:
nell'uscita Q ho un valore uguale all'ingresso D, che varia solo se varia il valore in ingresso al clock, quindi se ho capito bene avrò una cosa del genere, ad esempio:
Clock 1 D 0 Q 0 se varia il clock e passa a 0 avrò clock 0 D 0 Q 1
Giusto?
Ma in D cosa posso collegare?
Mi fate un esempio?
Se ad esempio su D2 collego Q1 su Q2 ottengo un effetto o nulla?
E se su tutti i D collego lo stesso elemento che collego sul clock, ad esempio l'uscita di un 555 che succede nelle varie Q?
Intanto vi porto uno schema che credo posso funzionare con il 4017, l'ho solo disegnato, ma non ho provato ancora su basetta di prova, nel week end, proverò a montarlo e vediamo cosa succede.
Ho messo un led spia all'uscita del 555, solo per avere la sicurezza che il 555 funzioni, così se a monte dello schema i led non accendono so che devo controllare dopo il 555 in su
-

Macelettronic
55 2 6 - Frequentatore

- Messaggi: 212
- Iscritto il: 1 feb 2012, 11:08
-

Macelettronic
55 2 6 - Frequentatore

- Messaggi: 212
- Iscritto il: 1 feb 2012, 11:08
0
voti
[17] Re: CD40174BE
Macelettronic ha scritto:Ho fatto uno schizzo con fidocadj, ma usando un 4017, dovrei ottenere un lampeggio alternato di due LED, anche se credo che ogni singolo lampeggio, sia composto da piccoli flash, almeno penso così.
Io ancora non ho capito che cosa tu voglia fare.
Se vuoi ottenere un lampeggio alternato di due led il 4017 non serve; se, al contrario, vuoi avere l'accensione sequenziale di piu' led, allora il 4017 ha un suo scopo.
Inoltre, come ho gia' detto piu' volte (vedi altro thread); i valori imposti all'oscillatore non vanno bene.
marco
17 messaggi
• Pagina 2 di 2 • 1, 2
Chi c’è in linea
Visitano il forum: Nessuno e 161 ospiti

Elettrotecnica e non solo (admin)
Un gatto tra gli elettroni (IsidoroKZ)
Esperienza e simulazioni (g.schgor)
Moleskine di un idraulico (RenzoDF)
Il Blog di ElectroYou (webmaster)
Idee microcontrollate (TardoFreak)
PICcoli grandi PICMicro (Paolino)
Il blog elettrico di carloc (carloc)
DirtEYblooog (dirtydeeds)
Di tutto... un po' (jordan20)
AK47 (lillo)
Esperienze elettroniche (marco438)
Telecomunicazioni musicali (clavicordo)
Automazione ed Elettronica (gustavo)
Direttive per la sicurezza (ErnestoCappelletti)
EYnfo dall'Alaska (mir)
Apriamo il quadro! (attilio)
H7-25 (asdf)
Passione Elettrica (massimob)
Elettroni a spasso (guidob)
Bloguerra (guerra)



