Cos'è ElectroYou | Login Iscriviti

ElectroYou - la comunità dei professionisti del mondo elettrico

Orologio con corona 60 led

Elettronica lineare e digitale: didattica ed applicazioni

Moderatori: Foto Utentecarloc, Foto Utenteg.schgor, Foto UtenteBrunoValente, Foto UtenteIsidoroKZ

0
voti

[51] Re: Orologio con corona 60 LED

Messaggioda Foto Utentesimtrix » 3 dic 2014, 11:11

marco438 ha scritto:Visto che lo hai citato nel primo post, potevi trovare schema e valori in quel mio articolo; comunque e per comodita' di chi legge, lo riporto di seguito:


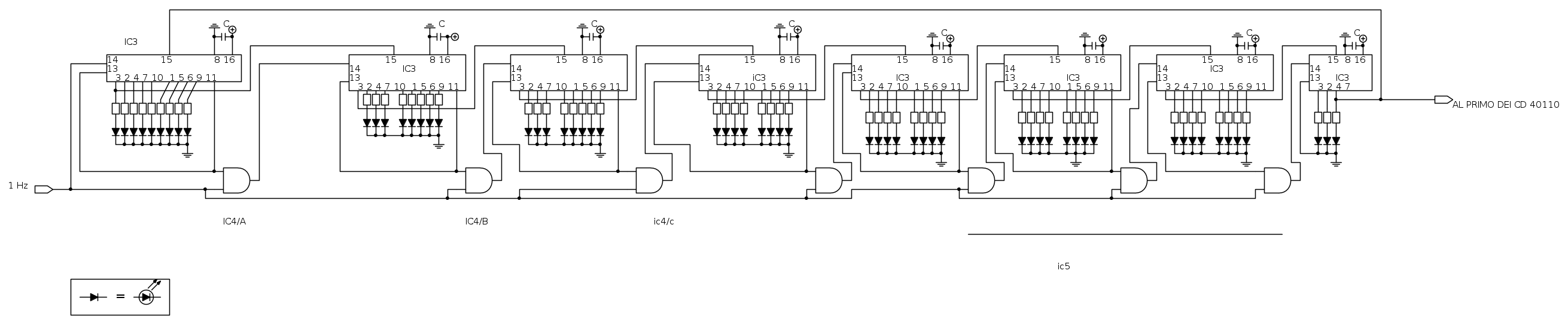
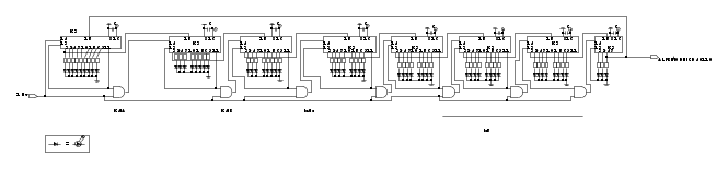
L'uscita del 4060 con il quarzo da 32.768 non da 1Hz ma 2Hz, quindi bisogna dividerli con un 4013.

Questo é il clock che va al primo dei cd4017.
Avatar utente
Foto Utentesimtrix
73 2 7
Frequentatore
Frequentatore
 
Messaggi: 224
Iscritto il: 26 mar 2013, 10:48

0
voti

[52] Re: Orologio con corona 60 LED

Messaggioda Foto Utentesimtrix » 3 dic 2014, 11:21

questa é la corona di led... le porte and presenti sono del cd4081
Avatar utente
Foto Utentesimtrix
73 2 7
Frequentatore
Frequentatore
 
Messaggi: 224
Iscritto il: 26 mar 2013, 10:48

0
voti

[53] Re: Orologio con corona 60 LED

Messaggioda Foto Utentesimtrix » 3 dic 2014, 11:38

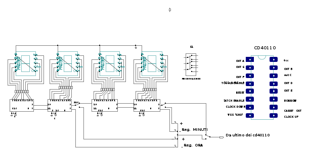
al raggiungimento del 60esimo impulso mi va al primo dei cd40110 ( contatore up/down e latch display)
Avatar utente
Foto Utentesimtrix
73 2 7
Frequentatore
Frequentatore
 
Messaggi: 224
Iscritto il: 26 mar 2013, 10:48

0
voti

[54] Re: Orologio con corona 60 LED

Messaggioda Foto Utentemarco438 » 3 dic 2014, 14:58

Ho dato un'occhiata veloce e i primi due circuiti mi pare vadano bene (il primo senza dubbio).
Il terzo e' sbagliato perche' non conta per 60 e 24 come dovrebbe un orologio ma per 99 e 99.
Quindi andrebbe implementato con porte logiche per resettare i contatori come detto.
Anche il sistema per l'avanzamento veloce lascia molti dubbi; quindi riguardati bene il tutto.
Ti avevo gia' in precedenza fatto presente la cosa ma pare tu non l'abbia considerato.
marco
Avatar utente
Foto Utentemarco438
37,1k 7 11 13
-EY Legend-
-EY Legend-
 
Messaggi: 16323
Iscritto il: 24 mar 2010, 15:09
Località: Versilia

0
voti

[55] Re: Orologio con corona 60 LED

Messaggioda Foto Utentesimtrix » 3 dic 2014, 15:52

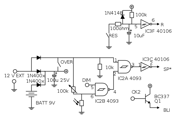
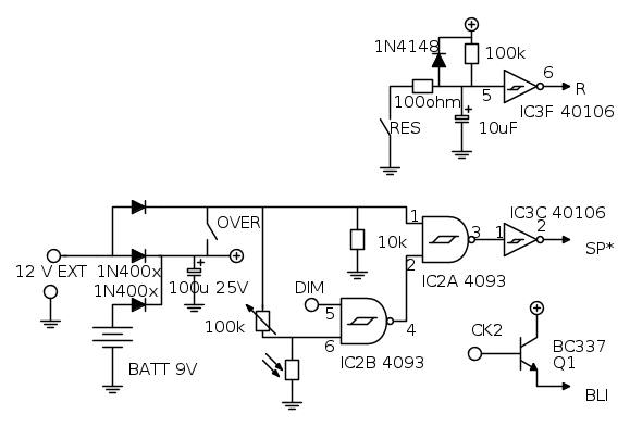
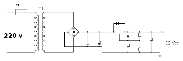
mentre per la parte alimentazione l'inossidabile lm317 se poi é il modello K, ancora meglio (da datasheet eroga 3 AMPERE ( io farei, per sicurezza 1,5 Ampere con dissipatore)
Avatar utente
Foto Utentesimtrix
73 2 7
Frequentatore
Frequentatore
 
Messaggi: 224
Iscritto il: 26 mar 2013, 10:48

0
voti

[56] Re: Orologio con corona 60 LED

Messaggioda Foto Utentesimtrix » 3 dic 2014, 16:54

ora iniziano i miei perché: 1) come posso fare il reset dei cd40110 (pin 5) in modo che le ore arrivino fino alle 23 e i minuti 59?; 2) il circuito di backup e cambio luminositá dove lo collego? ( non come alimentazione); per fare la regolazione,veloce, dell' orologio (vedi i 2 Hz in uscita dal cd 4060) come posso fare? Grazie di tutto.
Avatar utente
Foto Utentesimtrix
73 2 7
Frequentatore
Frequentatore
 
Messaggi: 224
Iscritto il: 26 mar 2013, 10:48

0
voti

[57] Re: Orologio con corona 60 LED

Messaggioda Foto Utentesimtrix » 3 dic 2014, 17:42

vi starete chiedendo perché non ho messo i valori alle resistenze dei 60 led (vedi titolo, corona) e ai display a sette segmenti. Semplice: 1) dato che esistono vari colori per i led (rosso, blu, rosa, bianco etc...) non ho voluto limitare al mio gusto personale la scelta; 2) dato che gli integrati della serie cd40xx hanno una finestra di alimentazione MOLTO AMPIA ( dai 3 ai 18 volt) ho pensato che chi lo copia abbia libertá nella l'alimentaione, comunque riporto la legge di OHM cosí ci si puó calcolare la resistenza opportunaR=V:I=(Valim-Vled):If dove la If é la CORRENTE necessaria per far funzionare il led. ciao a tutti O_/
Avatar utente
Foto Utentesimtrix
73 2 7
Frequentatore
Frequentatore
 
Messaggi: 224
Iscritto il: 26 mar 2013, 10:48

0
voti

[58] Re: Orologio con corona 60 LED

Messaggioda Foto Utentemarco438 » 4 dic 2014, 12:31

simtrix ha scritto:ora iniziano i miei perché: 1) come posso fare il reset dei cd40110 (pin 5) in modo che le ore arrivino fino alle 23 e i minuti 59?; 2) il circuito di backup e cambio luminositá dove lo collego? ( non come alimentazione); per fare la regolazione,veloce, dell' orologio (vedi i 2 Hz in uscita dal cd 4060) come posso fare? Grazie di tutto.

Cerco di rispondere alle tue domande anche se tu, spesso, non fai altrettanto.
1. Ti avevo gia' accennato (post 22) che la scelta di quell'integrato non era felice; non e' detto che non si possa fare quello che chiedi ma e' abbastanza complesso e va ad appesantire enormemente un insieme gia' ingarbugliato. Quel genere di integrato si usa prevalentemente in aggiunta a microprocessori che ne semplificano l'uso; in logica cablata si usano normalmente altri integrati.
2. Per il cambio di luminosita' si deve agire sull'alimentazione dei display che andrai ad implementare.
3. Per la regolazione veloce, puoi vedere i miei articoli.
marco
Avatar utente
Foto Utentemarco438
37,1k 7 11 13
-EY Legend-
-EY Legend-
 
Messaggi: 16323
Iscritto il: 24 mar 2010, 15:09
Località: Versilia

0
voti

[59] Re: Orologio con corona 60 LED

Messaggioda Foto Utentesimtrix » 8 dic 2014, 19:45

marco438 te dici Cerco di rispondere alle tue domande anche se tu, spesso, non fai altrettanto. ma io non riesco a capire la cosa che dici, ho guardato il post 23 e penso di aver risposto lí, penso. Saró tardo io, scusami chiedo scusa a TUTTO IL FORUM.
Avatar utente
Foto Utentesimtrix
73 2 7
Frequentatore
Frequentatore
 
Messaggi: 224
Iscritto il: 26 mar 2013, 10:48

0
voti

[60] Re: Orologio con corona 60 LED

Messaggioda Foto Utentemarco438 » 8 dic 2014, 20:06

Vedi Foto Utentesimtrix, il solo fatto che questo thread si trascini ormai da piu' di un anno, comporta che sorgano facilmente incomprensioni dovute al tempo trascorso; con l'espressione che hai citato, non mi riferivo esplicitamente a quel post ma a quelli precedenti.
Se comunque vuoi un mio parere spassionato, stai facendo di tutto per complicare una cosa che potrebbe essere abbastanza semplice.
Devi considerare che quando si lavora in logica cablata e' utile cercare di semplificare e non appesantire circuiti che gia' di per se sono complessi.
La scelta da parte tua di quell'integrato e' gia' una grossa complicazione e, per fartelo capire, avevo scritto il post 24; se mi avessi risposto allora facendo lo schema e rendendoti quindi conto che stavi complicandoti la vita, avresti risparmiato tempo e scelto un'altra soluzione.
Anche l'aggiunta del circuito di regolazione della luminosita' non mi pare poi cosi' necessario e te ne renderai conto quando andrai a realizzare il circuito vero e proprio.
Ora ci troviamo di nuovo al punto di un anno fa; ti consiglio quindi di prendere una decisione sul seguito del progetto.
marco
Avatar utente
Foto Utentemarco438
37,1k 7 11 13
-EY Legend-
-EY Legend-
 
Messaggi: 16323
Iscritto il: 24 mar 2010, 15:09
Località: Versilia

PrecedenteProssimo

Torna a Elettronica generale

Chi c’è in linea

Visitano il forum: Nessuno e 192 ospiti