ah ok, ora mi è piu chiaro a cosa erano riferiti.
si esatto, sono piu o meno i tempi che mi servirebbero.
volevo chiedere, il primo tempo di scatto quello va bene cosi (credo sia il giusto tempo per permettero quindi lo scatto, un tempo piu veloce ho paura che non riesca a dare l'imput alla macchina.
mentre il secondo tempo (30sec) è possibile far in modo che sia regolabile? con un potenziometro al posto della resistenza fissa, cosi da poter gestire se far "riarmare" la fotocellula dopo 10 o 20 o 30 o 40 secondi x esempio)
il vecchio circuito ha proprio questa funzione, ovvero un potenziometro che regola il tempo di attesa prima che si "riarmi" la fotocellula
ha anche 2 led, un led conferma che è in alimentazione (facile da fare) mentre un altro led che rimane sempre acceso quando la fotocellula è allineata e si spegne quando viene interrotta la barriera della fotocellula.
credo che per la omron non serva visto che ha gia questa funzione direttamente (ha 2 led sopra, connessione e interruzione se non erro ma potrei sbagliarmi)
circuito per fotocellula omron
Moderatori:
carloc,
g.schgor,
BrunoValente,
IsidoroKZ
26 messaggi
• Pagina 2 di 3 • 1, 2, 3
0
voti
1
voti
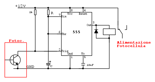
Iniziamo dal 555 che blocca la fotocellula,
una volta scattata, per un tempo regolabile da 10 a 30s.
Il circuito è questo:
R è composto da una resistenza da 47k con in serie
un potenziometro da 100k. C=100uF
Il relè comandato dal 555 deve avere un contatto di scambio
che in posizione di relè diseccitato, alimenta la fotocellula.
Per non fare confusione mi fermerei qui.
Poi vedremo il 555 per il comando scatto.
una volta scattata, per un tempo regolabile da 10 a 30s.
Il circuito è questo:
R è composto da una resistenza da 47k con in serie
un potenziometro da 100k. C=100uF
Il relè comandato dal 555 deve avere un contatto di scambio
che in posizione di relè diseccitato, alimenta la fotocellula.
Per non fare confusione mi fermerei qui.
Poi vedremo il 555 per il comando scatto.
0
voti
g.schgor, perdonami, non riesco a capire la gestione della fotocellula.
la massa è ok, il "segnale" chiamiamolo cosi va al pin 2 del 555 ed è collegato al +12 con una resistenza da 1K in serie? o è il potenziometro?
mentre il collegamento che chiami "alimentazione fotocellula" non capisco comè. va al +12 con un interruttore on/off? ho capito giusto?
edit:
ora ho capito, m'ero dimenticato del rele
"Il relè comandato dal 555 deve avere un contatto di scambio
che in posizione di relè diseccitato, alimenta la fotocellula."
la massa è ok, il "segnale" chiamiamolo cosi va al pin 2 del 555 ed è collegato al +12 con una resistenza da 1K in serie? o è il potenziometro?
mentre il collegamento che chiami "alimentazione fotocellula" non capisco comè. va al +12 con un interruttore on/off? ho capito giusto?
edit:
ora ho capito, m'ero dimenticato del rele
"Il relè comandato dal 555 deve avere un contatto di scambio
che in posizione di relè diseccitato, alimenta la fotocellula."
0
voti
lucavigna ha scritto:il "segnale" chiamiamolo cosi va al pin 2 del 555 ed è collegato al +12 con una resistenza da 1K in serie?
Sì, è così.
Per stabilire il tempo del monostabile, il 555 richiede
una resistenza ed un condensatore (R e C nello schema).
Poiché si vuole la possibilità di variare questo tempo,
si adotta un potenziometro (da 100k) con in serie
una resistenza (da 47k, che stabilisce il tempo minimo).
L'uscita del 555 (pin3) comanda la bobina di un relè
e il deviatore accanto è un contatto di scambio
di questo relè. Finché il relè è diseccitato, il contatto
NC (normalmente chiuso) messo in serie all'alimentazione
della fotocellula, la mantiene attiva.
Quando la fotocellula scatta, il segnale di trigger (pin2)
avvia il tempo e l'uscita (pin3) eccita il relè, che rimane attratto
fino alla fine del tempo impostato.
In questo modo si spegne la fotocellula (come richiesto)
e si impedisce che intervengano ulteriori interventi della stessa
(altra richiesta).
0
voti
perfetto, ci ho messo un pochino ma ci sono arrivato !
e per non avere mai studiato nulla di simile sono gia avanti
quindi questo mi comanda la fotocellula, poi con un altro 555 comandiamo lo scatto
appena recupero i 555 provo a metter giu uno schema di prova sulla piastra sperimentale. ne ho un paio ma sono SMD
e per non avere mai studiato nulla di simile sono gia avanti
quindi questo mi comanda la fotocellula, poi con un altro 555 comandiamo lo scatto
appena recupero i 555 provo a metter giu uno schema di prova sulla piastra sperimentale. ne ho un paio ma sono SMD

0
voti
Evita di citare i messaggi per intero e leggi le regole del forum.
stavo pensando ad una cosa ..vediamo se ragiono male:
il pin 3 eccita il relè che scollega momentaneamente la fotocellula e fin qui ok....
se io da li collego anche il cavo di scatto? perché se la fotocellula viene spenta e regolarizzata di riarmarsi dopo 30 secondi in quel tempo mi basta uno scatto visto che la fotocellula è comunque spenta.
è una cosa fattibile che semplifica il circuito in modo da utilizzare un 555 solo?
ho detto una castroneria?
stavo pensando ad una cosa ..vediamo se ragiono male:
il pin 3 eccita il relè che scollega momentaneamente la fotocellula e fin qui ok....
se io da li collego anche il cavo di scatto? perché se la fotocellula viene spenta e regolarizzata di riarmarsi dopo 30 secondi in quel tempo mi basta uno scatto visto che la fotocellula è comunque spenta.
è una cosa fattibile che semplifica il circuito in modo da utilizzare un 555 solo?
ho detto una castroneria?
0
voti
Se il comando di scatto deve durare 1s ci vuole qualcosa
che lo faccia durare per questo tempo.
Per questo è previsto un secondo 555.
Solo se fosse sufficiente un tempo massimo di 1/10s,
sarebbe possibile realizzarlo con un semplice condensatore
in serie ad un relè.
che lo faccia durare per questo tempo.
Per questo è previsto un secondo 555.
Solo se fosse sufficiente un tempo massimo di 1/10s,
sarebbe possibile realizzarlo con un semplice condensatore
in serie ad un relè.
1
voti
1/10 di secondo? mmm sai che non so quanto serva realmente? io, x star largo ho detto un secondo..
mi informo!
sai gia come poter attivare lo scatto con il 555? è piu semplice che gestire la fotocellula?
comunque ti ringrazio :) millemila visite e sei l'unico che mi sta aiutando
PS x ringraziarti ti faccio vedere unodegli scatti che abbiamo fatto io e il mio socio con il circuito e la fotocellula problematica da centrare
https://scontent-b-mxp.xx.fbcdn.net/hphotos-xfa1/t31.0-8/466326_648834761800258_614963331_o.jpg
mi informo!
sai gia come poter attivare lo scatto con il 555? è piu semplice che gestire la fotocellula?
comunque ti ringrazio :) millemila visite e sei l'unico che mi sta aiutando
PS x ringraziarti ti faccio vedere unodegli scatti che abbiamo fatto io e il mio socio con il circuito e la fotocellula problematica da centrare
https://scontent-b-mxp.xx.fbcdn.net/hphotos-xfa1/t31.0-8/466326_648834761800258_614963331_o.jpg
0
voti
Complimenti per la foto. Davvero bella!
Per il comando di scatto la cosa più semplice è
usare lo stesso segnale che viene dalla fotocellula
per inviarlo al pin2 (trigger) anche del secondo 555.
Il problema è se si fa in tempo a spegnere la fotocellula
prima dello scatto. Se è così, basta prevedere una
configurazione uguale alla precedente, ma con
R=100K e C=10uF (e ovviamente il relè in uscita
comanda lo scatto).
Altrimenti bisogna farlo partire solo quando
la fotocellula è spenta, ad es. con un secondo
contatto del relè che toglie alimentazione
alla fotocellula
Per il comando di scatto la cosa più semplice è
usare lo stesso segnale che viene dalla fotocellula
per inviarlo al pin2 (trigger) anche del secondo 555.
Il problema è se si fa in tempo a spegnere la fotocellula
prima dello scatto. Se è così, basta prevedere una
configurazione uguale alla precedente, ma con
R=100K e C=10uF (e ovviamente il relè in uscita
comanda lo scatto).
Altrimenti bisogna farlo partire solo quando
la fotocellula è spenta, ad es. con un secondo
contatto del relè che toglie alimentazione
alla fotocellula
0
voti
grazie, foto sudata...6 mesi di lavoro per farla
comunque stavo pensando che, se la fotocellula è puntata dalla parte opposta alla macchina...il problema di farla spegnere non c'è piu! perché se si trova dietro al soggetto non dovrebbe piu vedersi in foto. quindi sarebbe un problema in meno!
basta che sia dalla parta opposta al soggetto in foto e che non sia nell'inquadratura!
quindi se non si spegne non è importante! ci stavo pensando oggi ed effettivamente basta far cosi!
a volte cisi complica la vita x nulla
comunque stavo pensando che, se la fotocellula è puntata dalla parte opposta alla macchina...il problema di farla spegnere non c'è piu! perché se si trova dietro al soggetto non dovrebbe piu vedersi in foto. quindi sarebbe un problema in meno!
basta che sia dalla parta opposta al soggetto in foto e che non sia nell'inquadratura!quindi se non si spegne non è importante! ci stavo pensando oggi ed effettivamente basta far cosi!
a volte cisi complica la vita x nulla
26 messaggi
• Pagina 2 di 3 • 1, 2, 3
Chi c’è in linea
Visitano il forum: Nessuno e 51 ospiti

Elettrotecnica e non solo (admin)
Un gatto tra gli elettroni (IsidoroKZ)
Esperienza e simulazioni (g.schgor)
Moleskine di un idraulico (RenzoDF)
Il Blog di ElectroYou (webmaster)
Idee microcontrollate (TardoFreak)
PICcoli grandi PICMicro (Paolino)
Il blog elettrico di carloc (carloc)
DirtEYblooog (dirtydeeds)
Di tutto... un po' (jordan20)
AK47 (lillo)
Esperienze elettroniche (marco438)
Telecomunicazioni musicali (clavicordo)
Automazione ed Elettronica (gustavo)
Direttive per la sicurezza (ErnestoCappelletti)
EYnfo dall'Alaska (mir)
Apriamo il quadro! (attilio)
H7-25 (asdf)
Passione Elettrica (massimob)
Elettroni a spasso (guidob)
Bloguerra (guerra)


