Ciao, devo progettare uno stadio di ingresso per un segnale sinusoidale in tensione, di frequenza e ampiezza variabile.
Frequenza: 1 kHz - 15 kHz
Tensione: 5 Vpp - 80 Vpp
avevo inizialmente pensato di realizzare uno stadio fully-differential con un INA,
solo che non posso disporre di alimentazione duale sul circuito, quindi questa soluzione non è accettabile.
Viste le tensioni in gioco devo per forza attenuare la tensione in ingresso sull'opamp, per evitare di danneggiarlo. ho allora pensato ad una soluzione di questo tipo:
con un partitore simmetrico per "centrare" il segnale a metà della sua ampiezza.
ma non sono convinto di questa soluzione, perché non sto in nessun modo riferendo a il segnale di ingresso ad una tensione (massa).
qualcuno potrebbe aiutarmi?
Grazie 1000!
Ingresso differenziale corretto
Moderatori:
carloc,
g.schgor,
BrunoValente,
IsidoroKZ
10 messaggi
• Pagina 1 di 1
1
voti
in quel modo non funziona, deve essere polarizzato.
il segnale è riferito a massa (simmetrico rispetto alla massa), oppure flottante (ad esempio se passa da un trasformatore)?
il segnale è riferito a massa (simmetrico rispetto alla massa), oppure flottante (ad esempio se passa da un trasformatore)?
-

SediciAmpere
4.187 5 5 8 - Master

- Messaggi: 4847
- Iscritto il: 31 ott 2013, 15:00
0
voti
SediciAmpere ha scritto:il segnale è riferito a massa (simmetrico rispetto alla massa), oppure flottante (ad esempio se passa da un trasformatore)?
Sinceramente non lo so. L'ho misurato con un oscilloscopio, ma non so se il segnale è riferito a massa:per questo motivo vorrei progettare un front-end che funzioni in entrambi i casi.
0
voti
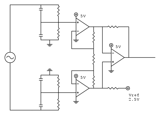
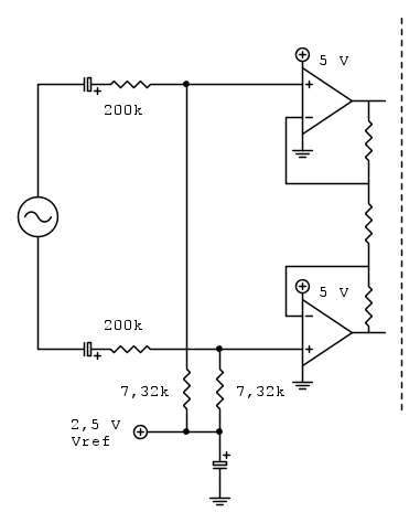
Per eliminare la necessità della doppia alimentazione per riprodurre la parte di segnale negativa potrei utilizzare questa soluzione?
Eliminando la parte di partitore riferisco alla stessa massa del circuito il segnale?
Eliminando la parte di partitore riferisco alla stessa massa del circuito il segnale?
1
voti
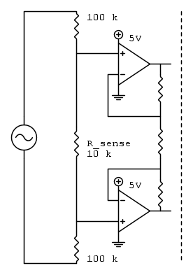
Può darsi che funzioni,
ma così è meglio, in questo modo la polarizzazione è indipendente dalla sorgente
Siccome la tensione di alimentazione è bassa, ti consiglio di cercare un operazionale rail-to-rail
ma così è meglio, in questo modo la polarizzazione è indipendente dalla sorgente
Siccome la tensione di alimentazione è bassa, ti consiglio di cercare un operazionale rail-to-rail
-

SediciAmpere
4.187 5 5 8 - Master

- Messaggi: 4847
- Iscritto il: 31 ott 2013, 15:00
0
voti
Ciao
SediciAmpere, ti ringrazio per la risposta.
Nella soluzione da te indicata il riferimento per la tensione in ingresso mi sembra OK.
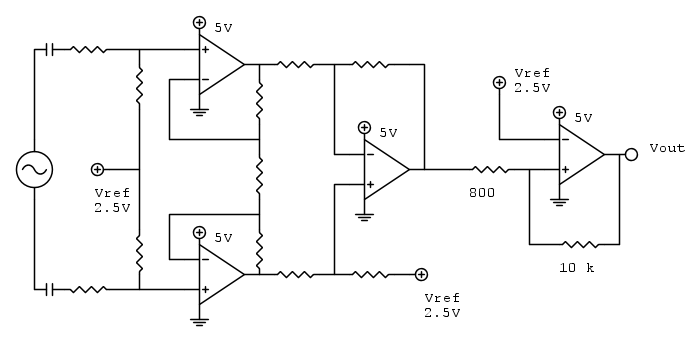
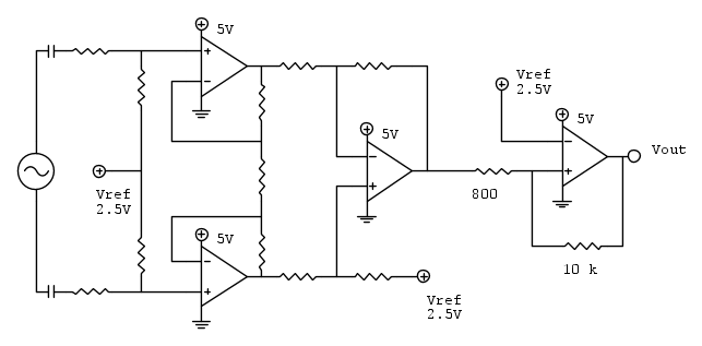
Come INA sto usando un Rail to Rail, il MCP6N11.
Il circuito completo comprende anche un Trigger di Schmitt non invertente. per generare la tensione di riferimento a 2,5V utilizzo un riferimnto in tensione esterno: il MCP1525.
Facendo i conti, questo Vref è collegato alle resistenze di ingresso, all'ingresso del Vref dell'INA ed all'Ingresso invertente dell'Op-Amp configurato come trigger.
non vorrei avere problemi di bassa impedenza sul Vref, dovuti al possibile assorbimento in corrente eccessivo da parte di tutti gli stadi connessi.
Nella soluzione da te indicata il riferimento per la tensione in ingresso mi sembra OK.
Come INA sto usando un Rail to Rail, il MCP6N11.
Il circuito completo comprende anche un Trigger di Schmitt non invertente. per generare la tensione di riferimento a 2,5V utilizzo un riferimnto in tensione esterno: il MCP1525.
Facendo i conti, questo Vref è collegato alle resistenze di ingresso, all'ingresso del Vref dell'INA ed all'Ingresso invertente dell'Op-Amp configurato come trigger.
non vorrei avere problemi di bassa impedenza sul Vref, dovuti al possibile assorbimento in corrente eccessivo da parte di tutti gli stadi connessi.
- Allegati
-
MCP1525.pdf- (467.47 KiB) Scaricato 225 volte
1
voti
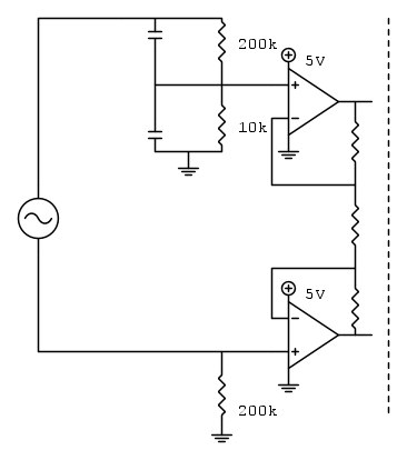
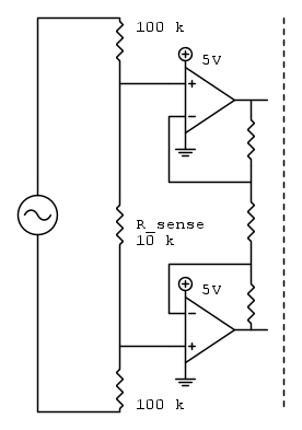
Dall'ingresso al trigger di Schmitt mi sembra perfetto, per quanto riguarda il trigger bisognerebbe controllare che faccia il suo dovere sia con segnali di 1V sia con segnali di 80V.
non c'è problema, ho controllato il datasheet che mi hai allegato: quell'integrato ha una corrente massima di ±2mA e anche se sull'ingresso arrivasse un segnale di modo comune di 80V, la corrente sarebbe 80V/(200kΩ/2)=0,8mA , mentre gli ingressi degli operazionali sono irrilevanti (non conosco l'MCP6N11 , ma non credo che l'impedenza d'ingresso sia minore di 100kΩ).
integrato che non conoscevo, grazie della segnalazione
StefDrums ha scritto: non vorrei avere problemi di bassa impedenza sul Vref, dovuti al possibile assorbimento in corrente eccessivo da parte di tutti gli stadi connessi.
non c'è problema, ho controllato il datasheet che mi hai allegato: quell'integrato ha una corrente massima di ±2mA e anche se sull'ingresso arrivasse un segnale di modo comune di 80V, la corrente sarebbe 80V/(200kΩ/2)=0,8mA , mentre gli ingressi degli operazionali sono irrilevanti (non conosco l'MCP6N11 , ma non credo che l'impedenza d'ingresso sia minore di 100kΩ).
StefDrums ha scritto:Come INA sto usando un Rail to Rail, il MCP6N11.
integrato che non conoscevo, grazie della segnalazione
-

SediciAmpere
4.187 5 5 8 - Master

- Messaggi: 4847
- Iscritto il: 31 ott 2013, 15:00
0
voti
SediciAmpere ha scritto:Dall'ingresso al trigger di Schmitt mi sembra perfetto, per quanto riguarda il trigger bisognerebbe controllare che faccia il suo dovere sia con segnali di 1V sia con segnali di 80V.
Riguardo all'ingresso di Vref sul trigger non avevo dubbi neanche io, ho scelto apposta la configuarzione non invertente.L' INA ha un ingresso ad alta impedenza. Ero soprattutto preoccupato per l'assorbimento del partitore.
SediciAmpere ha scritto:StefDrums ha scritto: non vorrei avere problemi di bassa impedenza sul Vref, dovuti al possibile assorbimento in corrente eccessivo da parte di tutti gli stadi connessi.
non c'è problema, ho controllato il datasheet che mi hai allegato: quell'integrato ha una corrente massima di ±2mA e anche se sull'ingresso arrivasse un segnale di modo comune di 80V, la corrente sarebbe 80V/(200kΩ/2)=0,8mA , mentre gli ingressi degli operazionali sono irrilevanti (non conosco l'MCP6N11 , ma non credo che l'impedenza d'ingresso sia minore di 100kΩ).StefDrums ha scritto:Come INA sto usando un Rail to Rail, il MCP6N11.
integrato che non conoscevo, grazie della segnalazione
Credo che come INA sia di recente produzione, per me trovarlo è stata una piacevole novità
Grazie a te per l'aiuto!
0
voti
SediciAmpere ha scritto:non c'è problema, ho controllato il datasheet che mi hai allegato: quell'integrato ha una corrente massima di ±2mA e anche se sull'ingresso arrivasse un segnale di modo comune di 80V, la corrente sarebbe 80V/(200kΩ/2)=0,8mA , mentre gli ingressi degli operazionali sono irrilevanti (non conosco l'MCP6N11 , ma non credo che l'impedenza d'ingresso sia minore di 100kΩ).
In questo calcolo non avevo considerato il partitore dell'ingresso non invertente del differenziale, comunque con valori normali di queste resistenze il discorso rimane valido
-

SediciAmpere
4.187 5 5 8 - Master

- Messaggi: 4847
- Iscritto il: 31 ott 2013, 15:00
1
voti
StefDrums ha scritto:SediciAmpere ha scritto:il segnale è riferito a massa (simmetrico rispetto alla massa), oppure flottante (ad esempio se passa da un trasformatore)?
Sinceramente non lo so. L'ho misurato con un oscilloscopio, ma non so se il segnale è riferito a massa:per questo motivo vorrei progettare un front-end che funzioni in entrambi i casi.
Temo che invece occorra sapere con certezza a cosa è riferito e poi progettare il circuito in modo mirato, altrimenti si corre il rischio di andare fuori range con le tensioni di ingresso, soprattutto se il segnale fosse flottante ci potrebbe essere del rumore di modo comune molto ampio.
In questo caso sarebbe necessario vincolare al comune uno dei due poli del generatore flottante e realizzare un normale amplificatore con ingresso sbilanciato.
Oppure, se non fosse possibile vincolare al comune uno dei due poli del generatore flottante, occorrerebbe aggiungere un vero trasformatore in ingresso e convertire il segnale da flottante a sbilanciato.
-

BrunoValente
39,6k 7 11 13 - G.Master EY

- Messaggi: 7796
- Iscritto il: 8 mag 2007, 14:48
10 messaggi
• Pagina 1 di 1
Chi c’è in linea
Visitano il forum: Nessuno e 238 ospiti

Elettrotecnica e non solo (admin)
Un gatto tra gli elettroni (IsidoroKZ)
Esperienza e simulazioni (g.schgor)
Moleskine di un idraulico (RenzoDF)
Il Blog di ElectroYou (webmaster)
Idee microcontrollate (TardoFreak)
PICcoli grandi PICMicro (Paolino)
Il blog elettrico di carloc (carloc)
DirtEYblooog (dirtydeeds)
Di tutto... un po' (jordan20)
AK47 (lillo)
Esperienze elettroniche (marco438)
Telecomunicazioni musicali (clavicordo)
Automazione ed Elettronica (gustavo)
Direttive per la sicurezza (ErnestoCappelletti)
EYnfo dall'Alaska (mir)
Apriamo il quadro! (attilio)
H7-25 (asdf)
Passione Elettrica (massimob)
Elettroni a spasso (guidob)
Bloguerra (guerra)





