Mi permetto di continuare questo thread per un dubbio che ha a che fare esattamente con questo circuito:
matteoDL ha scritto:
e quel che ha detto
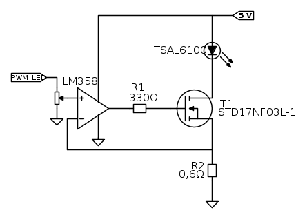
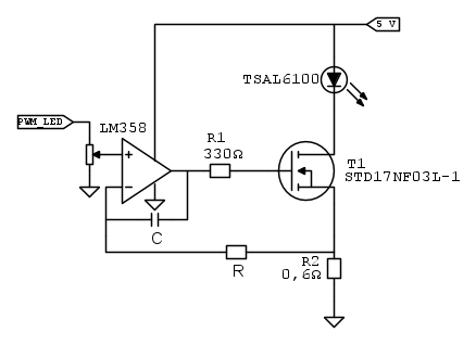
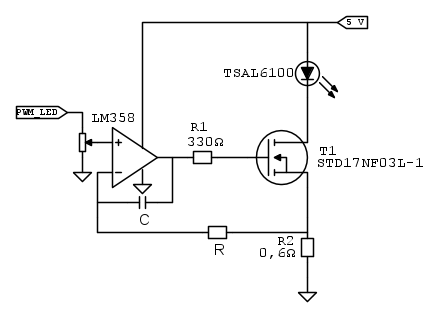
In pratica stavo facendo una piccola analisi, più per esercizio che altro, su un circuito identico (tranne che per la mancanza di resistenza sul gate) quando mi è venuto un dubbio.
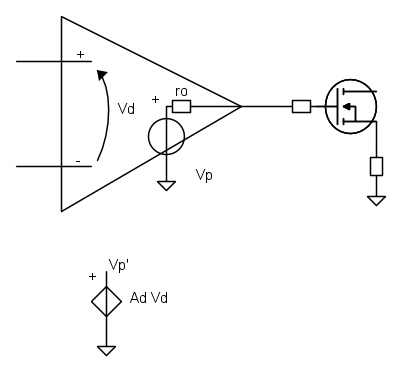
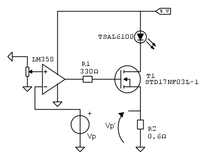
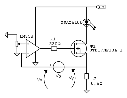
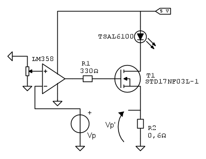
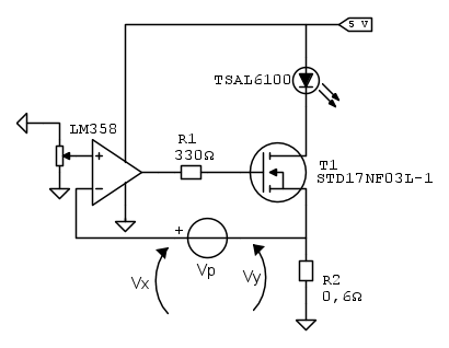
L'analisi in frequenza l'ho fatta controllando il guadagno di anello del sistema in modulo e fase. Per trovare però la funzione di trasferimento di quel che c'è nella reazione, ho cercato la relazione tra la tensione su R2 e l'uscita dell'operazionale, con le relative capacità (semplificate, cioè solo con la Cgs) e con un guadagno vicino all'unità e dato che il carico sul drain non influirebbe sul piccolo segnale, Miller non dovrebbe essere un problema.
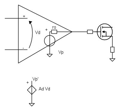
Con l'aiuto di vari libri di elettronica, nell'analisi di questa configurazione, c'è in giro per le formule la resistenza del generatore di ingresso, che qui è l'uscita dell'opamp. Si deve davvero considerare questa resistenza serie dell'operazionale se voglio analizzare la stabilità del sistema? Se sbaglio, quale procedimento logico mi consigliate? Alle formule poi ci arriverei per conto mio.
Spoiler: con un BUZ70 ed LM324 la banda è limitata dall'opamp. Mi sono aiutato con Matlab per i conti della configurazione a drain comune e ho verificato con SPICE i modelli trovati e il circuito con l'operazionale, e le cose paiono ragionevoli con la simulazione eccetto che i risultati sono tutti anticipati di 1/4 di decade rispetto ai conti fatti su carta (buttati in Matlab). Ma credo che sia più che valido, considerando le approssimazioni del MOS, tra capacità e transconduttanza. Interessante anche il margine di fase che è, leggendo da spice, sopra ai 50° e scende con un carico sul drain, senza resistenza aggiunta sul gate che peggiorerebbe, ma se mi sono spiegato bene, il mio problema non è la realizzazione o l'analisi in sé, quanto il metodo di analisi.
Vi ringrazio tutti.

Elettrotecnica e non solo (admin)
Un gatto tra gli elettroni (IsidoroKZ)
Esperienza e simulazioni (g.schgor)
Moleskine di un idraulico (RenzoDF)
Il Blog di ElectroYou (webmaster)
Idee microcontrollate (TardoFreak)
PICcoli grandi PICMicro (Paolino)
Il blog elettrico di carloc (carloc)
DirtEYblooog (dirtydeeds)
Di tutto... un po' (jordan20)
AK47 (lillo)
Esperienze elettroniche (marco438)
Telecomunicazioni musicali (clavicordo)
Automazione ed Elettronica (gustavo)
Direttive per la sicurezza (ErnestoCappelletti)
EYnfo dall'Alaska (mir)
Apriamo il quadro! (attilio)
H7-25 (asdf)
Passione Elettrica (massimob)
Elettroni a spasso (guidob)
Bloguerra (guerra)










