Cos'è ElectroYou | Login Iscriviti

ElectroYou - la comunità dei professionisti del mondo elettrico

Problema con generatore di rampa (sawtooth) con 555

Elettronica lineare e digitale: didattica ed applicazioni

Moderatori: Foto Utentecarloc, Foto Utenteg.schgor, Foto UtenteBrunoValente, Foto UtenteIsidoroKZ

2
voti

[21] Re: Problema con generatore di rampa (sawtooth) con 555

Messaggioda Foto Utentesedetiam » 20 gen 2015, 18:54

Cari colleghi,
non sono convinto della spiegazione che mi sono dato nel post precedente:

sedetiam ha scritto:...abbassiamo il valore dei resistori del partitore R3-R4, in modo che, dopo aver scaricato il condensatore, Q3 si prenda la corrente dal lì invece che dalla base di Q2, portando quindi Q2 a spegnersi.


e mi piacerebbe sapere secondo voi come funziona.

(E' assodato che abbassando il valore delle resistenze funziona...)

Grazie in anticipo a chi mi risponderà !
"dai diamanti non nasce niente, dal letame nascono i fior" - Fabrizio De Andrè
Avatar utente
Foto Utentesedetiam
2.135 1 4 9
Master
Master
 
Messaggi: 511
Iscritto il: 11 gen 2013, 12:04

0
voti

[22] Re: Problema con generatore di rampa (sawtooth) con 555

Messaggioda Foto UtenteIsidoroKZ » 20 gen 2015, 19:10

Probabilmente il pnp era stato montato come transistore inverso, quindi con un guadagno in corrente molto basso, per avere una corrente di mantenimento relativamente grande e fare in modo che si spegnesse.

Ma bisogna invocare Foto Utentecarloc che ci illumini.
Per usare proficuamente un simulatore, bisogna sapere molta più elettronica di lui
Plug it in - it works better!
Il 555 sta all'elettronica come Arduino all'informatica! (entrambi loro malgrado)
Se volete risposte rispondete a tutte le mie domande
Avatar utente
Foto UtenteIsidoroKZ
121,2k 1 3 8
G.Master EY
G.Master EY
 
Messaggi: 21059
Iscritto il: 17 ott 2009, 0:00

1
voti

[23] Re: Problema con generatore di rampa (sawtooth) con 555

Messaggioda Foto Utentesedetiam » 20 gen 2015, 19:20

Grazie Foto UtenteIsidoroKZ ! :ok:

il fatto è che anche LTspice conferma questo comportamento, anche invertendo collettore ed emettitore, non cambia quasi nulla.
Quello che accade abbassando il valore delle resistenze del partitore, è che la corrente che attraversa il "tiristore", trascorso il transitorio di scarica, si porta a valori di qualche microampere, tali da essere inferiori alla corrente di mantenimento,
Quello che mi chiedevo è perché variasse la corrente nel "tiristore" a seconda del valore delle resistenze del partitore.
"dai diamanti non nasce niente, dal letame nascono i fior" - Fabrizio De Andrè
Avatar utente
Foto Utentesedetiam
2.135 1 4 9
Master
Master
 
Messaggi: 511
Iscritto il: 11 gen 2013, 12:04

7
voti

[24] Re: Problema con generatore di rampa (sawtooth) con 555

Messaggioda Foto Utentecarloc » 21 gen 2015, 0:27

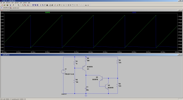
mmm si potrebbe provare a vedere un cosa del genere...

pensiamo che i due BJT siano border line tra saturazione e ZAD e già che ci siamo :mrgreen: visto che comunque V_\text{CE2}\approx 0 modelliamo il partitore di polarizzazione come un generatore di corrente :-)

infine I è la corrente fornita dal circuito di carica del condensatore.

Perché Q1 sia (quasi) saturo dovrà essere
I_\text{B1}\ge \frac{ I_\text{C1}}{\beta_1}\approx \frac{I}{\beta_1}

d'altra parte
I_\text{B1}=I_\text{C2}-I_\text{o}=\beta_2I_\text{B2}-I_\text{o}=\beta_2I_\text{C1}-I_\text{o}\approx\beta_2I-I_\text{o}

e quindi
\beta_2I-I_\text{o}\ge\frac{ I}{\beta_1}

\left(\beta_2-\frac{1}{\beta_1}\right)I\ge I_\text{o}

che praticamente vuol dire
I\ge\frac{I_\text{o}}{\beta_2}

Quindi la soglia del circuito dipende praticamente solo dal beta dell'NPN (oltre che ovviamente dalla corrente di Norton del partitore di polarizzazione) e pare proprio che usare il PNP in ZAR non debba portare grandi variazioni su questo punto.

Poi però il guadagno di anello vale il classico \beta_1\beta_2 ma direi che anche se uno dei due transistor viene usato in reverse ce n'è ancora da vendere.

Perché allora il PNP al rovescio? Boh forse per avere una tensione inversa di breakdown più elevata dei pochi volt della giunzione BE o forse così, ad mentula canis.

Chissà se Foto Utentesedetiam che ha già tutto il set-up avesse voglia di fare qualche verifica di questa teoria :D :D :D
Se ti serve il valore di beta: hai sbagliato il progetto!
Avatar utente
Foto Utentecarloc
33,8k 6 11 13
G.Master EY
G.Master EY
 
Messaggi: 2153
Iscritto il: 7 set 2010, 19:23

2
voti

[25] Re: Problema con generatore di rampa (sawtooth) con 555

Messaggioda Foto Utentesedetiam » 21 gen 2015, 10:43

Foto Utentecarloc, sei un mito :!:

iOi iOi iOi iOi iOi iOi

questo modo analitico di procedere, mi commuove ! :-)

Ho fatto un po' di prove con LTspice (che si è dimostrato aderente alle prove su breadboard), e la discriminante sembra essere un rapporto di 60 tra le due correnti, cioè i cicli di carica e scarica si innescano se:

\frac{I_{0}}{I}\geq 60

se non erro il Beta di Q2, in saturazione, dovrebbe essere 200:

BC547B.jpg


quindi non mi tornano i conti.
Allego anche la tabella con le prove fatte, che mostra come il rapporto sopraindicato di 60 discrimini il funzionamento del circuito:

tabella_valori.jpg


R5_390.jpg


grazie mille intanto !
"dai diamanti non nasce niente, dal letame nascono i fior" - Fabrizio De Andrè
Avatar utente
Foto Utentesedetiam
2.135 1 4 9
Master
Master
 
Messaggi: 511
Iscritto il: 11 gen 2013, 12:04

2
voti

[26] Re: Problema con generatore di rampa (sawtooth) con 555

Messaggioda Foto Utentesedetiam » 21 gen 2015, 12:23

Ho notato inoltre che quando si verificano le condizioni di innesco, cioè:

\frac{I_{0}}{I}\geq 60

le correnti I e Ib1 invertono la polarità per qualche microsecondo, che secondo me fa sì che il "tiristore" si spenga.

quando è verificata la condizione:

sup_60.jpg


quando il rapporto è inferiore a 60 :

inf_60.jpg
"dai diamanti non nasce niente, dal letame nascono i fior" - Fabrizio De Andrè
Avatar utente
Foto Utentesedetiam
2.135 1 4 9
Master
Master
 
Messaggi: 511
Iscritto il: 11 gen 2013, 12:04

1
voti

[27] Re: Problema con generatore di rampa (sawtooth) con 555

Messaggioda Foto Utentecarloc » 21 gen 2015, 13:20

Grande !!! :D :D :D

...ora non ho tempo, poi ti leggo con attenzione :ok: :ok:

P.S. prova ad usare l'NPN in inversa invece ;-)
Se ti serve il valore di beta: hai sbagliato il progetto!
Avatar utente
Foto Utentecarloc
33,8k 6 11 13
G.Master EY
G.Master EY
 
Messaggi: 2153
Iscritto il: 7 set 2010, 19:23

2
voti

[28] Re: Problema con generatore di rampa (sawtooth) con 555

Messaggioda Foto Utentesedetiam » 21 gen 2015, 16:00

OTTIMO !!! :ok:

con l' NPN in inversa (come pure il PNP)



il rapporto si riduce notevolmente:

\frac{I_{0}}{I}\geq 4

=D>
"dai diamanti non nasce niente, dal letame nascono i fior" - Fabrizio De Andrè
Avatar utente
Foto Utentesedetiam
2.135 1 4 9
Master
Master
 
Messaggi: 511
Iscritto il: 11 gen 2013, 12:04

0
voti

[29] Re: Problema con generatore di rampa (sawtooth) con 555

Messaggioda Foto UtenteArrow » 21 gen 2015, 17:56

Scusatemi se sparo una baggianata ma ho pensato a una cosa; partendo dal presupposto che di transistor ne so poco e niente compenso sugli operazionali (ovviamente non la struttura interna, sono transistor :cool: ), Dunque ho pensato:
se al posto del blocco Q2-Q3 o "tiristore" si mettesse un comparatore? Non funzionerebbe allo stesso modo o forse meglio? Tanto il TL081 lavora fino a 4MHz e credo compari bene fino a 1 (richiesta fatta dall'utente).
Avatar utente
Foto UtenteArrow
103 1 6
Frequentatore
Frequentatore
 
Messaggi: 166
Iscritto il: 11 giu 2014, 22:12

1
voti

[30] Re: Problema con generatore di rampa (sawtooth) con 555

Messaggioda Foto Utentesedetiam » 21 gen 2015, 18:34

Ciao Foto UtenteArrow,
di modi per migliorere quel circuito ce ne sono moltissimi, ma il problema non è questo.
Il problema è capire intimamente il perché quel circuito si comporta così, con quei componenti.

O_/
"dai diamanti non nasce niente, dal letame nascono i fior" - Fabrizio De Andrè
Avatar utente
Foto Utentesedetiam
2.135 1 4 9
Master
Master
 
Messaggi: 511
Iscritto il: 11 gen 2013, 12:04

PrecedenteProssimo

Torna a Elettronica generale

Chi c’è in linea

Visitano il forum: Nessuno e 37 ospiti