Cos'è ElectroYou | Login Iscriviti

ElectroYou - la comunità dei professionisti del mondo elettrico

Dimensionamento circuito di alimentazione

Progettazione collaborativa: dall'idea alla formazione del gruppo di lavoro per la realizzazione di un prodotto finito.

Moderatore: Foto Utentebrabus

0
voti

[11] Re: Dimensionamento circuito di alimentazione

Messaggioda Foto Utentericello9 » 5 nov 2014, 13:39

Per essere ancora più ortodossi, possiamo separare le alimentazioni con ben due filtri LC separati.

Una domanda.
L'elemento che in questo caso separa le due alimentazioni è il filtro LC?
Lo scrupolo di effettuare questa separazione e dettato dal diverso assorbimento di corrente da parte di questi due componenti (PIC e modulo gsm) e di conseguenza dal diverso dimensionamento dei filtri?
scusa per le mille domande ma il poter imparare qualcosa di nuovo mi attira.

Grazie
Marcello
Avatar utente
Foto Utentericello9
195 1 3 7
Stabilizzato
Stabilizzato
 
Messaggi: 360
Iscritto il: 16 mar 2009, 0:13

0
voti

[12] Re: Dimensionamento circuito di alimentazione

Messaggioda Foto Utentericello9 » 12 nov 2014, 16:00

aggiungerei un filtro LC per ottenere una tensione pulita per il modulo.


Ho ripreso in mano i miei vecchi libri di scuola per cercare di dimensionare il filtro LC che mi avete suggerito.
Se non ho capito male dovrei costruire un filtro passa basso costituito da una condensatore e un'induttore, ma questo filtro che frequenze dovrebbe tagliare?

Grazie
Marcello
Avatar utente
Foto Utentericello9
195 1 3 7
Stabilizzato
Stabilizzato
 
Messaggi: 360
Iscritto il: 16 mar 2009, 0:13

0
voti

[13] Re: Dimensionamento circuito di alimentazione

Messaggioda Foto Utentericello9 » 22 gen 2015, 19:49

Eccomi di nuovo alla carica.
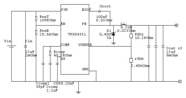
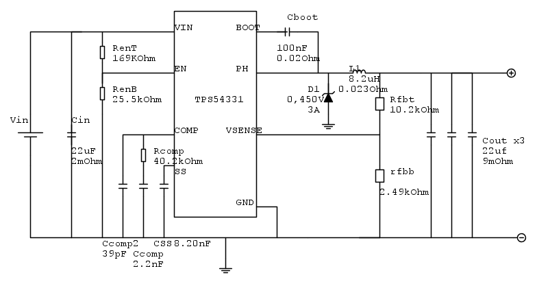
Sono andato avanti nel mio progetto e questo è il risultato:
IMG_20150122_181851.jpg

IMG_20150122_181914.jpg

Ho seguito le indicazioni, per la progettazione della parte di alimentazione, prese dal tool WEBENCH della texas instruments.
Per il layout ho seguito le indicazioni del datasheets delTPS54331.



Non so dove ho sbagliato perché ho un calo di tensione in fase di aggancio della rete GSM davvero notevole,
arrivo a circa 1,3Vpp.
NewFile2.jpg
NewFile2.jpg (33.32 KiB) Osservato 4064 volte

Qualche suggerimento.

Grazie Marcello
Avatar utente
Foto Utentericello9
195 1 3 7
Stabilizzato
Stabilizzato
 
Messaggi: 360
Iscritto il: 16 mar 2009, 0:13

Precedente

Torna a Crowd Design

Chi c’è in linea

Visitano il forum: Nessuno e 20 ospiti