ithanith ha scritto:Pietro proprio con di moc e di triac volevo servirmi.
ok, su quello non c'è problema. Inoltre il fototriac che ti ho consigliato ha anche uno ZCD circuit interno, quindi basta dargli direttamente un bit per fare le cose bene.
ithanith ha scritto:Ma che uso come integrato per pilotare a loro?
per fare un lavoro pulito al massimo bisogna progettare una FSM sincrona, però, praticamente sempre, questo richiede una quantità di logica enorme. In genere questo lavoro si fa quando si ha a disposizione una FPGA.
Un'altra soluzione consiste nell'usare un microcontrollore programmato allo scopo.
Queste soluzioni oggi sono molto economiche e, in ambiente industriale, sono quelle che si usano correntemente, perché sono riprogrammabili e non richiedono investimenti per hardware specifico (si userebbe una scheda già fatta, con sopra microcontrollore e gruppo TRIAC, montando solo i componenti che servono).
In ambito più hobbistico, dove molti non sanno programmare microcontrollori o FPGA e non hanno strumenti di sviluppo per questi dispositivi, si usa ancora la logica cablata.
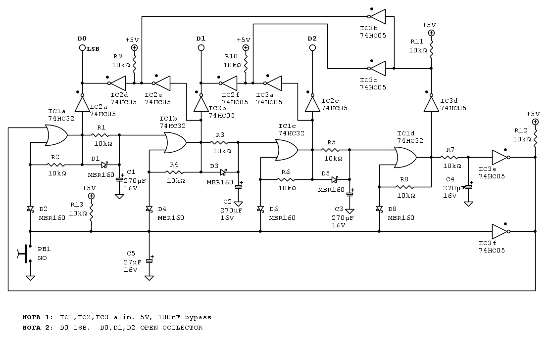
In questo caso si può cercare di fare qualcosa di intermedio, per esempio usando un contatore sincrono con la contorno un po' di logica.
Il circuito che chiedi tu non è complicato da progettare così.
La soluzione che ho proposto sopra è quella peggiore di tutte, si può fare molto di meglio.
Era solo per ricordare come progettavo molto, molto tempo fa.
