salve a tutti.
ho bisogno del vostro aiuto per risolvere un problema che mi sta torturando...
allego qualche schema per meglio illustrare la problematica.
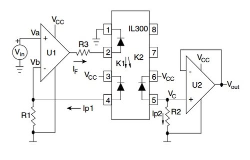
xxxxxxxxxxxxxxxxxxxxx
vorrei utilizzare questo circuito come feedback di tensione in quest'altro circuito:
xxxxxxxxxxxxxxxxxxxxx
inserendolo (ovviamente con le opportune modifiche) al posto delle resistenze r9-r5.
scopo della modifica rendere l'uscita isolata dall'ingresso.
allo scopo ho utilizzato un dc-dc recom0505 per isolare le alimentazioni del circuito feedback, inseriti i valori corretti per le resistenze come da datasheet e realizzato il partitore di ingresso, come operazionali ho usato due lm358 (per via della disponibilità). il circuito è stato testato e tarato, quindi con ingresso a 400v ho una tensione di uscita di 2v.
il dc-dc una volta dotato del nuovo feedback non riesce più ad avviarsi e l'uscita rimane a 0v. con le resistenze originali funziona perfettamente.
non riesco a capire il perché... qualcuno può darmi qualche consiglio.
grazie infinite
feedback optoisolato
Moderatori:
carloc,
g.schgor,
BrunoValente,
IsidoroKZ
31 messaggi
• Pagina 1 di 4 • 1, 2, 3, 4
0
voti
Ciao
pin32!
Ho notato che le tue immagini non si vedevano, poi ho visto che le hai caricate tramite server esterni (che non è consentito), e quindi le ho rimosse.
Inseriscile come allegato, in linea con il testo, in una formato ragionevole..dai un' occhiata alla guida!
Ho notato che le tue immagini non si vedevano, poi ho visto che le hai caricate tramite server esterni (che non è consentito), e quindi le ho rimosse.
Inseriscile come allegato, in linea con il testo, in una formato ragionevole..dai un' occhiata alla guida!
0
voti
ooops... scusatemi mi ero dimenticato dei server esterni

0
voti
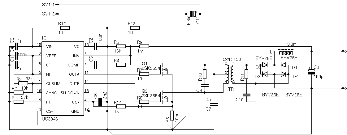
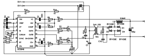
come si può notare dallo schema del dc-dc è tutto basato sull' uc3846, il sistema ha anche un feedback di corrente formato dallo shunt e la resistenza da 1k facente capo al piedino n.4 del chip.
secondo voi può essere che il circuito optoisolato introduca un ritardo tale da compromettere il funzionamento?
help me!!!
secondo voi può essere che il circuito optoisolato introduca un ritardo tale da compromettere il funzionamento?
help me!!!
0
voti
Si` troppo lento. Pero` non ha importanza, secondo me il circuito originale non puo` funzionare. Sicuro che sia proprio fatto cosi`? Da dove arriva?
Per usare proficuamente un simulatore, bisogna sapere molta più elettronica di lui
Plug it in - it works better!
Il 555 sta all'elettronica come Arduino all'informatica! (entrambi loro malgrado)
Se volete risposte rispondete a tutte le mie domande
Plug it in - it works better!
Il 555 sta all'elettronica come Arduino all'informatica! (entrambi loro malgrado)
Se volete risposte rispondete a tutte le mie domande
0
voti
grazie IsidoroKZ.
il circuito l'ho recuperato facendogli alcune modifiche quindi quello postato non è esattamente il suo schema è sicuramente un po differente... ad esempio ha un doppio ta e relativo ponte per il controllo della corrente.
comunque non dovrebbe differire di moltissimo, dove hai individuato il problema nello schematico?
grazie
il circuito l'ho recuperato facendogli alcune modifiche quindi quello postato non è esattamente il suo schema è sicuramente un po differente... ad esempio ha un doppio ta e relativo ponte per il controllo della corrente.
comunque non dovrebbe differire di moltissimo, dove hai individuato il problema nello schematico?
grazie
0
voti
Questo non risponde alla domanda da dove arriva e neanche fa vedere lo schema originale che hai recuperato.
Per usare proficuamente un simulatore, bisogna sapere molta più elettronica di lui
Plug it in - it works better!
Il 555 sta all'elettronica come Arduino all'informatica! (entrambi loro malgrado)
Se volete risposte rispondete a tutte le mie domande
Plug it in - it works better!
Il 555 sta all'elettronica come Arduino all'informatica! (entrambi loro malgrado)
Se volete risposte rispondete a tutte le mie domande
0
voti
rieccomi.
il dispositivo inizialmente era parte di un UPS, ho recuperato la parte dc-dc converter che sarà destinata a costituire un elemento del mio impianto fotovoltaico sperimentale.
solo che cosi com'è non mi garba e vorrei farci qualche miglioria... lo so che avrei fatto prima a rifarlo da capo ma ormai è fatta.
chiaramente non ho lo schema originale... ma comunque si stratta di un circuito abbastanza semplice con pochi componenti intorno all'uc3846 e quello postato risponde abbastanza... certo non posso dire che sia identico ma la parte che potrebbe presentare differenze non deve essere modificata e funziona perfettamente.
spero che con questa più ampia risposta sia esauriente altrimenti chiedi pure ti risponderò prontamente.
puoi darmi qualche info su come risolvere la problematica.
ciao e grazie
il dispositivo inizialmente era parte di un UPS, ho recuperato la parte dc-dc converter che sarà destinata a costituire un elemento del mio impianto fotovoltaico sperimentale.
solo che cosi com'è non mi garba e vorrei farci qualche miglioria... lo so che avrei fatto prima a rifarlo da capo ma ormai è fatta.
chiaramente non ho lo schema originale... ma comunque si stratta di un circuito abbastanza semplice con pochi componenti intorno all'uc3846 e quello postato risponde abbastanza... certo non posso dire che sia identico ma la parte che potrebbe presentare differenze non deve essere modificata e funziona perfettamente.
spero che con questa più ampia risposta sia esauriente altrimenti chiedi pure ti risponderò prontamente.
puoi darmi qualche info su come risolvere la problematica.
ciao e grazie
0
voti
Hai l'alimentazione dell'integrato in corto. Poi ci sono alcune cose che mi sembrano un po' critiche, ad esempio la resistenza di sense da 10mohm che vuol dire corrente massima dalle parti di 100A, mi sembrano un po' tanti per quei MOS.
Per usare proficuamente un simulatore, bisogna sapere molta più elettronica di lui
Plug it in - it works better!
Il 555 sta all'elettronica come Arduino all'informatica! (entrambi loro malgrado)
Se volete risposte rispondete a tutte le mie domande
Plug it in - it works better!
Il 555 sta all'elettronica come Arduino all'informatica! (entrambi loro malgrado)
Se volete risposte rispondete a tutte le mie domande
0
voti
e si hai proprio ragione c'è un banalissimo errore sull'alimentazione... hai la vista a raggi x... come hai fatto a vederlo al volo... comunque sul circuito reale è ok.
il feedback di corrente come accennavo sopra è molto diverso ed è costituito da un ta e non da uno shunt, domattina ricavo lo schema di questa parte e magari posto anche qualche rilievo strumentale.
potrebbe dipendere quindi dal ritardo introdotto dal circuito con il300 a bloccare il funzionamento, nel senso che: la tensione sul pin 6 (proveniente dall'uscita) ci mette tempo a salire (poiché c'è ritardo) però nel frattempo sale la corrente ed arriva al limite consentito bloccando il PWM. se la tensione salirebbe subito, andrebbe ad agire sul PWM, prima che si arrivi a superare la corrente, permettendo al circuito di avviarsi.
scusami la descrizione grossolana, ma mi devo far capire e non riesco a fare meglio.
comunque può esserci qualcosa di sensato nella sequenza che ho immaginato e descritto o è solo una elucubrazione mentale?
grazie per la pazienza
il feedback di corrente come accennavo sopra è molto diverso ed è costituito da un ta e non da uno shunt, domattina ricavo lo schema di questa parte e magari posto anche qualche rilievo strumentale.
potrebbe dipendere quindi dal ritardo introdotto dal circuito con il300 a bloccare il funzionamento, nel senso che: la tensione sul pin 6 (proveniente dall'uscita) ci mette tempo a salire (poiché c'è ritardo) però nel frattempo sale la corrente ed arriva al limite consentito bloccando il PWM. se la tensione salirebbe subito, andrebbe ad agire sul PWM, prima che si arrivi a superare la corrente, permettendo al circuito di avviarsi.
scusami la descrizione grossolana, ma mi devo far capire e non riesco a fare meglio.
comunque può esserci qualcosa di sensato nella sequenza che ho immaginato e descritto o è solo una elucubrazione mentale?
grazie per la pazienza
31 messaggi
• Pagina 1 di 4 • 1, 2, 3, 4
Chi c’è in linea
Visitano il forum: Nessuno e 60 ospiti

Elettrotecnica e non solo (admin)
Un gatto tra gli elettroni (IsidoroKZ)
Esperienza e simulazioni (g.schgor)
Moleskine di un idraulico (RenzoDF)
Il Blog di ElectroYou (webmaster)
Idee microcontrollate (TardoFreak)
PICcoli grandi PICMicro (Paolino)
Il blog elettrico di carloc (carloc)
DirtEYblooog (dirtydeeds)
Di tutto... un po' (jordan20)
AK47 (lillo)
Esperienze elettroniche (marco438)
Telecomunicazioni musicali (clavicordo)
Automazione ed Elettronica (gustavo)
Direttive per la sicurezza (ErnestoCappelletti)
EYnfo dall'Alaska (mir)
Apriamo il quadro! (attilio)
H7-25 (asdf)
Passione Elettrica (massimob)
Elettroni a spasso (guidob)
Bloguerra (guerra)





