Cos'è ElectroYou | Login Iscriviti

ElectroYou - la comunità dei professionisti del mondo elettrico

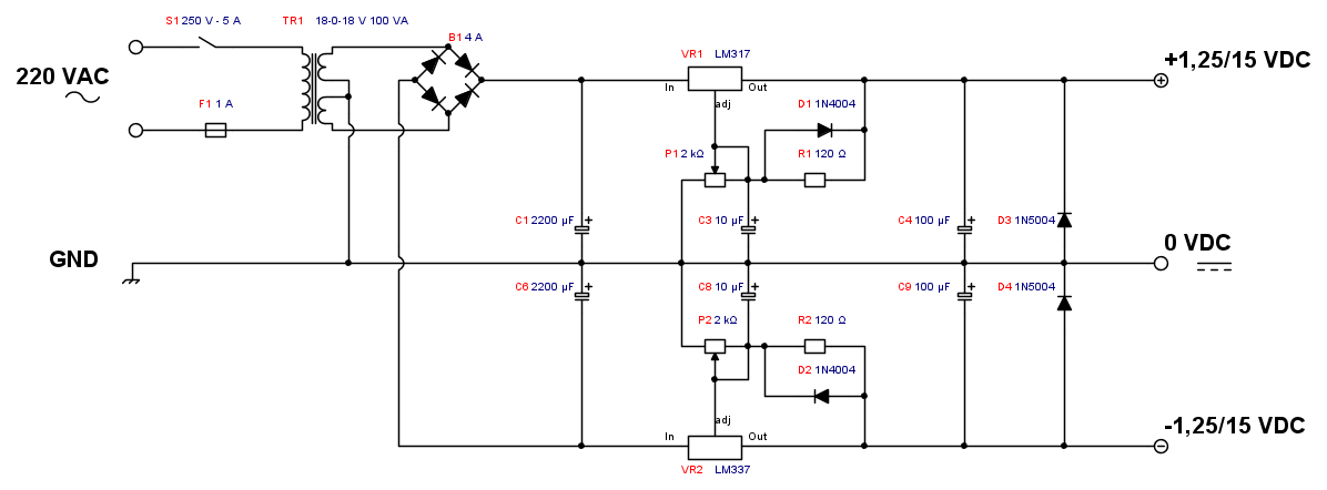
Alimentatore duale regolabile 0-15V max 1A

Elettronica lineare e digitale: didattica ed applicazioni

Moderatori: Foto Utentecarloc, Foto Utenteg.schgor, Foto UtenteBrunoValente, Foto UtenteIsidoroKZ

1
voti

[21] Re: Alimentatore duale regolabile 0-15V max 1A

Messaggioda Foto Utentemarco438 » 18 mar 2015, 12:03

I dissipatori (o uno unico isolato con mica e rondelle) devono essere calcolati sulla base della dissipazione termica che devono garantire; quindi non si va "a misura". :D
Qui puoi trovare un calcolatore e, sulla base dei dati ottenuti, cercarti in rete un dissipatore che abbia le caratteristiche idonee (leggi i datasheet).
Non consiglio l'autocostruzione perche' ti verrebbero a mancare i dati necessari per il calcolo.
Per quanto riguarda lo schema che hai postato, vedo una certa sovrabbondanza di condensatori di cui si potrebbe fare a meno, se il tutto viene montato su un'unica basetta; io personalmente toglierei tutti i ceramici.
O_/
marco
Avatar utente
Foto Utentemarco438
37,1k 7 11 13
-EY Legend-
-EY Legend-
 
Messaggi: 16323
Iscritto il: 24 mar 2010, 15:09
Località: Versilia

0
voti

[22] Re: Alimentatore duale regolabile 0-15V max 1A

Messaggioda Foto Utenteclayton » 20 mar 2015, 3:21

grazie mille marco adotterò il tuo consiglio e toglierò i condensatori in ceramica perché monterò tutto su una basetta millefori.
cercando ho trovato il dissipatore e tutto il materiale per la sua isolazione.
questi
gli isolatori a rondella
e questi
gli isolatori
spero possano andare che ne dici? e per quanto riguarda il dissipatore ho trovato uno molto generale adatto per TO0220,
questo
ed ho usato il tools che gentilmente mi hai postato: temperatura da 30° a 80°, 0.3 x 0,11cm come misure del dissipatore in alluminio nero anodizzato, e come compensazione di radiazione R = L1/L2 = 11.5/3mm = 3.8, mi ha restituito come Resistenza termica del dissipatore di calore 2672.78°C/W e come Potenza massima dissipabile 0.019W.
questi risultati mi sono poco chiari, a dir poco sconosciuti, innanzitutto scusa l'ignoranza ma non riesco a capire, spero e mi affido alla tua preparazione e quindi gentilmente ti chiedo l'lm317 o lm337 necessitano di una maggiore Potenza massima dissipabile o di una maggiore Resistenza termica del dissipatore di calore?
come sempre ti ringrazio per la disponibilità e competenza!!
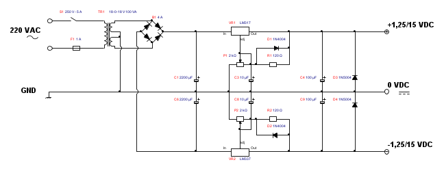
riallego anche lo schema ricorretto
clayton

Avatar utente
Foto Utenteclayton
10 4
 
Messaggi: 36
Iscritto il: 12 set 2013, 22:43

2
voti

[23] Re: Alimentatore duale regolabile 0-15V max 1A

Messaggioda Foto Utentemarco438 » 20 mar 2015, 12:09

Rondelle e isolatori in mica vanno bene; per il dissipatore (a parte i calcoli), quello che hai scelto mi pare un po' "strettino", considerando la differenza Vin-Vout alle basse tensioni ed il conseguente riscaldamento dei regolatori. Tra l'altro, quel venditore non indica le caratteristiche dissipative del prodotto.
Penso dovresti cercare qualcosa intorno ai 2.4/3.5/W.
Non so come poi effettuerai il montaggio (fai un PCB o monti su millefori?), ma si potrebbe prevedere anche di mettere entrambi i regolatori su un unico dissipatore di misure adeguate.
marco
Avatar utente
Foto Utentemarco438
37,1k 7 11 13
-EY Legend-
-EY Legend-
 
Messaggi: 16323
Iscritto il: 24 mar 2010, 15:09
Località: Versilia

1
voti

[24] Re: Alimentatore duale regolabile 0-15V max 1A

Messaggioda Foto UtenteFedericoSibona » 20 mar 2015, 13:59

Avatar utente
Foto UtenteFedericoSibona
5.022 3 5 8
Master
Master
 
Messaggi: 3951
Iscritto il: 19 mar 2013, 11:43

0
voti

[25] Re: Alimentatore duale regolabile 0-15V max 1A

Messaggioda Foto Utenteclayton » 29 mar 2015, 17:04

Allora, ringrazio tutti e anche l'intervento prezioso di Foto UtenteFedericoSibona, mi sono studiato la formula per calcolare la resistenza termica giunzione ambiente totale (Rthja tot) con i due datasheet alla mano dei regolatori di tensione lm317 e lm337 in formato to-220.
Tmax = la temperatura massima d'esercizio dal datasheet,
Ta = la temperatura (la max abbondante in Trentino...) ambientale considerati i fenomeni di irraggiamento e convezione,
(Vi - Vo) la differenza di tensione tra V in entrata V in uscita calcolata tramite la legge di Ohm con la formula Pmax ÷ Imax = 20 ÷ 1.5
Ii = corrente in entrata
La formula usata è Rthja tot = (Tmax - Ta) ÷ (Vi - Vo) • Ii = (125 - 50) ÷ 13,3 • 1.7 = 3.31°C\W ergo cercherò un dissipatore che sia subito sotto ai 3.31°C\W.
Spero di aver capito, un'altra domanda però mi sorge, ho trovato online diversi dissipatori, con resistenza termica espressa in k/W cioè in kelvin, 3.3 k/W non sono la sressa cosa di 3.3 C°/W?
se prendessi un unico dissipatore per i due regolatori di tensione posso sommare le resistenze termiche e quindi prenderne uno da 6,6 C°/W?
grazie mille a tutti!!
Avatar utente
Foto Utenteclayton
10 4
 
Messaggi: 36
Iscritto il: 12 set 2013, 22:43

2
voti

[26] Re: Alimentatore duale regolabile 0-15V max 1A

Messaggioda Foto UtenteFedericoSibona » 29 mar 2015, 17:24

clayton ha scritto: se prendessi un unico dissipatore per i due regolatori di tensione posso sommare le resistenze termiche e quindi prenderne uno da 6,6 C°/W?

No, se deve dissipare il doppio del calore dovrà avere 3,3:2 °C/W e non 3,3x2 °C/W (o K/W).
Avatar utente
Foto UtenteFedericoSibona
5.022 3 5 8
Master
Master
 
Messaggi: 3951
Iscritto il: 19 mar 2013, 11:43

0
voti

[27] Re: Alimentatore duale regolabile 0-15V max 1A

Messaggioda Foto Utenteclayton » 29 mar 2015, 19:54

ringrazio la tempestiva risposta di Foto UtenteFedericoSibona scusandomi per la mia inesperienza :^o :^o
ora posso tranquillamente confermare di avere bisogno o di due dissipatori da 3.3°C/W (o K/W) o di uno da 1.6-1.7°C/W (o K/W)
marco438 ha scritto:Non so come poi effettuerai il montaggio (fai un PCB o monti su millefori?), ma si potrebbe prevedere anche di mettere entrambi i regolatori su un unico dissipatore di misure adeguate.


allora marco, ringraziandoti in ritardo per il tuo intervento, l'idea era di assemblare il circuito su una millefori, tenendolo separato dal trasformatore e dal ponte di diodi, vorrei mettere i regolatori di tensione su uno dei quattro lati esterni della PCB per avere la possibilità di montare i/il dissipatori/e su una base esterna alla millefori. che ne pensi? meglio un solo dissipatore?
Avatar utente
Foto Utenteclayton
10 4
 
Messaggi: 36
Iscritto il: 12 set 2013, 22:43

0
voti

[28] Re: Alimentatore duale regolabile 0-15V max 1A

Messaggioda Foto Utentemarco438 » 29 mar 2015, 19:57

Io metterei un solo dissipatore.
Se hai pazienza, domani posso buttarti giu' uno schema di montaggio; ora devo uscire. :D
marco
Avatar utente
Foto Utentemarco438
37,1k 7 11 13
-EY Legend-
-EY Legend-
 
Messaggi: 16323
Iscritto il: 24 mar 2010, 15:09
Località: Versilia

0
voti

[29] Re: Alimentatore duale regolabile 0-15V max 1A

Messaggioda Foto Utenteclayton » 29 mar 2015, 19:59

certo che ho pazienza!! troppo gentile grazie mille marco e buona serata!!
Avatar utente
Foto Utenteclayton
10 4
 
Messaggi: 36
Iscritto il: 12 set 2013, 22:43

2
voti

[30] Re: Alimentatore duale regolabile 0-15V max 1A

Messaggioda Foto Utentemarco438 » 30 mar 2015, 13:54

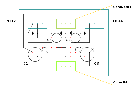
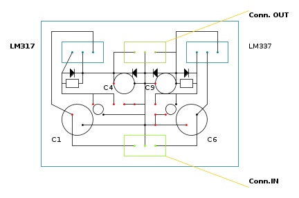
Ho fatto lo schema promesso ma, non avendo molto tempo, non lo ho controllato a fondo; se qualcuno ci puo' dare un'occhiata alla ricerca di eventuali errori lo ringrazio, altrimenti faccio io piu' tardi.



I punti rossi sui condensatori stanno ad indicare la polarita' e gli altri ( sempre rossi - quelli neri sono connessioni) rappresentano i terminali dei due potenziometri.
Se non capisci qualcosa, chiedi.
marco
Avatar utente
Foto Utentemarco438
37,1k 7 11 13
-EY Legend-
-EY Legend-
 
Messaggi: 16323
Iscritto il: 24 mar 2010, 15:09
Località: Versilia

PrecedenteProssimo

Torna a Elettronica generale

Chi c’è in linea

Visitano il forum: Nessuno e 186 ospiti