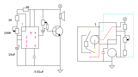
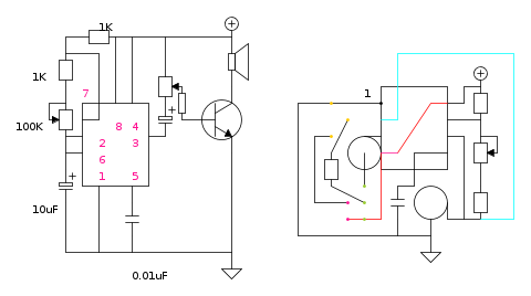
Ho modificato lo schema sia elettrico che pratico secondo le tue esigenze:
In alto (in giallo) le tre piazzole del transistor; in basso (in verde) i tre terminali del potenziometro e, a sinistra di questi (in rosa) i due terminali dell'altoparlante.
Bisogna poi rivedere i valori dei condensatori e resistenze del 555 secondo la frequenza che vorrai ottenere.
Dimenticavo, anche i tuoi schemi vanno bene; sono solo interpretazioni diverse.
Sbroglio degli schemi
Moderatori:
carloc,
g.schgor,
BrunoValente,
IsidoroKZ
35 messaggi
• Pagina 2 di 4 • 1, 2, 3, 4
0
voti
Grazie Marco, ora voglio fare una cosa, assemblare tutti e quattro i circuiti su breadboard e vedere come si comportano. Dalle tue risposte non sono riuscito a capire se e dove ho sbagliato quindi me la voglio rischiare sul campo... e se qualche componente fuma pazienza
Domani... al lavoro
Domani... al lavoro

-

valterhome
178 1 7 - Frequentatore

- Messaggi: 181
- Iscritto il: 13 mar 2015, 9:33
0
voti
valterhome ha scritto:...... assemblare tutti e quattro i circuiti su breadboard e vedere come si comportano. Dalle tue risposte non sono riuscito a capire se e dove ho sbagliato...
Non hai sbagliato; hai solo messo i componenti diversamente.
Personalmente quel circuito mi piace poco con quel trimmer in uscita dal 555 ma, visto che hai deciso di provare, prova poi, eventualmente, cambiamo qualcosa.
marco
0
voti
il trimmer mi serviva per testare la variazione (dico bene di frequenza?) del suono, stringi stringi entrambi i trimmer potrebbero essere sostituiti con semplici resistori, dovrei però prima misurare la resistenza di entrambi una volta tarati
-

valterhome
178 1 7 - Frequentatore

- Messaggi: 181
- Iscritto il: 13 mar 2015, 9:33
0
voti
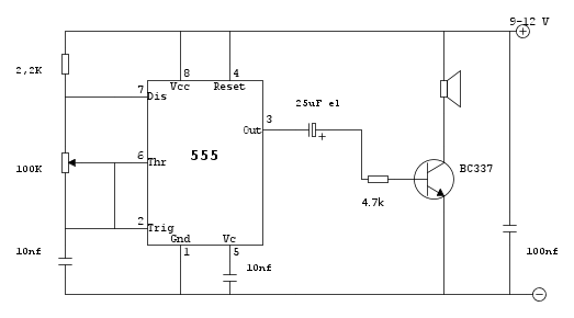
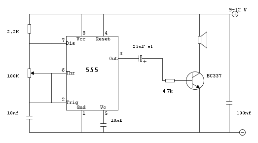
La frequenza viene stabilita dalle resistenze e dal condensatore a sinistra del NE555 (ultimo schema a sx post 11);
quel trimmer dovrebbe al limite servire a modificare il volume del suono
Ti avevo infatto scritto:
Oggi pero' non ho molto tempo; quindi fa le tue prove e poi vediamo i risultati.
quel trimmer dovrebbe al limite servire a modificare il volume del suono
Ti avevo infatto scritto:
marco438 ha scritto:Bisogna poi rivedere i valori dei condensatori e resistenze del 555 secondo la frequenza che vorrai ottenere.
Oggi pero' non ho molto tempo; quindi fa le tue prove e poi vediamo i risultati.
marco
0
voti
Scusa l'intromissione
marco438, ma volendo evitare l'incrocio delle piste sotto l'integrato (collegamento pin 2 -6 e pin 4 - 8) si possono modificare i collegamenti così:
Max
MaxDisapprovo quello che dite, ma difenderò fino alla morte il vostro diritto di dirlo [attribuita a Voltaire]
La gentilezza dovrebbe diventare lo stile naturale della vita, non l'eccezione [Siddhārtha Gautama]
La gentilezza dovrebbe diventare lo stile naturale della vita, non l'eccezione [Siddhārtha Gautama]
-

Max2433BO
18,6k 4 11 13 - G.Master EY

- Messaggi: 4724
- Iscritto il: 25 set 2013, 16:29
- Località: Universo - Via Lattea - Sistema Solare - Terzo pianeta...
0
voti
... non ci avevo pensato!!!! Disapprovo quello che dite, ma difenderò fino alla morte il vostro diritto di dirlo [attribuita a Voltaire]
La gentilezza dovrebbe diventare lo stile naturale della vita, non l'eccezione [Siddhārtha Gautama]
La gentilezza dovrebbe diventare lo stile naturale della vita, non l'eccezione [Siddhārtha Gautama]
-

Max2433BO
18,6k 4 11 13 - G.Master EY

- Messaggi: 4724
- Iscritto il: 25 set 2013, 16:29
- Località: Universo - Via Lattea - Sistema Solare - Terzo pianeta...
0
voti
Sto sbagliando qualcosa
Creando il prototipo che vi riporto sotto in FidocadJ su breadboard con fili svolazzanti intricati ed incasinati funzionava regolarmente (non c'era però il 10nF sul pin 5 che ho messo come mi è stato suggerito e il trimmer sul pin 3 indicato come 470 in realtà è un 10K e la resistenza sulla base del bc337 è una 4.7K).
Alimentazione a 9V con stepdown stabilizzato.
Quindi lo ridisegno come vorrei montarli in piastra, lo allego (mi sono state suggerite valide alternative ma voglio capire su questo cosa c'è che non va ora).
Riportandolo su breadboard il suono è un po' diverso e secondo come taro i trimmer gracchia brutalmente e il NPN scalda da spavento oltre che tendere a "profumare" di pollo arrosto
Ho misurato la tensione sulla base e positivo mi dà poco più di 8V e sul collettore ed emettitore la stessa tensione di alimentazione, 9V (non so se sto facendo le verifiche in modo corretto).
Qualche suggerimento?
Creando il prototipo che vi riporto sotto in FidocadJ su breadboard con fili svolazzanti intricati ed incasinati funzionava regolarmente (non c'era però il 10nF sul pin 5 che ho messo come mi è stato suggerito e il trimmer sul pin 3 indicato come 470 in realtà è un 10K e la resistenza sulla base del bc337 è una 4.7K).
Alimentazione a 9V con stepdown stabilizzato.
Quindi lo ridisegno come vorrei montarli in piastra, lo allego (mi sono state suggerite valide alternative ma voglio capire su questo cosa c'è che non va ora).
Riportandolo su breadboard il suono è un po' diverso e secondo come taro i trimmer gracchia brutalmente e il NPN scalda da spavento oltre che tendere a "profumare" di pollo arrosto
Ho misurato la tensione sulla base e positivo mi dà poco più di 8V e sul collettore ed emettitore la stessa tensione di alimentazione, 9V (non so se sto facendo le verifiche in modo corretto).
Qualche suggerimento?
-

valterhome
178 1 7 - Frequentatore

- Messaggi: 181
- Iscritto il: 13 mar 2015, 9:33
0
voti
Prova cosi':
marco
35 messaggi
• Pagina 2 di 4 • 1, 2, 3, 4
Chi c’è in linea
Visitano il forum: Nessuno e 199 ospiti

Elettrotecnica e non solo (admin)
Un gatto tra gli elettroni (IsidoroKZ)
Esperienza e simulazioni (g.schgor)
Moleskine di un idraulico (RenzoDF)
Il Blog di ElectroYou (webmaster)
Idee microcontrollate (TardoFreak)
PICcoli grandi PICMicro (Paolino)
Il blog elettrico di carloc (carloc)
DirtEYblooog (dirtydeeds)
Di tutto... un po' (jordan20)
AK47 (lillo)
Esperienze elettroniche (marco438)
Telecomunicazioni musicali (clavicordo)
Automazione ed Elettronica (gustavo)
Direttive per la sicurezza (ErnestoCappelletti)
EYnfo dall'Alaska (mir)
Apriamo il quadro! (attilio)
H7-25 (asdf)
Passione Elettrica (massimob)
Elettroni a spasso (guidob)
Bloguerra (guerra)



