Dunque i telefoni che ho provato sono un lumia 710 e un galaxy 4s rispettivamente con windows phone e android, gli auricolari originali di entrambi (quelli compresi nella confezione) sono interscambiabili, funziona sia il microfono che l'audio in entrambi, funziona anche il tasto per rispondere e riattaccare la chiamata. Poi su entrambi funzionano anche gli auricolari originali di un ipod shuffle, il modello vecchio senza schermo, ma gli auricolari sono sempre loro.
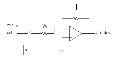
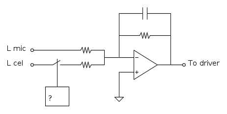
Per quanto riguarda l'aggiunta dell'audio provenente dal telefono, non basterebbe un sommatore fatto con opamp? Si sommano i due segnali prima di andare sul driver:
Il tutto fatto con delle resistenze piccoline per diminuire il più possibile il rumore termico e limitando la banda con il condensatore. Il blocco con il punto di domanda dovrebbe sentire la presenza del telefono collegato e chiudere il contatto che porta l'audio al sommatore. Il volume andrebbe regolato dopo la somma.
Penso che forse sarebbe necessario prevedere uno stadio per equalizzare il segnale proveniente dal microfono con quello del cellulare, in modo tale da evitare che se su quest'ultimo è impostato un volume troppo alto l'audio della chiamata non vada a coprire quello proveniente dai microfoni.
Sta sera posto il nome dell'integrato per il controllo della batteria.

Elettrotecnica e non solo (admin)
Un gatto tra gli elettroni (IsidoroKZ)
Esperienza e simulazioni (g.schgor)
Moleskine di un idraulico (RenzoDF)
Il Blog di ElectroYou (webmaster)
Idee microcontrollate (TardoFreak)
PICcoli grandi PICMicro (Paolino)
Il blog elettrico di carloc (carloc)
DirtEYblooog (dirtydeeds)
Di tutto... un po' (jordan20)
AK47 (lillo)
Esperienze elettroniche (marco438)
Telecomunicazioni musicali (clavicordo)
Automazione ed Elettronica (gustavo)
Direttive per la sicurezza (ErnestoCappelletti)
EYnfo dall'Alaska (mir)
Apriamo il quadro! (attilio)
H7-25 (asdf)
Passione Elettrica (massimob)
Elettroni a spasso (guidob)
Bloguerra (guerra)




