Cos'è ElectroYou | Login Iscriviti

ElectroYou - la comunità dei professionisti del mondo elettrico

Fotoresistenza e BJT

Elettronica lineare e digitale: didattica ed applicazioni

Moderatori: Foto Utentecarloc, Foto Utenteg.schgor, Foto UtenteBrunoValente, Foto UtenteIsidoroKZ

0
voti

[31] Re: Fotoresistenza e BJT

Messaggioda Foto Utentevalterhome » 28 apr 2015, 10:45

Russell ha scritto:ovvero scambi di posizione la fotoresistenza e la resistenza (variabile?)

si, trimmer da 10K, si regola bene :ok:
](*,) mi prende lo sconforto a sentirmi dire con la massima naturalezza che basta invertire due componenti...vabbè, non mi do per vinto e procedo stoicamente :-)
Ti angoscio per un ultimo chiarimento:
ho voluto misurare il pin 2 ed il 6 in entrambi gli stati (LDR al buio e sotto luce)
il pin 6 ha sempre la medesima tensione di alimentazione (12V)
al pin due invece arrivano circa 5/6V con LDR illuminato e scende sotto a 1/3Vcc al buio
ma quindi in questa configurazione il pin 6 è sempre superiore ai 2/3Vcc che tiene l'uscita pin 3 bassa e solo quando il pin 2 scende sotto a 1/3Vcc si attiva l'uscita anche a prescindere dallo stato del pin 6?
Oppure ho sbagliato a misurare ed il pin 6 non dovrebbe essere oltre i 2/3Vcc quando il pin 2 scende sotto a 1/3Vcc?
Ho letto l'articolo più volte ma questo dettaglio non sono riuscito a desumerlo causa inesperienza ovviamente.
Grazie
Avatar utente
Foto Utentevalterhome
178 1 7
Frequentatore
Frequentatore
 
Messaggi: 181
Iscritto il: 13 mar 2015, 9:33

0
voti

[32] Re: Fotoresistenza e BJT

Messaggioda Foto UtenteRussell » 28 apr 2015, 10:56

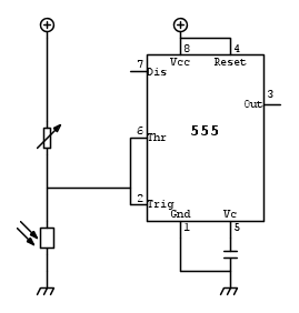
il pin 6 lo dovresti cortocircuitare verso il pin 2
ti faccio lo schema di principio

la fotoresistenza e la resistenza variabile li scambi di posizione se necessario.

Avatar utente
Foto UtenteRussell
3.373 3 5 9
Master
Master
 
Messaggi: 2193
Iscritto il: 4 ott 2009, 10:25

0
voti

[33] Re: Fotoresistenza e BJT

Messaggioda Foto Utentevalterhome » 28 apr 2015, 11:09

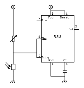
Io ho fatto così e parrebbe funzionare, è sbagliato questo approccio?
Avatar utente
Foto Utentevalterhome
178 1 7
Frequentatore
Frequentatore
 
Messaggi: 181
Iscritto il: 13 mar 2015, 9:33

0
voti

[34] Re: Fotoresistenza e BJT

Messaggioda Foto Utentevalterhome » 28 apr 2015, 11:32

valterhome ha scritto:Io ho fatto così e parrebbe funzionare, è sbagliato questo approccio?

Forse si, non so se ho capito male ma l'articolo avvisa che i due ingressi non devono mai essere attivati contemporaneamente, è mica quello che sto facendo? Nel senso che il pin 6 è sempre sopra i 2/3Vcc e poi arrivo contemporaneamente con il pin 2 a meno di 1/3Vcc :?
Avatar utente
Foto Utentevalterhome
178 1 7
Frequentatore
Frequentatore
 
Messaggi: 181
Iscritto il: 13 mar 2015, 9:33

1
voti

[35] Re: Fotoresistenza e BJT

Messaggioda Foto UtenteRussell » 28 apr 2015, 11:33

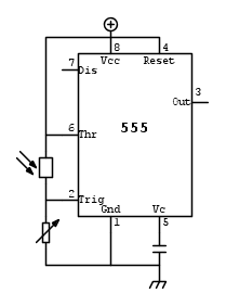
non è che sia completamente sbagliata, qualcosa fa, ma non è una configurazione standard.
Per capire cosa accade pensa a cosa c'è dentro al 555
vedi fig 1
http://www.electroyou.it/bagolaro/wiki/tutorial_timer_555
il partitore interno da 5-5-5 kohm stabilisce delle soglie ai 2 comparatori, pari a 1/3 e 2/3 Vcc
Queste soglie servono ai 2 comparatori interni, che vanno a confrontare (rispetto a queste soglie) quello che leggono sul pin 2 e 6 ... portando le loro uscite o alte o basse... che poi vengono interpretate dal flip-flop SR. Il pin 3 è la negazione dell'uscita Q.

Nel tuo caso il pin 6 è sempre a Vcc, quindi il primo comparatore è sempre nello stato 'alto', ovvero dai sempre un comando RESET al flip flop... quindi questo impone che l'uscita Q sia sempre 'bassa' (ovvero pin 3 'alto')

Quello che accade sul pin 2 invece è determinato dalla fotoresistenza e dalla tua calibrazione con la resistenza variabile.
Nel caso di luce, il pin 2 va probabilmente sufficientemente alto, oltre la soglia 1/3Vcc, quindi il secondo comparatore andrà nello stato logico 'basso', quindi il comando SET del flip flop non viene innescato, lasciando l'uscita Q 'bassa', e pin 3 'alta'.
Nel caso di buio il pin 2 va quasi a zero, quindi il secondo comparatore questa volta è 'alto', ovvero stai mandando un comando SET al flip flop
Ora tu vorresti sperare che il flip flop dia finalmente l'uscita Q 'alta', mandando il pin 3 'basso', e diciamo che in pratica lo fa' anche.
MA in realtà il flip flop SR quando ha nello stato 'alto' sia il piedino RESET che il SET è in una configurazione vietata ... per cui l'uscita Q è indeterminata.... quindi potrebbe comportarsi come credi, ma anche alla rovescia.
In generale quindi, purtroppo, stai usando una configurazione con un errore.

EDIT: esatto, vedo che hai notato il problema anche da solo :mrgreen:
Avatar utente
Foto UtenteRussell
3.373 3 5 9
Master
Master
 
Messaggi: 2193
Iscritto il: 4 ott 2009, 10:25

0
voti

[36] Re: Fotoresistenza e BJT

Messaggioda Foto Utentevalterhome » 28 apr 2015, 11:47

esatto, confermi il mio dubbio postato appena prima del tuo chiarimento, meno male, ci avevo preso.
Però sono in confusione, tu definisci bassa l'uscita del pin 3 quando è in conduzione mentre l'articolo afferma il contrario, cioè che è bassa quando non conduce e alta quando alimenta il carico collegato.
Cioè leggo che l'impulso di Set sul pin 2 porta alta l'uscita e l'impulso di reset sul pin 6 porta bassa l'uscita riferendosi proprio al pin 3.
Cosa devo memorizzare?
Avatar utente
Foto Utentevalterhome
178 1 7
Frequentatore
Frequentatore
 
Messaggi: 181
Iscritto il: 13 mar 2015, 9:33

0
voti

[37] Re: Fotoresistenza e BJT

Messaggioda Foto UtenteRussell » 28 apr 2015, 12:08

hai ragione, sbagliavo io
l'uscita del 555 è proprio Q, e non Q negato

mi confondevo perche' in realtà si parte dal Q negato del flip flop, per poi negarlo nuovamente per avere Q e passarlo in uscita sul pin 3. Doppia negazione uguale nulla di fatto. Ma lascia pure stare questo dettaglio, la risposta è nelle prime 2 righe. :mrgreen:
Avatar utente
Foto UtenteRussell
3.373 3 5 9
Master
Master
 
Messaggi: 2193
Iscritto il: 4 ott 2009, 10:25

1
voti

[38] Re: Fotoresistenza e BJT

Messaggioda Foto Utentevalterhome » 28 apr 2015, 12:11

Tutto chiaro, grazie :ok:
Avatar utente
Foto Utentevalterhome
178 1 7
Frequentatore
Frequentatore
 
Messaggi: 181
Iscritto il: 13 mar 2015, 9:33

Precedente

Torna a Elettronica generale

Chi c’è in linea

Visitano il forum: Nessuno e 251 ospiti