Cos'è ElectroYou | Login Iscriviti

ElectroYou - la comunità dei professionisti del mondo elettrico

Monitoraggio Tensione

Elettronica lineare e digitale: didattica ed applicazioni

Moderatori: Foto Utentecarloc, Foto Utenteg.schgor, Foto UtenteBrunoValente, Foto UtenteIsidoroKZ

1
voti

[11] Re: Monitoraggio Tensione

Messaggioda Foto UtenteIsidoroKZ » 29 mag 2015, 20:40

Ci sono tante soluzioni, dipende se vuoi un circuito che si guasta quasi subito, uno che dura poco, uno che dura abbastanza o uno che non si guasta praticamente mai. Ognuni di questi e` piu` complicato (e piu` costoso) di quello precedente.

Per fare una cosa robusta che duri un po' si potrebbe usare un rele`. E` una soluzione accettabile? Quali rele` hai a disposizione? In particolare serve sapere la resistenza della bobina.

Per Foto UtenteOrionis: hai perfettamente ragione, questa e` una tabella che da` una idea dei vari insulti elettrici che ci possono essere in un'auto.

Transitori tensione auto.png
Per usare proficuamente un simulatore, bisogna sapere molta più elettronica di lui
Plug it in - it works better!
Il 555 sta all'elettronica come Arduino all'informatica! (entrambi loro malgrado)
Se volete risposte rispondete a tutte le mie domande
Avatar utente
Foto UtenteIsidoroKZ
121,2k 1 3 8
G.Master EY
G.Master EY
 
Messaggi: 21059
Iscritto il: 17 ott 2009, 0:00

0
voti

[12] Re: Monitoraggio Tensione

Messaggioda Foto UtenteStefanGrenzer » 29 mag 2015, 22:41

PIÙ TARDI risponderò volentieri alle vostre domande corrette e coerenti. Lasciatemi il tempo di finire un paio di cose. (Oggi sono in ritardo con tutto!)
Avatar utente
Foto UtenteStefanGrenzer
169 5
Frequentatore
Frequentatore
 
Messaggi: 147
Iscritto il: 17 gen 2015, 1:47

0
voti

[13] Re: Monitoraggio Tensione

Messaggioda Foto UtenteStefanGrenzer » 30 mag 2015, 1:32

Eccomi qui. ...ma voi progettisti siete sempre così meticolosi e previdenti? :mrgreen: :mrgreen:
Intanto il circuito richiesto potrebbe sembrare un indicatore di stato Batteria, oppure di efficienza impianto ricarica. Non è così.(Quello lo avevo fatto tanti anni fa con un simpatico Voltmetro a 5 Led, che montato al centro del cruscotto faceva bel effetto)
Dunque, nelle auto con sistema Antinquinamento da Euro 3 in poi, questo tipo di segnale che descrivo nelle mie precedenti, serve per pilotare "quasi autonomamente" alcuni Attuatori e funzioni nell'Impianto Accensione-Iniezione come ad esempio: Canister, Power Latch, Manifold refresh, ecc. (non mi dilungo nelle spiegazioni pe non addormentarvi). Alcune Auto usano al posto di questo segnale in Tensione un segnale in Alta Frequenza proveniente dal Sensore Giri, altre usano una stringa codificata proveniente dal Body Computer (il "capo" di tutte le altre Centraline).
Recentemente il modulo di pilotaggio di questi Attuatori, dentro una Centralina, si è guastato. Per permettere al Cliente di usare l'Auto fino all'arrivo della nuova Scheda ho bypassato il Comando attraverso un mio sistema "provvisorio". Cliente contento, io contento.
Avere però disponibili un paio di questi Circuiti già pronti mi salva ...la professionalità.
Può pilotare un Relè di tipo automobilistico di carico max 30 A, ma anche un piccolo Relè di buona qualità per uso elettronico (l'impedenza della bobinetta mi è ignota);
con 14 volt l'inserimento deve essere circa istantaneo (boh! diciamo dopo mezzo secondo);
ritornando sotto i 13,5 volt circa, sarebbe ottimo un ritardo di disinserimento di due-tre secondi (regolabili?);
una buona affidabilità, anche in Stand-By, è sottintesa, ma io non devo mica riparare la Stazione orbitante ISS. :D ;
la posso fare in una basetta millefori ma non SMD;
Più di così non credo sia necessario dilungarmi. Grazie , ciao.
Avatar utente
Foto UtenteStefanGrenzer
169 5
Frequentatore
Frequentatore
 
Messaggi: 147
Iscritto il: 17 gen 2015, 1:47

0
voti

[14] Re: Monitoraggio Tensione

Messaggioda Foto UtenteOrionis » 30 mag 2015, 14:19

StefanGrenzer ha scritto:Eccomi qui. ...ma voi progettisti siete sempre così meticolosi e previdenti? :mrgreen: :mrgreen:

Per prima cosa non offendiamo: io non sono un progettista, ma un umile accrocciatore di circuiti piu' o meno funzionanti :mrgreen:

Secondo, e parlo per me (escludo quindi Foto UtenteIsidoroKZ che ha sicuramente ben altre conoscenze), sono estremamente ignorante sugli impianti auto; quando andavo in moto riuscivo a cambiare le candele, al massimo. Quindi, non sapendo a cosa serve il circuito, qualche spiegazione o qualche precauzione é da prevedere.

Il bello dell'elettronica è che reagisce mooolto velocemente agli stimoli, spesso troppo.
Per questo é fondamentale mettere dei limiti; certo se piloti un relé questo se ne frega se gli dai impulsi spurii da 100usec; se piloti una CPU, questa come minimo si inc..zza.

Altro aspetto affascinante dell'ELE è la capacita' di guastarsi in tanti modi diversi e sicuramente non previsti, come a detto il saggio Dr Moore. Ricordo un romanzo di fantascienza di tanti anni fa, quando un transistor un po' anzianotto si é dimenticato di filtrare un impulso incongruo; l'impulso é passato, é stato amplificato, ha innescato altri circuiti...ed é scoppiata la Terza Guerra Mondiale.

StefanGrenzer ha scritto:Canister, Power Latch, Manifold refresh, ecc. (non mi dilungo nelle spiegazioni pe non addormentarvi)

Grazie :D

Dopo il mio tremendo pippozzo, veniamo a te.

StefanGrenzer ha scritto:con 14 volt l'inserimento deve essere circa istantaneo (boh! diciamo dopo mezzo secondo);
Istantaneo ? :cool: il tempo é relativo.
StefanGrenzer ha scritto:ritornando sotto i 13,5 volt circa, sarebbe ottimo un ritardo di disinserimento di due-tre secondi (regolabili?)

Bene, per quanto mi riguardo ho tutto e mi metto al lavoro; a presto spero.
O_/

P.S.
StefanGrenzer ha scritto:... ma io non devo mica riparare la Stazione orbitante ISS. :D ;

No, questo lo fanno gli ElettroSatellitarii :oops:
Nemmeno gli Dei possono nulla contro la stupidità umana ?
Avatar utente
Foto UtenteOrionis
2.083 1 6 13
Expert
Expert
 
Messaggi: 103
Iscritto il: 16 mag 2015, 10:33
Località: Bergamo

0
voti

[15] Re: Monitoraggio Tensione

Messaggioda Foto UtenteStefanGrenzer » 30 mag 2015, 15:04

Grazie del l'interessamento. Auguro un buon fine settimana. Nel frattempo vado a montare un'antenna filare per Onde Corte con Bal-Un 9 : 1 .
Avatar utente
Foto UtenteStefanGrenzer
169 5
Frequentatore
Frequentatore
 
Messaggi: 147
Iscritto il: 17 gen 2015, 1:47

0
voti

[16] Re: Monitoraggio Tensione

Messaggioda Foto UtenteOrionis » 30 mag 2015, 19:17

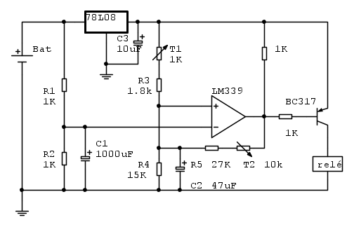
Dunque, ho buttato giu' uno schemino minimalista e l'ho simulato con CircuitMaker.
Potrebbe anche funzionare :shock:



In sintesi:
- porto la tensione di ingresso a meta' con un partitore 1:1, per avere un valore inferiore a 8V
- uso un 78L08 per alimentare il circuito senza disturbi
- il comparatore LM339 fa' il lavoro sporco di confronto tra la tensione di batteria e quella di soglia, stabilita da R3+T1 e R4, a circa 7V.
- l'uscita del comparatore pilota un PNP che comanda un relé a bassa potenza, che poi pilotera' quello di potenza.
- il ramo R5+T2 forniscono un feedback di isteresi per far commutare a OFF il circuito ad una tensione piu' bassa della soglia.
- i condensatori C1 e C2, insieme alle loro resistenza danno un ritardo di intervento.

Con R3+T1=2.2K e R5+T2=33K, ottendo da simulatore:
ON con ingresso = 14V
OFF con ingresso = 13.5V
Ritardo OFF->ON = 0.86 sec
Ritardo ON->OFF = 1.7 sec (non riesco ad arrivare a 3 sec, sorry

Se vuoi provare dal vero e farmi sapere, mi farebbe piacere.

NOTA: cosa potrebbe causare un malfunzionamento?
Praticamente tutto, per cui spero tu non lo monti sull'ISS :lol:

O_/
Nemmeno gli Dei possono nulla contro la stupidità umana ?
Avatar utente
Foto UtenteOrionis
2.083 1 6 13
Expert
Expert
 
Messaggi: 103
Iscritto il: 16 mag 2015, 10:33
Località: Bergamo

0
voti

[17] Re: Monitoraggio Tensione

Messaggioda Foto UtenteStefanGrenzer » 30 mag 2015, 21:59

Grazie. Ora ho la bimba in braccio che gioca con gli aerei di suo fratello. Appena ho tempo cerco i componenti, monto una Scheda e se funziona carico tutto sul vettore Soyuz. :mrgreen: e ti faccio sapere. .......mi dici per favore la piedinatura del LM 339?
Avatar utente
Foto UtenteStefanGrenzer
169 5
Frequentatore
Frequentatore
 
Messaggi: 147
Iscritto il: 17 gen 2015, 1:47

2
voti

[18] Re: Monitoraggio Tensione

Messaggioda Foto Utenteboiler » 31 mag 2015, 0:08

Se confronti la tabella di Foto UtenteIsidoroKZ con i suoi Absolute Maximum Ratings, scoprirai che quel 78L08 lì è condannato a morte :mrgreen:

Se proprio vogliamo tenerlo (vedi oltre per altri motivi a suo sfavore) ci vanno almeno tre diodi tra zener e roba molto veloce a suo contorno.

Altro problema: in un auto le variazioni di temperatura sono importanti. Se ben ricordo Foto UtenteStefanGrenzer sta dalle parti in cui in inverno fa frescolino. In estate però, al sole, l'auto arriva tranquillamente a +60 °C ai quali si aggiunge qualcosa quando si accende il motore. In questo circuito il 78L08 viene usato come riferimento di tensione, ma non è qualcosa che gli riesce molto bene... al variare della temeratura la sua uscita va a spasso. Lo stesso discorso vale anche per il resto del circuito: la deriva termica va considerata.

Stefan, quanto sono importanti precisione e stabilità delle soglie di intervento?

Boiler
Avatar utente
Foto Utenteboiler
26,4k 5 9 13
G.Master EY
G.Master EY
 
Messaggi: 5602
Iscritto il: 9 nov 2011, 12:27

2
voti

[19] Re: Monitoraggio Tensione

Messaggioda Foto UtenteWALTERmwp » 31 mag 2015, 0:09

StefanGrenzer ha scritto:..mi dici per favore la piedinatura del LM 339?
... datasheet ? !
lm339.JPG
lm339.JPG (16.87 KiB) Osservato 8562 volte
Saluti
W - U.H.F.
Avatar utente
Foto UtenteWALTERmwp
30,2k 4 8 13
G.Master EY
G.Master EY
 
Messaggi: 8986
Iscritto il: 17 lug 2010, 18:42
Località: le 4 del mattino

0
voti

[20] Re: Monitoraggio Tensione

Messaggioda Foto Utenteclaudiocedrone » 31 mag 2015, 4:52

:-) Scusate se ribadisco cose già dette ma l'elettronica nello automotive è complicata proprio per i motivi sopra elencati; non si può fare un circuito "semplice" come il tuo Foto UtenteOrionis e sperare che funzioni bene (perché un comparatore quadruplo poi ? :roll: ) servono componenti adatti e protezioni adeguate. O_/
"Non farei mai parte di un club che accettasse la mia iscrizione" (G. Marx)
Avatar utente
Foto Utenteclaudiocedrone
21,3k 4 7 9
Master EY
Master EY
 
Messaggi: 15302
Iscritto il: 18 gen 2012, 13:36

PrecedenteProssimo

Torna a Elettronica generale

Chi c’è in linea

Visitano il forum: Nessuno e 139 ospiti