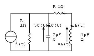
J(t) =


Il circuito è in regime stazionario per t<0 e l'esercizio mi chiede di calcolare
le grandezze di stato all'istante
(molto semplice)e la corrente nel condensatore e la tensione nell’induttore all’istante

Ho pensato che per calcolare il secdo punto dovessi fare un partitore di corrente che fosse più o meno così

Con
e 
Ma i risultati mi danno torto. Ho sbagliato ragionamento?

Elettrotecnica e non solo (admin)
Un gatto tra gli elettroni (IsidoroKZ)
Esperienza e simulazioni (g.schgor)
Moleskine di un idraulico (RenzoDF)
Il Blog di ElectroYou (webmaster)
Idee microcontrollate (TardoFreak)
PICcoli grandi PICMicro (Paolino)
Il blog elettrico di carloc (carloc)
DirtEYblooog (dirtydeeds)
Di tutto... un po' (jordan20)
AK47 (lillo)
Esperienze elettroniche (marco438)
Telecomunicazioni musicali (clavicordo)
Automazione ed Elettronica (gustavo)
Direttive per la sicurezza (ErnestoCappelletti)
EYnfo dall'Alaska (mir)
Apriamo il quadro! (attilio)
H7-25 (asdf)
Passione Elettrica (massimob)
Elettroni a spasso (guidob)
Bloguerra (guerra)



se t<0