Basso consumo
Moderatori:
carloc,
g.schgor,
BrunoValente,
IsidoroKZ
29 messaggi
• Pagina 3 di 3 • 1, 2, 3
0
voti
[21] Re: Basso consumo
Domanda leggermente a lato: ignorando la scomodità del sistema, utilizzare un pulsante bipolare da tenere premuto durante la digitazione del codice e lo sblocco della serratura (alimentando cioè tutto il circuito con la batteria solo durante l'uso effettivo) provocherebbe danni al micro e/o altri componenti?
«Non tutto ciò che tecnicamente può essere fatto deve necessariamente essere fatto.»
R.L.M.
R.L.M.
-

Fernecchio
972 1 2 4 - Frequentatore

- Messaggi: 290
- Iscritto il: 14 ott 2012, 17:52
1
voti
[22] Re: Basso consumo
Fernecchio ha scritto:provocherebbe danni al micro e/o altri componenti?
No, bisogna forse (dipende dal modello di regolatore) proteggere il LDO dalla corrente inversa con un diodo. Se necessario, è scritto nel datasheet.
Saluti, Boiler
0
voti
[23] Re: Basso consumo
Capito, grazie! 

«Non tutto ciò che tecnicamente può essere fatto deve necessariamente essere fatto.»
R.L.M.
R.L.M.
-

Fernecchio
972 1 2 4 - Frequentatore

- Messaggi: 290
- Iscritto il: 14 ott 2012, 17:52
0
voti
[24] Re: Basso consumo
Salve a tutti,
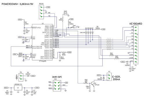
ho realizzato lo schema elettrico definitivo per il circuito cassaforte.
Facendo tutti gli accorgimenti sia software( mP in Powerdown e risvegliato con la pressione di un tasto tramite l'interrupt INT0) che hardware, in Stand-by mi assorbe sulla batteria a 9V una corrente di 0,062mA...
Vi allego lo schema, posso fare qualche altra cosa per ridurre l'assorbimento?
grazie.
ho realizzato lo schema elettrico definitivo per il circuito cassaforte.
Facendo tutti gli accorgimenti sia software( mP in Powerdown e risvegliato con la pressione di un tasto tramite l'interrupt INT0) che hardware, in Stand-by mi assorbe sulla batteria a 9V una corrente di 0,062mA...
Vi allego lo schema, posso fare qualche altra cosa per ridurre l'assorbimento?
grazie.
2
voti
[28] Re: Basso consumo
Si` che si possono evitare, o almeno ridurre. Ad esempio puoi mettere due resistenze piu` grandi, aggiungendo anche un condensatore fra ingresso analogico e ground. Mi pare di capire che quel circuito serva solo per misurare la carica della batteria.
Oppure puoi fare un circuito che accenda il partitore solo quando vuoi misurare la corrente di batteria, ma richiede un paio di transistori.
Oppure puoi fare un circuito che accenda il partitore solo quando vuoi misurare la corrente di batteria, ma richiede un paio di transistori.
Per usare proficuamente un simulatore, bisogna sapere molta più elettronica di lui
Plug it in - it works better!
Il 555 sta all'elettronica come Arduino all'informatica! (entrambi loro malgrado)
Se volete risposte rispondete a tutte le mie domande
Plug it in - it works better!
Il 555 sta all'elettronica come Arduino all'informatica! (entrambi loro malgrado)
Se volete risposte rispondete a tutte le mie domande
2
voti
[29] Re: Basso consumo
Atomo ha scritto:...
I µA persi sul partitore non li posso evitare ...
Vedi tu
ma se parli di "basso consumo" ed il 55/62=89% del consumo è semplicemente buttato in calore

Se ti serve il valore di beta: hai sbagliato il progetto!
29 messaggi
• Pagina 3 di 3 • 1, 2, 3
Chi c’è in linea
Visitano il forum: Google Adsense [Bot] e 58 ospiti

Elettrotecnica e non solo (admin)
Un gatto tra gli elettroni (IsidoroKZ)
Esperienza e simulazioni (g.schgor)
Moleskine di un idraulico (RenzoDF)
Il Blog di ElectroYou (webmaster)
Idee microcontrollate (TardoFreak)
PICcoli grandi PICMicro (Paolino)
Il blog elettrico di carloc (carloc)
DirtEYblooog (dirtydeeds)
Di tutto... un po' (jordan20)
AK47 (lillo)
Esperienze elettroniche (marco438)
Telecomunicazioni musicali (clavicordo)
Automazione ed Elettronica (gustavo)
Direttive per la sicurezza (ErnestoCappelletti)
EYnfo dall'Alaska (mir)
Apriamo il quadro! (attilio)
H7-25 (asdf)
Passione Elettrica (massimob)
Elettroni a spasso (guidob)
Bloguerra (guerra)




