primo punto ok..
secondo punto: se cortocircuito l'uscita...mi ritrovo che R1 e R2 sono chiuse da un corto e il segnale nn torna indietro giusto?
in piu' i BJT sono unidirezionali quindi da sopra nn potrebbe tornare indietro sbaglio?
ecco un esercizio da compito :)
[FIDOCAD]
Retroazione metodo per individuarla
Moderatori:
carloc,
g.schgor,
BrunoValente,
IsidoroKZ
23 messaggi
• Pagina 2 di 3 • 1, 2, 3
1
voti
1
voti
Se guardiamo solo il segnale, le capacita` "infinite" vogliono dire "sono dei corticircuiti". Inoltre sempre per il segnale i generatori continui per la polarizzazione si annullano, quindi o un corto o un aperto a seconda che siano generatori di tensione o di corrente (continue!). il circuito diventa quindi questo.
Ho disegnato anche in rosso il percorso che fa il segnale "in avanti" e in blu il percorso "all'indietro".
Sono chiari fino qui? A questo punto verifica che la retroazione sia negativa, e determina il tipo di prelievo e di confronto.
Sai come verificare che la retroazione sia negativa?
Adesso devo scappare che oggi pomeriggio esame di circuiti elettronic
Stessa roba che stai studiando!
Ho disegnato anche in rosso il percorso che fa il segnale "in avanti" e in blu il percorso "all'indietro".
Sono chiari fino qui? A questo punto verifica che la retroazione sia negativa, e determina il tipo di prelievo e di confronto.
Sai come verificare che la retroazione sia negativa?
Adesso devo scappare che oggi pomeriggio esame di circuiti elettronic
Per usare proficuamente un simulatore, bisogna sapere molta più elettronica di lui
Plug it in - it works better!
Il 555 sta all'elettronica come Arduino all'informatica! (entrambi loro malgrado)
Se volete risposte rispondete a tutte le mie domande
Plug it in - it works better!
Il 555 sta all'elettronica come Arduino all'informatica! (entrambi loro malgrado)
Se volete risposte rispondete a tutte le mie domande
0
voti
sono d'accordo col discorso di considerare i condensatori come CC perche' sono a capacita' infinita quindi a freq diverse da 0 l'impedenza e' nulla indipendendemente dalla frequenza ok..
idem per annullare i generatori DC dato che stiamo facendo uno studio in AC.
fino a qui tutto liscio (scusate se ho scritto forse cose ovvie per voi ma ci tenevo a scriverlo per evitare di andare avanti con convinzioni magari non corrette e so che voi me lo fareste notare se ci fosse qualcosa di sbagliato ^__^)
il problema e' che non capisco perche' il segnale segua la linea rossa...
nel senso... posso capire quando uno dice in generale che la corrente preferisce passare su un CC piuttosto che su una resistenza ma capire dove va il segnale nn lo so...
:...(
idem per annullare i generatori DC dato che stiamo facendo uno studio in AC.
il problema e' che non capisco perche' il segnale segua la linea rossa...
nel senso... posso capire quando uno dice in generale che la corrente preferisce passare su un CC piuttosto che su una resistenza ma capire dove va il segnale nn lo so...
:...(
0
voti
doraiaki ha scritto:il problema e' che non capisco perche' il segnale segua la linea rossa...
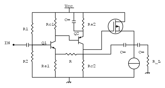
Fai riferimento all' uscita di ogni stadio.
Ogni stadio amplifica il segnale, e l' uscita di uno stadio è direttamente connessa all' ingresso dello stadio seguente, quindi il segnale passa dall' uscita di uno stadio all' ingresso di quello successivo.
L' uscita è presa ai capi del mosfet; forse RC2 è meglio ridisegnarla così:
0
voti
gotthard ha scritto: L' uscita è presa ai capi del mosfet; forse RC2 è meglio ridisegnarla così:
Ciao
Piercarlo
2
voti
doraiaki ha scritto:nel senso... posso capire quando uno dice in generale che la corrente preferisce passare su un CC piuttosto che su una resistenza ma capire dove va il segnale non lo so...
:...(
Se il circuito e` fatto bene, il segnale esce da un transistor amplificato ed entra, almeno in parte, nel transistore successivo per avere una amplificazione successiva. Un po' si perde per strada, ma si fa in modo che comunque in generale vada avanti.
Vediamo se cosi` va meglio. Ho messo in parallelo R1 ed R2, e bisogna ricordare che la "barra di alimentazione positiva" per il segnale e` sempre ground.
Il segnale arriva su Vin, e un po' va in Q1 (percorso rosso) e un po' si perde in R1//R2. La corrente di collettore di Q1 vede un partitore di corrente, un po' va nella base di Q2, un po' si perde lungo Rc1: quando si fanno i conti si scrive che Ib2=Ib1* Rc1/(Rc1+ZinQ2) e ovviamente interessa seguire il percorso rosso, andando verso l'uscita. La corrente di collettore di Q2 passa praticamente tutta in Rc2, crea una tensione su Rc2 che e` quella che va a comandare Q3 che pilota il carico. La resistenza R preleva la tensione di uscita e la riporta indietro, con un partitore con Re1.
Oltre questo punto non so andare avanti perche' ogni prof sceglie una strada un po' diversa.
Com'e` il prelievo e il confronto?
Per usare proficuamente un simulatore, bisogna sapere molta più elettronica di lui
Plug it in - it works better!
Il 555 sta all'elettronica come Arduino all'informatica! (entrambi loro malgrado)
Se volete risposte rispondete a tutte le mie domande
Plug it in - it works better!
Il 555 sta all'elettronica come Arduino all'informatica! (entrambi loro malgrado)
Se volete risposte rispondete a tutte le mie domande
0
voti
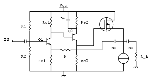
gotthard ha scritto:Piercarlo ha scritto:![]()
![]()
Dalla faccia vedo che c'è qualcosa che non va, puoi dirmi dove?
In realtà non c'è niente che non vada dal punto di vista circuitale (in AC almeno). Ma secondo me è meglio conservare il disegno di partenza, altrimenti, con persone agli inizi, si creano ulteriori confusioni e basta. Tutto qua.
Ciao
Piercarlo
0
voti
Piercarlo ha scritto:Ma secondo me è meglio conservare il disegno di partenza, altrimenti, con persone agli inizi, si creano ulteriori confusioni e basta.
Ho fatto il disegno così, in modo da lasciare sotto solo il blocco di retroazione R-Re1.
Non è che io abbia stravolto niente, ho solo posto Rc2 sopra perché è più comodo, secondo me.
Ad esempio, così facendo, salta subito all' occhio che il secondo stadio (emettitore comune) ha guadagno
(trascurando la
), dove
.Non credo faccia nemmeno confusione, anzi credo che vedere che Rc2 possa andare equivalentemente sia "sotto" che "sopra" alleni ad avere una certa elasticità mentale per disegnare il circuito in AC nel modo più conveniente per farci i calcoli.
Questa è, perlomeno, la mia opinione.
23 messaggi
• Pagina 2 di 3 • 1, 2, 3
Chi c’è in linea
Visitano il forum: Nessuno e 80 ospiti

Elettrotecnica e non solo (admin)
Un gatto tra gli elettroni (IsidoroKZ)
Esperienza e simulazioni (g.schgor)
Moleskine di un idraulico (RenzoDF)
Il Blog di ElectroYou (webmaster)
Idee microcontrollate (TardoFreak)
PICcoli grandi PICMicro (Paolino)
Il blog elettrico di carloc (carloc)
DirtEYblooog (dirtydeeds)
Di tutto... un po' (jordan20)
AK47 (lillo)
Esperienze elettroniche (marco438)
Telecomunicazioni musicali (clavicordo)
Automazione ed Elettronica (gustavo)
Direttive per la sicurezza (ErnestoCappelletti)
EYnfo dall'Alaska (mir)
Apriamo il quadro! (attilio)
H7-25 (asdf)
Passione Elettrica (massimob)
Elettroni a spasso (guidob)
Bloguerra (guerra)









