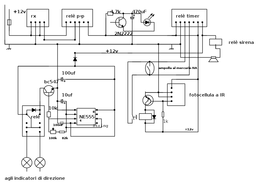
Apprezzo lo sforzo che hai fatto con lo schema, ma é proprio un gran macello
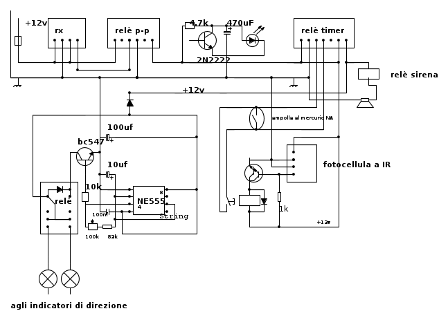
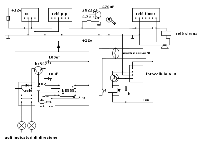
Non capisco la funzione del transistor 2n2222, con la base aperta e in parallelo al Led.
Venendo all'ultimo punto: il comando del rele Timer avviene con la chiusura (corto circuito) dei fili provenienti dall'ampolla al mercurio (o dal relè fotocellula).
Se ritardi questo segnale (di alcuni secondi..quanti? e perché?) chi ti assicura che l'ampolla a mercurio sia ancora chiusa?
Mi spiego meglio: ci sono 2 soluzioni diverse:
Caso (A): quello che vuoi è l'equivalente di un monostabile che una volta ricevuto l'avvio (chiusura del contatto), attenda alcuni secondi prima di generare l'allarme, anche se nel frattempo il segnale di comando è sparito.
Caso (B): se invece se vuoi che l'allarme sia generato PURCHE' sia ancora presente il segnale di comando.
Per il caso (A) serve un integrato monostabile a scelta tra i tanti disponibili (NE555, SN74121, oppure i più moderni e semplici, ma piccoli!, tipo LTC6993 di Linear Technology).
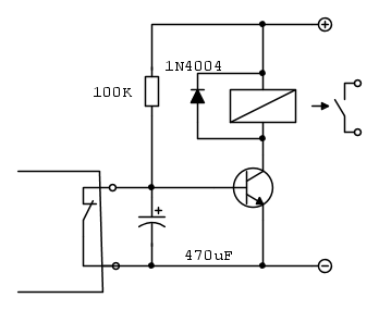
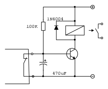
Per caso (B) puoi modificare il circuito di
Il ritardo con questi valori, considerando una tensione Base-Emettitore di innesco del transitor di circa 0.6V, è di circa 2.5sec; c'é qualche spazio di manovra per modificare i componenti e variare il ritardo.
Facci sapere


Elettrotecnica e non solo (admin)
Un gatto tra gli elettroni (IsidoroKZ)
Esperienza e simulazioni (g.schgor)
Moleskine di un idraulico (RenzoDF)
Il Blog di ElectroYou (webmaster)
Idee microcontrollate (TardoFreak)
PICcoli grandi PICMicro (Paolino)
Il blog elettrico di carloc (carloc)
DirtEYblooog (dirtydeeds)
Di tutto... un po' (jordan20)
AK47 (lillo)
Esperienze elettroniche (marco438)
Telecomunicazioni musicali (clavicordo)
Automazione ed Elettronica (gustavo)
Direttive per la sicurezza (ErnestoCappelletti)
EYnfo dall'Alaska (mir)
Apriamo il quadro! (attilio)
H7-25 (asdf)
Passione Elettrica (massimob)
Elettroni a spasso (guidob)
Bloguerra (guerra)




