Salve,non so se l'argomento è stato affrontato in altri thread comunque provo a fare il post
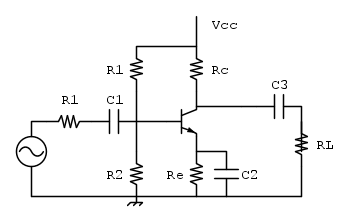
In particolare sarei interessato al corretto procedimento per il dimensionamento dei condensatori di accoppiamento e by pass di un semplice stadio a BJT a componenti discreti come il seguente
Una volta scelto il punto di riposo del transistore,come si dimensionano C1,C2,C3 per avere una certa risposta in frequenza con frequenza di taglio inferiore e superiore?Bisogna usare il metodo di grabel,oppure supporre una separazione in banda?Insomma...aiutatemi con la procedura corretta.Grazie
Dimensionamento condensatori
Moderatori:
carloc,
g.schgor,
BrunoValente,
IsidoroKZ
24 messaggi
• Pagina 1 di 3 • 1, 2, 3
0
voti
Vista la semplicità del circuito suggerirei una simulazione
per ottenere immediatamente l'andamento della funzione di trasferimento
al variare dei valori dei condensatori.
Se specifichi i valori delle resistenze,posso aiutarti a risolvere il problema.
per ottenere immediatamente l'andamento della funzione di trasferimento
al variare dei valori dei condensatori.
Se specifichi i valori delle resistenze,posso aiutarti a risolvere il problema.
0
voti
Sarà anche semplice il circuito....ma a volte le cose semplici nascondono insidie concettuali.A me non interess a la simulazione tramite cad elettronico,mi interessa invece capire come calcolare le cose manualmente ed indipendentemente dal valore dei componenti.Quale tecnica utilizzare?grazie
-

ginopilotino
62 1 3 - Messaggi: 26
- Iscritto il: 9 nov 2015, 13:18
6
voti
C3 e` isolato dagli altri due, quindi il suo polo e` facilmente calcolabile. Invece C1 e C2 interagiscono, quindi se i loro effetti sono prossimi bisogna calcolarli contemporaneamente.
Pero` c'e` una soluzione, che permette probabilmente anche di ottimizzare il costo del circuito. A pari frequenza di taglio in basso C2 deve essere piu` grande di C1, perche' vede una impedenza piu` piccola. Allora e` ragionevole supporre che C2 sia quello che taglia in basso, e se ne calcola la costante di tempo considerando C1 un cortocircuito. Poi si calcola C1 in modo che dia un polo molto piu` in basso di C2, e in questo modo, anche se in linea di principio interagisce con C2, in realta` l'effetto e` minimo.
Prova a dare un'occhiata a questo thread viewtopic.php?f=1&t=59635 intanto guardo ci fosse qualcos'altro in proposito.'
Ad esempio questo viewtopic.php?t=58459 quest'altro viewtopic.php?f=2&t=59099, quest'altro ancora viewtopic.php?f=1&t=49863 ...
Pero` c'e` una soluzione, che permette probabilmente anche di ottimizzare il costo del circuito. A pari frequenza di taglio in basso C2 deve essere piu` grande di C1, perche' vede una impedenza piu` piccola. Allora e` ragionevole supporre che C2 sia quello che taglia in basso, e se ne calcola la costante di tempo considerando C1 un cortocircuito. Poi si calcola C1 in modo che dia un polo molto piu` in basso di C2, e in questo modo, anche se in linea di principio interagisce con C2, in realta` l'effetto e` minimo.
Prova a dare un'occhiata a questo thread viewtopic.php?f=1&t=59635 intanto guardo ci fosse qualcos'altro in proposito.'
Ad esempio questo viewtopic.php?t=58459 quest'altro viewtopic.php?f=2&t=59099, quest'altro ancora viewtopic.php?f=1&t=49863 ...
Per usare proficuamente un simulatore, bisogna sapere molta più elettronica di lui
Plug it in - it works better!
Il 555 sta all'elettronica come Arduino all'informatica! (entrambi loro malgrado)
Se volete risposte rispondete a tutte le mie domande
Plug it in - it works better!
Il 555 sta all'elettronica come Arduino all'informatica! (entrambi loro malgrado)
Se volete risposte rispondete a tutte le mie domande
-1
voti
se ci fosse qualcuno che illustrase il procedimento di ragionamento con i relativi calcoli...magari sarebbe piu utile...forse potrebbe intervenire anche carloc di scuola pisana a quanto ho capito...
-

ginopilotino
62 1 3 - Messaggi: 26
- Iscritto il: 9 nov 2015, 13:18
1
voti
ginopilotino ha scritto:forse potrebbe intervenire anche carloc di scuola pisana a quanto ho capito...
Quanto ti è stato suggerito vale più di molti calcoli che comunque potresti almeno abbozzare tu sulla base di quanto consigliato.
Cosa non ti è chiaro della spiegazione?

http://millefori.altervista.org
Tool gratuito per chi sviluppa su millefori.
Tutti sanno che una cosa è impossibile da realizzare, finché arriva uno sprovveduto che non lo sa e la inventa. (A. Einstein)
Se non c'e` un 555 non e` un buon progetto (IsidoroKZ)
Strumento per formule
Tool gratuito per chi sviluppa su millefori.
Tutti sanno che una cosa è impossibile da realizzare, finché arriva uno sprovveduto che non lo sa e la inventa. (A. Einstein)
Se non c'e` un 555 non e` un buon progetto (IsidoroKZ)
Strumento per formule
-

posta10100
5.550 4 10 13 - Master EY

- Messaggi: 4832
- Iscritto il: 5 nov 2006, 0:09
0
voti
Quello che vorrei e che qualcuno indicasse con calcoli simbolici un procedimento logico per il dimensionamento.
-

ginopilotino
62 1 3 - Messaggi: 26
- Iscritto il: 9 nov 2015, 13:18
0
voti
Calcoli a parte, ti è chiaro quello che dice
IsidoroKZ?
http://millefori.altervista.org
Tool gratuito per chi sviluppa su millefori.
Tutti sanno che una cosa è impossibile da realizzare, finché arriva uno sprovveduto che non lo sa e la inventa. (A. Einstein)
Se non c'e` un 555 non e` un buon progetto (IsidoroKZ)
Strumento per formule
Tool gratuito per chi sviluppa su millefori.
Tutti sanno che una cosa è impossibile da realizzare, finché arriva uno sprovveduto che non lo sa e la inventa. (A. Einstein)
Se non c'e` un 555 non e` un buon progetto (IsidoroKZ)
Strumento per formule
-

posta10100
5.550 4 10 13 - Master EY

- Messaggi: 4832
- Iscritto il: 5 nov 2006, 0:09
0
voti
Mi domando quanti nick abbia
ginopilotino. Cosi` in prima battuta direi
grigione,
elettronepazzo,
sila2012,
elettro2011... quanti ne ho dimenticati?
Per usare proficuamente un simulatore, bisogna sapere molta più elettronica di lui
Plug it in - it works better!
Il 555 sta all'elettronica come Arduino all'informatica! (entrambi loro malgrado)
Se volete risposte rispondete a tutte le mie domande
Plug it in - it works better!
Il 555 sta all'elettronica come Arduino all'informatica! (entrambi loro malgrado)
Se volete risposte rispondete a tutte le mie domande
2
voti

"Non farei mai parte di un club che accettasse la mia iscrizione" (G. Marx)
-

claudiocedrone
21,3k 4 7 9 - Master EY

- Messaggi: 15302
- Iscritto il: 18 gen 2012, 13:36
24 messaggi
• Pagina 1 di 3 • 1, 2, 3
Chi c’è in linea
Visitano il forum: Nessuno e 251 ospiti

Elettrotecnica e non solo (admin)
Un gatto tra gli elettroni (IsidoroKZ)
Esperienza e simulazioni (g.schgor)
Moleskine di un idraulico (RenzoDF)
Il Blog di ElectroYou (webmaster)
Idee microcontrollate (TardoFreak)
PICcoli grandi PICMicro (Paolino)
Il blog elettrico di carloc (carloc)
DirtEYblooog (dirtydeeds)
Di tutto... un po' (jordan20)
AK47 (lillo)
Esperienze elettroniche (marco438)
Telecomunicazioni musicali (clavicordo)
Automazione ed Elettronica (gustavo)
Direttive per la sicurezza (ErnestoCappelletti)
EYnfo dall'Alaska (mir)
Apriamo il quadro! (attilio)
H7-25 (asdf)
Passione Elettrica (massimob)
Elettroni a spasso (guidob)
Bloguerra (guerra)


