Accensione graduale LED
Moderatore:
IsidoroKZ
29 messaggi
• Pagina 2 di 3 • 1, 2, 3
0
voti
il livello del segnale PWM è di 5V
vorrei che il led fosse spento quando il duty è del 5% e mano a meno che aumenta il duty aumenta la luminosità fino a raggiungere il max a duty 10%,e viceversa questo corrisponde all'acceleratore del modello.in pratica serve a simulare la turbina nei jet per modellismo.

vorrei che il led fosse spento quando il duty è del 5% e mano a meno che aumenta il duty aumenta la luminosità fino a raggiungere il max a duty 10%,e viceversa questo corrisponde all'acceleratore del modello.in pratica serve a simulare la turbina nei jet per modellismo.

1
voti
Mi ero perso il thread 
Si puo` fare, il sistema piu` pulito e` di usare un microcontrollore proprio micro, il sistema piu` divertente invece consiste nel mettere un filtro passabasso e poi un operazionale, magari con un transistore per accendere il led.
Sei in grado di montare un circuito con un operazionale (che poi deve essere alimentato)?
Si puo` fare, il sistema piu` pulito e` di usare un microcontrollore proprio micro, il sistema piu` divertente invece consiste nel mettere un filtro passabasso e poi un operazionale, magari con un transistore per accendere il led.
Sei in grado di montare un circuito con un operazionale (che poi deve essere alimentato)?
Per usare proficuamente un simulatore, bisogna sapere molta più elettronica di lui
Plug it in - it works better!
Il 555 sta all'elettronica come Arduino all'informatica! (entrambi loro malgrado)
Se volete risposte rispondete a tutte le mie domande
Plug it in - it works better!
Il 555 sta all'elettronica come Arduino all'informatica! (entrambi loro malgrado)
Se volete risposte rispondete a tutte le mie domande
0
voti
ciao
si sono in grado di montare il circuito che hai detto,forse un transistor non basterà (deve accendere 15 led ), ed anche da un file asm,c o bas di fare l'hex e programmare il micro, che sarebbe la cosa che mi piacerebbe di più,ma non so programmare.sto leggendo qui e la ma mi incarto.sono gradite tutte le soluzioni.
si sono in grado di montare il circuito che hai detto,forse un transistor non basterà (deve accendere 15 led ), ed anche da un file asm,c o bas di fare l'hex e programmare il micro, che sarebbe la cosa che mi piacerebbe di più,ma non so programmare.sto leggendo qui e la ma mi incarto.sono gradite tutte le soluzioni.
1
voti
Che tensione di alimentazione hai a disposizione? Il negativo dell'alimentazione coincide con il livello basso dell'onda quadra? Quanti led vuoi alimentare? Qual è la loro tensione di lavoro? Fino a che corrente massima li vuoi far lavorare?
5 punti interrogativi per 5 risposte!
5 punti interrogativi per 5 risposte!
Per usare proficuamente un simulatore, bisogna sapere molta più elettronica di lui
Plug it in - it works better!
Il 555 sta all'elettronica come Arduino all'informatica! (entrambi loro malgrado)
Se volete risposte rispondete a tutte le mie domande
Plug it in - it works better!
Il 555 sta all'elettronica come Arduino all'informatica! (entrambi loro malgrado)
Se volete risposte rispondete a tutte le mie domande
1
voti
Che tensione di alimentazione hai a disposizione? Il negativo dell'alimentazione coincide con il livello basso dell'onda quadra? Quanti led vuoi alimentare? Qual è la loro tensione di lavoro? Fino a che corrente massima li vuoi far lavorare?
5 punti interrogativi per 5 risposte!
5 punti interrogativi per 5 risposte!
Per usare proficuamente un simulatore, bisogna sapere molta più elettronica di lui
Plug it in - it works better!
Il 555 sta all'elettronica come Arduino all'informatica! (entrambi loro malgrado)
Se volete risposte rispondete a tutte le mie domande
Plug it in - it works better!
Il 555 sta all'elettronica come Arduino all'informatica! (entrambi loro malgrado)
Se volete risposte rispondete a tutte le mie domande
0
voti
- alimentazione + 5V
- negativo alimentazione è lo stesso del livello basso dell'onda quadra.
- 15 led
- 2 V
- 20mA
inoltre c'è la tensione di 12 V il cui negativo è comune con tutti i negativi,serve per alimentare l'esc,che alimenta il motore e con un bec alimenta la ricevente,da qui si prendono i +/- 5v e l'onda quadra.
- negativo alimentazione è lo stesso del livello basso dell'onda quadra.
- 15 led
- 2 V
- 20mA
inoltre c'è la tensione di 12 V il cui negativo è comune con tutti i negativi,serve per alimentare l'esc,che alimenta il motore e con un bec alimenta la ricevente,da qui si prendono i +/- 5v e l'onda quadra.
4
voti
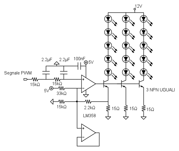
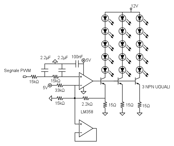
Questa e` la versione rapida, filtro passivo e direttamente su un convertitore tensione corrente, si spera che i transistori siano uguali. Si spreca un operazionale, che e` proprio un peccato! I led devono essere alimentati a 12V altrimenti vengono troppe stringhe.
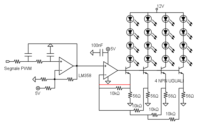
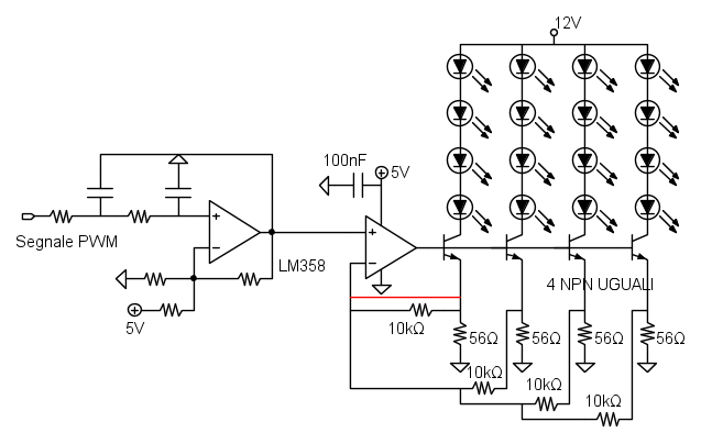
C'e` una versione piu` complicata, con filtro attivo che amplifica, poi solito convertitore, ma anche considerando che i 12V potrebbero essere pochi per accendere 5 led, e dato che voglio avere piu` dinamica, metto solo 4 led per transistore e faccio una media pesata della corrente (in realta` non serve, ma complica il circuito
).
Al posto delle 4 resistenze da 10kohm si puo` mettere il collegamento in rosso :). Totale 16 led, in questo modo i transistori scaldano nello stesso modo e non ci sono sbilanciamenti dovuti alla temperatura.
Se vuoi fare questo devo calcolarlo, e` un po' lungo da fare, prima meglio verificare se sei interessato.
C'e` una versione piu` complicata, con filtro attivo che amplifica, poi solito convertitore, ma anche considerando che i 12V potrebbero essere pochi per accendere 5 led, e dato che voglio avere piu` dinamica, metto solo 4 led per transistore e faccio una media pesata della corrente (in realta` non serve, ma complica il circuito
Al posto delle 4 resistenze da 10kohm si puo` mettere il collegamento in rosso :). Totale 16 led, in questo modo i transistori scaldano nello stesso modo e non ci sono sbilanciamenti dovuti alla temperatura.
Se vuoi fare questo devo calcolarlo, e` un po' lungo da fare, prima meglio verificare se sei interessato.
Per usare proficuamente un simulatore, bisogna sapere molta più elettronica di lui
Plug it in - it works better!
Il 555 sta all'elettronica come Arduino all'informatica! (entrambi loro malgrado)
Se volete risposte rispondete a tutte le mie domande
Plug it in - it works better!
Il 555 sta all'elettronica come Arduino all'informatica! (entrambi loro malgrado)
Se volete risposte rispondete a tutte le mie domande
0
voti
se possibile calcolare la seconda versione,mi piace molto..i 2n2222 vanno bene?
sul forum c'è una guida per imparare il c per PIC?
sul forum c'è una guida per imparare il c per PIC?
0
voti
ciao ho provato al simulatore il primo circuito e funziona perfettamente,lm358 è scelta obbligata?
ora provo a simulare un effetto scia sui 15 led,cioè fermo restando l'accensione graduale,uno o due led dovrebbero scorrere nei 15 .
mi spiego meglio i led si accendono gradualmente e sopra questa accensione c'è un led o due,forse è meglio tutti e 5 che scorre solo in avanti e si spegne gradualmente.insomma questa accensione con scia va ad aggiungersi a quella che hai fatto.
pensi che un 4017 con clock fatto da 555 vada bene? per lo spegnimento soft un condensatore in parallelo ai 5 led?
ora provo a simulare un effetto scia sui 15 led,cioè fermo restando l'accensione graduale,uno o due led dovrebbero scorrere nei 15 .
mi spiego meglio i led si accendono gradualmente e sopra questa accensione c'è un led o due,forse è meglio tutti e 5 che scorre solo in avanti e si spegne gradualmente.insomma questa accensione con scia va ad aggiungersi a quella che hai fatto.
pensi che un 4017 con clock fatto da 555 vada bene? per lo spegnimento soft un condensatore in parallelo ai 5 led?
29 messaggi
• Pagina 2 di 3 • 1, 2, 3
Torna a Elettronica e spettacolo
Chi c’è in linea
Visitano il forum: Nessuno e 7 ospiti

Elettrotecnica e non solo (admin)
Un gatto tra gli elettroni (IsidoroKZ)
Esperienza e simulazioni (g.schgor)
Moleskine di un idraulico (RenzoDF)
Il Blog di ElectroYou (webmaster)
Idee microcontrollate (TardoFreak)
PICcoli grandi PICMicro (Paolino)
Il blog elettrico di carloc (carloc)
DirtEYblooog (dirtydeeds)
Di tutto... un po' (jordan20)
AK47 (lillo)
Esperienze elettroniche (marco438)
Telecomunicazioni musicali (clavicordo)
Automazione ed Elettronica (gustavo)
Direttive per la sicurezza (ErnestoCappelletti)
EYnfo dall'Alaska (mir)
Apriamo il quadro! (attilio)
H7-25 (asdf)
Passione Elettrica (massimob)
Elettroni a spasso (guidob)
Bloguerra (guerra)



