Cos'è ElectroYou | Login Iscriviti

ElectroYou - la comunità dei professionisti del mondo elettrico

Alimentazione e comunicazione su due fili

Tipologie, strumenti di sviluppo, hardware e progetti

Moderatore: Foto UtentePaolino

0
voti

[1] Alimentazione e comunicazione su due fili

Messaggioda Foto Utentebau16 » 28 dic 2015, 19:56

Buongiorno,
sono qui a chiedere più pareri riguardo la realizzazione di un circuito che mi permetta di alimentare e far comunicare più circuiti su di un bus 12Vdc. Quindi il tutto deve funzionare utilizzando solo due fili.
Su ogni circuito è presente un microcontrollore (serie PIC18Fxxxx).

Aggiungo altri dettagli:
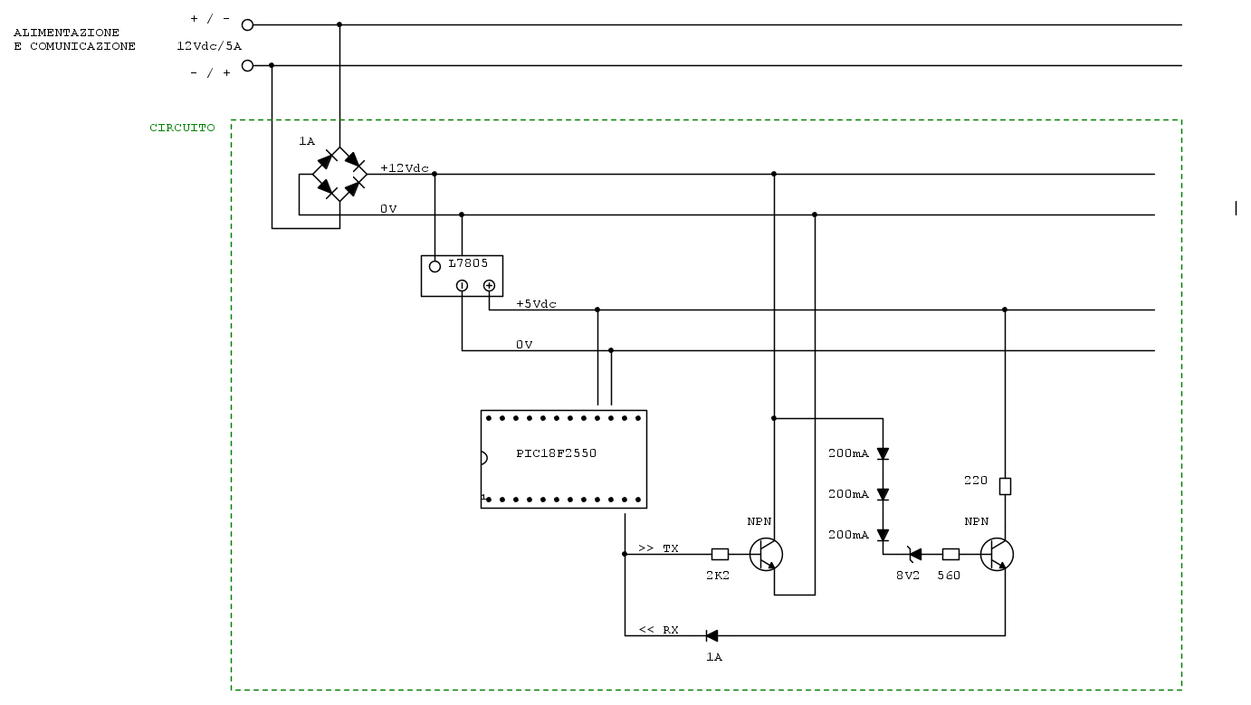
    - L'alimentazione è di 12Vdc ma la polarità può essere invertita, questo per motivi meccanici. Quindi ogni circuito ad esso collegato disporrà di ponte diodi o altro sistema per la corretta alimentazione, alimentazione che verrà portata a 5Vdc da un regolatore di tensione.
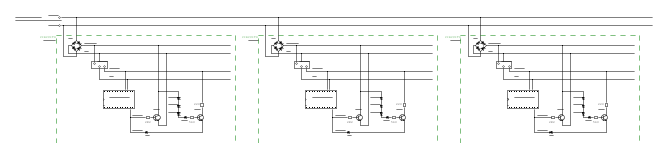
    - Su questo bus saranno presenti più circuiti.
    - Ogni circuito si alimenta, ed è in grado di trasmettere alcuni byte agli altri circuiti.
    - Su questo bus sarà sempre presente un bus che trasmette una domanda, uno o piu slave che ricevono e rispondono al master.
    - Il sistema di comunicazione tra master <> slave, lato software, è già pronto e funzionante, testato ovviamente senza utilizzare il bus che devo realizzare.
    - Come già avrete capito unica restrizione del progetto quella di usare i soli due fili di l'alimentazione 12Vdc sia per alimentare che per comunicare.
    - Ogni circuito oltre a comunicare eseguirà delle funzioni, alcune potranno richiedere fino a 500mA.

Avrei bisogno di realizzare l'hardware che mi permetta di far comunicare tutti i vari micro presenti tramite la stessa alimentazione 12Vdc che li alimenta. :?:

Di seguito un esempio di singolo circuito:


Di seguito l'idea di progetto finito, con master e più slave collegati:


Cosa ne pensate? consigli, suggerimenti? è possibile realizzare il progetto? :?: :oops:
Avatar utente
Foto Utentebau16
35 2
 
Messaggi: 31
Iscritto il: 28 dic 2012, 0:36

0
voti

[2] Re: Alimentazione e comunicazione su due fili

Messaggioda Foto UtenteCandy » 28 dic 2015, 20:02

Quale baud rate devono raggiungere i dati? Il collegamento può essere ad Y? Che distanza può aversi tra i nodi?
Avatar utente
Foto UtenteCandy
32,5k 7 10 13
CRU - Account cancellato su Richiesta utente
 
Messaggi: 10123
Iscritto il: 14 giu 2010, 22:54

0
voti

[3] Re: Alimentazione e comunicazione su due fili

Messaggioda Foto Utentebau16 » 28 dic 2015, 20:09

Candy ha scritto:Quale baud rate devono raggiungere i dati?

Non ho necessità di baudrate elevati, anche solo 19200 mi basta.

Candy ha scritto:Il collegamento può essere ad Y?

Si senz'altro avrò collegamenti ad Y.

Candy ha scritto:Che distanza può aversi tra i nodi?

Tra i due nodi più lontani arriverò massimo a 20m di distanza.
Avatar utente
Foto Utentebau16
35 2
 
Messaggi: 31
Iscritto il: 28 dic 2012, 0:36

0
voti

[4] Re: Alimentazione e comunicazione su due fili

Messaggioda Foto UtenteCandy » 28 dic 2015, 20:17

Solo 10 m? Fai un bus dati separato, tipo RS485, che fai molto, molto prima. Perdi la connessione ad Y, ma non devi inventarti nulla. Diversamente la strada è tutta in salita.

Considera che se riesci a distribuire un 12 V comune, allora distribusci anche i due conduttore del BUS.
Avatar utente
Foto UtenteCandy
32,5k 7 10 13
CRU - Account cancellato su Richiesta utente
 
Messaggi: 10123
Iscritto il: 14 giu 2010, 22:54

0
voti

[5] Re: Alimentazione e comunicazione su due fili

Messaggioda Foto UtenteWALTERmwp » 28 dic 2015, 23:04

Ciao Foto Utentebau16
bau16 ha scritto:Cosa ne pensate? consigli, suggerimenti? è possibile realizzare il progetto? :?: :oops:
faccio un po fatica a valutarne la fattibilità.
Se non l'hai buttata giù senza ponderarla, potresti per cortesia spiegare tu come intenderesti "garantire" la trasmissione dati sul doppino dei "12 Vdc /5 A" ?

Saluti
W - U.H.F.
Avatar utente
Foto UtenteWALTERmwp
30,2k 4 8 13
G.Master EY
G.Master EY
 
Messaggi: 8986
Iscritto il: 17 lug 2010, 18:42
Località: le 4 del mattino

0
voti

[6] Re: Alimentazione e comunicazione su due fili

Messaggioda Foto UtenteGiudiceDiPace » 29 dic 2015, 0:56

Se è per uso hobbistico prosegui pure ...
Ma se devi farne un uso professionale, a mente, ricordo un brevetto di Bticino applicato nel sistema MyHome.

DiPaceGiudice
Avatar utente
Foto UtenteGiudiceDiPace
587 5
Utente disattivato per decisione dell'amministrazione proprietaria del sito
 
Messaggi: 171
Iscritto il: 17 mag 2014, 8:47


Torna a Realizzazioni, interfacciamento e nozioni generali.

Chi c’è in linea

Visitano il forum: Nessuno e 5 ospiti