sono qui a chiedere più pareri riguardo la realizzazione di un circuito che mi permetta di alimentare e far comunicare più circuiti su di un bus 12Vdc. Quindi il tutto deve funzionare utilizzando solo due fili.
Su ogni circuito è presente un microcontrollore (serie PIC18Fxxxx).
Aggiungo altri dettagli:
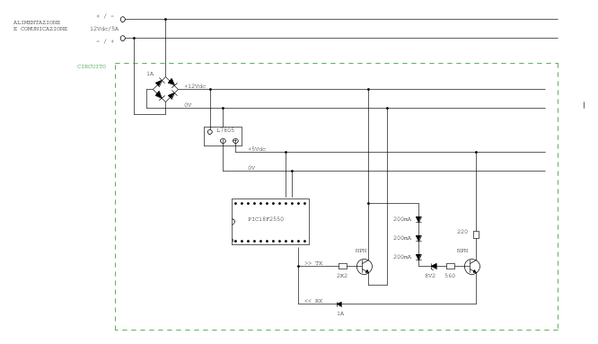
- - L'alimentazione è di 12Vdc ma la polarità può essere invertita, questo per motivi meccanici. Quindi ogni circuito ad esso collegato disporrà di ponte diodi o altro sistema per la corretta alimentazione, alimentazione che verrà portata a 5Vdc da un regolatore di tensione.
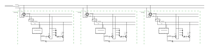
- Su questo bus saranno presenti più circuiti.
- Ogni circuito si alimenta, ed è in grado di trasmettere alcuni byte agli altri circuiti.
- Su questo bus sarà sempre presente un bus che trasmette una domanda, uno o piu slave che ricevono e rispondono al master.
- Il sistema di comunicazione tra master <> slave, lato software, è già pronto e funzionante, testato ovviamente senza utilizzare il bus che devo realizzare.
- Come già avrete capito unica restrizione del progetto quella di usare i soli due fili di l'alimentazione 12Vdc sia per alimentare che per comunicare.
- Ogni circuito oltre a comunicare eseguirà delle funzioni, alcune potranno richiedere fino a 500mA.
Avrei bisogno di realizzare l'hardware che mi permetta di far comunicare tutti i vari micro presenti tramite la stessa alimentazione 12Vdc che li alimenta.
Di seguito un esempio di singolo circuito:
Di seguito l'idea di progetto finito, con master e più slave collegati:
Cosa ne pensate? consigli, suggerimenti? è possibile realizzare il progetto?

Elettrotecnica e non solo (admin)
Un gatto tra gli elettroni (IsidoroKZ)
Esperienza e simulazioni (g.schgor)
Moleskine di un idraulico (RenzoDF)
Il Blog di ElectroYou (webmaster)
Idee microcontrollate (TardoFreak)
PICcoli grandi PICMicro (Paolino)
Il blog elettrico di carloc (carloc)
DirtEYblooog (dirtydeeds)
Di tutto... un po' (jordan20)
AK47 (lillo)
Esperienze elettroniche (marco438)
Telecomunicazioni musicali (clavicordo)
Automazione ed Elettronica (gustavo)
Direttive per la sicurezza (ErnestoCappelletti)
EYnfo dall'Alaska (mir)
Apriamo il quadro! (attilio)
H7-25 (asdf)
Passione Elettrica (massimob)
Elettroni a spasso (guidob)
Bloguerra (guerra)





