Ritardare spegnimento relè
Moderatori:
carloc,
g.schgor,
BrunoValente,
IsidoroKZ
25 messaggi
• Pagina 2 di 3 • 1, 2, 3
1
voti
marcobiondo ha scritto:vabbe, ma voglio vedere il poliziotto che mi fa il verbale perche quando apro la macchina si accendono i fendinebbia per 30 secondi... :)
Ma se trovi quello "bastardo"...
Comunque sia, cerca di non fare incidenti, perché oltre ai poliziotti ci sono anche dei periti delle compagnie assicurative molto vogliosi

Verba volant, scripta manent
-

ibra
1.282 3 4 6 - CRU - Account cancellato su Richiesta utente
- Messaggi: 2100
- Iscritto il: 15 lug 2015, 0:45
0
voti
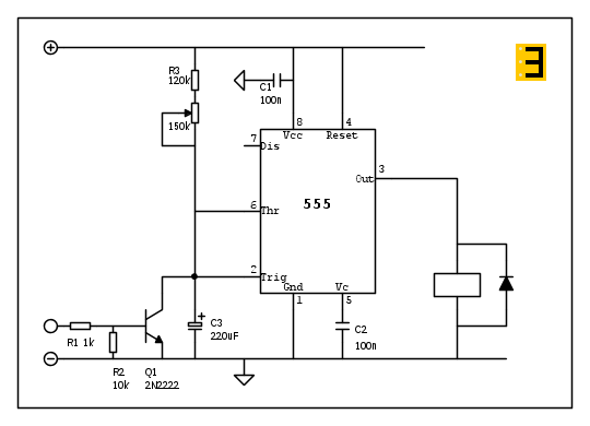
Secondo me un ne555 in configurazione monostabile fa al caso tuo per queste tempistiche.
0
voti
Questa sera misurerò la resistenza del rele... Per l integrato che mi state dicendo invece come funziona? E piu semplice?
-

marcobiondo
27 5 - Frequentatore

- Messaggi: 121
- Iscritto il: 7 mar 2015, 23:17
0
voti
No, non è piu semplice, ne piu economico.. è solo che con il 555 hai un tempo piu preciso ma a te non serve.
Io mi sono fatto l'antifurto in casa e con resistenza condensatore e transistor mi sono fatto il timer da quando l'attivo a quando entra in funzione, e da quando sente un movimento a quando suona cosi da darmi il tempo di uscire di casa o di disattivarlo quando rientro.
L'utilizzo tutti i giorni da ormai piu di 3 anni quindi come sistema è gia testato ed è affidabile
Io mi sono fatto l'antifurto in casa e con resistenza condensatore e transistor mi sono fatto il timer da quando l'attivo a quando entra in funzione, e da quando sente un movimento a quando suona cosi da darmi il tempo di uscire di casa o di disattivarlo quando rientro.
L'utilizzo tutti i giorni da ormai piu di 3 anni quindi come sistema è gia testato ed è affidabile
0
voti
ma perché vuoi fare sta cosa?
oltre al fatto che rischi di metterti in seri problemi per i motivi assicurativi, hai considerato che le lampade potrebbero bruciarsi in fretta per le continue accensioni e spegnimenti?
oltre al fatto che rischi di metterti in seri problemi per i motivi assicurativi, hai considerato che le lampade potrebbero bruciarsi in fretta per le continue accensioni e spegnimenti?
Almeno l'itagliano sallo...
0
voti
Vabbè, tutte le macchine moderne di una certa classe lo fanno l accensione dei fendinebbia quando apri a macchina... Comunque la resistenza del rele e di 82 ohm circa...
-

marcobiondo
27 5 - Frequentatore

- Messaggi: 121
- Iscritto il: 7 mar 2015, 23:17
0
voti
Fendinebbia?? Forse non sono "up to date", ma nelle auto recenti che ho visto (e qualcuna posseduta), quel che si accende sono i lampeggiatori (in modalità hazard) e danno solo uno o due lampeggi a seconda che si apra o si chiuda. Oltretutto, se lo scopo è anche quello di individuare il veicolo in parcheggio affollato, è anche meglio perché si accende un qualcosa su tutti i lati. Ma forse le auto che considero non sono "di una certa classe" 
Dimenticavo: all'apertura, oltre ai lampeggiatori si accende in genere anche la luce interna temporizzata.
Dimenticavo: all'apertura, oltre ai lampeggiatori si accende in genere anche la luce interna temporizzata.
-

FedericoSibona
5.022 3 5 8 - Master

- Messaggi: 3951
- Iscritto il: 19 mar 2013, 11:43
0
voti
Nelle macchine come Mercedes, le ultime, nella alfa romeo mito e adesso nom me e vengono in mente altre si accendono proprio anabaglianti o fendinebbia... Io preferisco i fendinebbia perche non li utilizzo quasi mai... Comunque il circuitino con il ne 555 mi sembra abbastanza complicato.. Non possibile come si iceva all inizio con un semplice transistor e condensatore? perché non vorrei fare una osa troppo complessa visto che non mi serve abbastanza precisione, l importante che logicamente dopo un po si stacchi in modo da non avere problemi di batteria...
-

marcobiondo
27 5 - Frequentatore

- Messaggi: 121
- Iscritto il: 7 mar 2015, 23:17
25 messaggi
• Pagina 2 di 3 • 1, 2, 3
Chi c’è in linea
Visitano il forum: Nessuno e 55 ospiti

Elettrotecnica e non solo (admin)
Un gatto tra gli elettroni (IsidoroKZ)
Esperienza e simulazioni (g.schgor)
Moleskine di un idraulico (RenzoDF)
Il Blog di ElectroYou (webmaster)
Idee microcontrollate (TardoFreak)
PICcoli grandi PICMicro (Paolino)
Il blog elettrico di carloc (carloc)
DirtEYblooog (dirtydeeds)
Di tutto... un po' (jordan20)
AK47 (lillo)
Esperienze elettroniche (marco438)
Telecomunicazioni musicali (clavicordo)
Automazione ed Elettronica (gustavo)
Direttive per la sicurezza (ErnestoCappelletti)
EYnfo dall'Alaska (mir)
Apriamo il quadro! (attilio)
H7-25 (asdf)
Passione Elettrica (massimob)
Elettroni a spasso (guidob)
Bloguerra (guerra)




