Cos'è ElectroYou | Login Iscriviti

ElectroYou - la comunità dei professionisti del mondo elettrico

Polarizzazione amplificatore differenziale

Elettronica lineare e digitale: didattica ed applicazioni

Moderatori: Foto Utentecarloc, Foto Utenteg.schgor, Foto UtenteBrunoValente, Foto UtenteIsidoroKZ

0
voti

[1] Polarizzazione amplificatore differenziale

Messaggioda Foto Utenteoiram92 » 12 feb 2016, 20:03

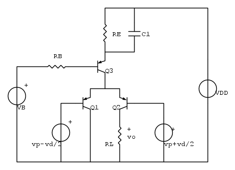
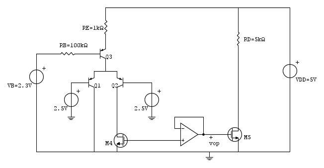
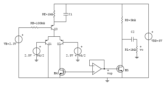
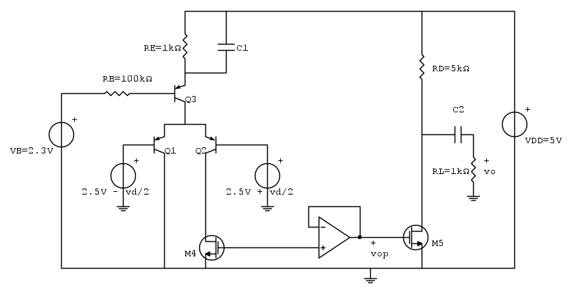
Buonasera, avrei un dubbio riguardo ad un esercizio di elettronica. Il circuito è il seguente :



Non ho problemi a svolgere l'analisi dei circuito però quello che mi manca è la parte del circuito di polarizzazione dell'amplificatore differenziale per l'analisi per piccoli segnali. Andando un po' a naso intuisco che il BJT Q3 funge da generatore di corrente (di polarizzazione) però non capisco bene come devo comportarmi con le resistenze R_B, R_E (considerando che poi nell'analisi a bassa frequenza dovrò andare a calcolarmi R_{C1}). Sempre a naso avevo pensato di sostituire quella parte del circuito con un generatore di corrente ed in serie la resistenza R_E , ottenendo il circuito equivalente per piccoli segnali :



qualcuno potrebbe spiegarmi meglio come comportarmi in questi casi in cui non ho uno specchio di corrente ma solo un BJT o un MOS? Grazie.

PS: il circuito per piccoli segnali devo disegnarlo obbligatoriamente perché il prof lo vuole
Avatar utente
Foto Utenteoiram92
333 2 7
Frequentatore
Frequentatore
 
Messaggi: 183
Iscritto il: 30 mag 2014, 18:25

0
voti

[2] Re: Polarizzazione amplificatore differenziale

Messaggioda Foto Utenteslashino » 12 feb 2016, 20:46

oiram92 ha scritto: Andando un po' a naso intuisco che il BJT Q3 funge da generatore di corrente (di polarizzazione) però non capisco bene come devo comportarmi con le resistenze R_B, R_E (considerando che poi nell'analisi a bassa frequenza dovrò andare a calcolarmi R_{C1}). Sempre a naso avevo pensato di sostituire quella parte del circuito con un generatore di corrente ed in serie la resistenza R_E , ottenendo il circuito equivalente per piccoli segnali :


Ma R_{C1} dove sta ?

Edit: Intendi quella vista dal collettore di Q1?

Inoltre, una resistenza in serie ad un generatore di corrente ideale ha qualche effetto secondo te?

Non ho ben capito qual è il tuo problema. Vai per step; devi calcolare la polarizzazione?
Avatar utente
Foto Utenteslashino
378 2 5 7
CRU - Account cancellato su Richiesta utente
 
Messaggi: 528
Iscritto il: 15 mag 2012, 17:15

0
voti

[3] Re: Polarizzazione amplificatore differenziale

Messaggioda Foto Utenteoiram92 » 13 feb 2016, 1:21

Grazie per la risposta, dunque, argomento un po' di più il mio discorso.

Step 1 - Analisi per grandi segnali
I BJT Q1,Q2 formano un amplificatore differenziale, Q3 viene utilizzato per definire la corrente di emettitore su Q1,Q2 (e di conseguenza la corrente di uscita sul carico). Supponendo di trovarci in condizioni ideali (ovvero che i due BJT siano matched) allora la corrente fornita dal collettore di Q3 si ripartisce equamente nei due emettitori Q1,Q2 ovvero :

I_{E1} = I_{E2} = \frac{I_{C3}}{2}

Facendo le varie leggi di Kirchhoff e utilizzando le relazioni costitutive dei BJT sono in grado di verificare che tutti e tre i dispositivi sono polarizzati in zona attiva diretta (necessaria affinchè il circuito funzioni come amplificatore).

Step 2 - Analisi per piccoli segnali (a centrobanda)
A centrobanda, le capacità interne dei BJT sono equivalenti a dei circuiti aperti mentre le capacità di accoppiamento e di bypass sono dei cortocircuiti (in tal caso C1 è una capacità di bypass). A questo punto devo sostituire il circuito equivalente per piccoli segnali del BJT. Dalla teoria so che posso "splittare" il circuito relativo all'amplificatore differenziale in due parti perché (per ipotesi di fondo) i componenti sono matched ed il circuito è simmetrico. In questo modo ho un circuito dove :

1) Il segnale differenziale viene collegato alla base di Q2
2) sul collettore viene preso il segnale amplificato tramite il carico RL

Adesso, considerando che VB viene passivato, avremmo in prima analisi un circuito del genere :



Però considerando che C1 è un cortocircuito, allora RE si cortocircuita, inoltre su RB e r_{\pi3} scorre la stessa corrente e dalla legge di Kirchhoff alla maglia segue che v_{\pi3}=0 e da questo segue che il generatore di corrente pilotato da v_{\pi3} è spento. Allora abbiamo :



Però così il generatore di corrente pilotato dalla tensione v_{pi2} si trova sullo stesso ramo del componente che pilota il generatore e quindi v_{pi2}=0, ovvero un altro cortocircuito.. e in definitiva avremmo che il guadagno di tensione differenziale sarebbe :

\frac{v_o}{v_d} = \frac{1}{2}

e non mi convince molto..

Per quanto riguarda R_{C1}, è la resistenza vista dall'emettitore di Q3 (si trova utilizzando la tecnica del generatore di prova, come quando ricaviamo la resistenza equivalente del circuito di Thevenin/Norton)
Avatar utente
Foto Utenteoiram92
333 2 7
Frequentatore
Frequentatore
 
Messaggi: 183
Iscritto il: 30 mag 2014, 18:25

0
voti

[4] Re: Polarizzazione amplificatore differenziale

Messaggioda Foto UtenteIsidoroKZ » 13 feb 2016, 9:10

Per l'analisi in piccolo segnale ti serve solo la resistenza che vedi guardando nel collettore di Q3. Se l'emettitore di Q3 e` a ground attraverso il condensatore, l'impedenza vista guardando nel collettore e considerando l'effetto Early, e` pari a r_0. Se invece non si considera l'effetto Early l'impedenza e` infinita.

Ammesso che abbia capito la tua domanda :-)
Per usare proficuamente un simulatore, bisogna sapere molta più elettronica di lui
Plug it in - it works better!
Il 555 sta all'elettronica come Arduino all'informatica! (entrambi loro malgrado)
Se volete risposte rispondete a tutte le mie domande
Avatar utente
Foto UtenteIsidoroKZ
121,2k 1 3 8
G.Master EY
G.Master EY
 
Messaggi: 21059
Iscritto il: 17 ott 2009, 0:00

0
voti

[5] Re: Polarizzazione amplificatore differenziale

Messaggioda Foto Utenteslashino » 13 feb 2016, 9:19

oiram92 ha scritto:
Per quanto riguarda R_{C1}, è la resistenza vista dall'emettitore di Q3 (si trova utilizzando la tecnica del generatore di prova, come quando ricaviamo la resistenza equivalente del circuito di Thevenin/Norton)


Vorresti dire dal collettore di Q3?

Comunque a me sembra corretto, a patto di trascurare la r_0 e trattare quindi il generatore di corrente come ideale.
Perché sei scettico?

Edit: ho visto solo ora che IsidoroKZ mi ha preceduto.
Avatar utente
Foto Utenteslashino
378 2 5 7
CRU - Account cancellato su Richiesta utente
 
Messaggi: 528
Iscritto il: 15 mag 2012, 17:15

1
voti

[6] Re: Polarizzazione amplificatore differenziale

Messaggioda Foto Utenteoiram92 » 13 feb 2016, 15:16

Forse ho capito perché entrambi mi dite "resistenza vista dal collettore", perché quel R_{c1} vi trae in inganno (probabilmente perché non vi ho spiegato bene cosa intendo). Cerco di spiegarmi meglio, R_{c1} è la resistenza (R) vista dal condensatore (C1) ecco perché il nome R_{c1}. Questa servirà nell'analisi a bassa frequenza per calcolare la frequenza di taglio inferiore del circuito.

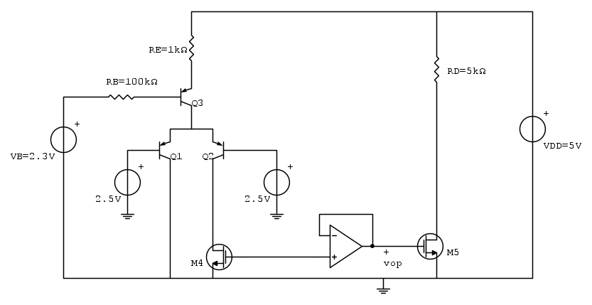
Facciamo così, posto l'esercizio completo con lo svolgimento e vediamo che ne pensate (ho messo RL per semplificare l'analisi ma in realtà il circuito completo contiene altri due MOS ed un op-amp) :

Circuito iniziale



Inoltre:

\frac{1}{2}\mu C_{ox} = 50 \mu \frac{A}{V^2}

\frac{W}{L} = 10

V_{Tn} = 1V

Analisi per grandi segnali

Il circuito da studiare è il seguente :



Notiamo subito che M4 è connesso a diodo quindi sicuramente è polarizzato in saturazione.

LKT: I_{B3} = \frac{VDD-VB-VEB_{on}}{RB+RE(\beta+1)} = 0.01 mA

Supponendo che i BJT Q1,Q2 siano matched segue che :

I_{E1} = I_{E2} = \frac{\beta I_{B3}}{2} = 0.5 mA

LKT: V_{EC3} = VDD - 2.5 - V_{EB_{on}} - R_E (\beta + 1) I_{B_3} = 0.79V

Quindi Q3 è polarizzato in zona attiva diretta.

LKT: V_{EC_1} = V_{EB_{on}} + V_{BC_1} = V_{EB_{on}} + 2.5 = 3.2V

Quindi Q1 è polarizzato in zona attiva diretta.

componente: I_{DS_4} = I_{C_2} = \frac{\beta}{\beta+1}I_{E_2} = \frac{1}{2} \mu C_{ox} (\frac{W}{L})(V_{GS_4} - V_{Tn})^2

da cui :

V_{GS_4} = \sqrt(\frac{\frac{\beta}{\beta+1}I_{E_2}}{\frac{1}{2} \mu C_{ox} (\frac{W}{L})}) + V_{Tn} = 2V = V_{op} = V_{GS_5}

LKT: V_{EC_2} = V_{EC_1} - V_{DS_4} = V_{EC_1} - V_{GS_4} = 1.2V

Quindi Q2 è polarizzato in zona attiva diretta.

componente: I_{DS_5} = \frac{1}{2} \mu C_{ox} (\frac{W}{L})(V_{GS_4} - V_{Tn})^2 = 0.5 mA

LKT: V_{DS_5} = V_{DD} - R_D I_{DS_5} = 2.5V

Quindi M5 è polarizzato in saturazione.

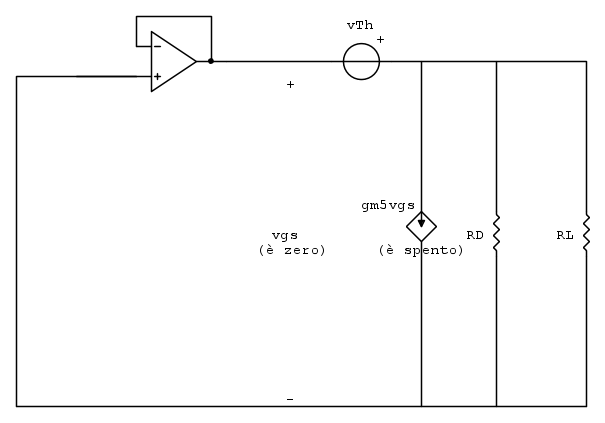
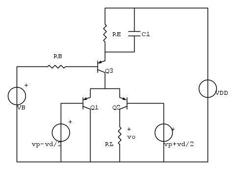
Analisi per piccoli segnali a centrobanda



Considerando che C_1 è un cortocircuito, con il ragionamento fatto prima abbiamo che il circuito si riduce a :



Quindi :

LKT: v_{gs} = \frac{1}{gm4} i_d = \frac{v_d}{2}

LKC: \frac{vo}{(R_D // R_L)} = - gm_5 \frac{v_d}{2}

e infine :

A_v = \frac{v_o}{v_d} = - \frac{1}{2} gm_5 (R_D//R_L)

Inoltre :

R_{out} = R_D

R_d = \frac{v_d}{i_d} = \frac{2}{gm_4}

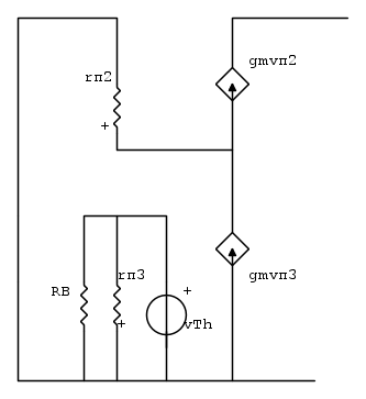
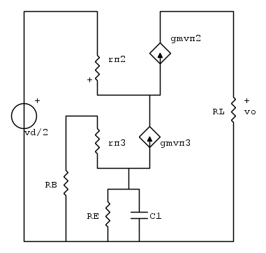
Analisi per piccoli segnali a bassa frequenza

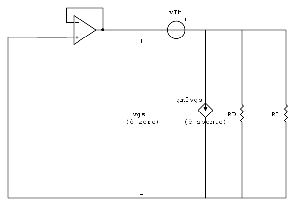
Il circuito da studiare è il seguente :



Applico il principio di sovrapposizione degli effetti per trovare la resistenza equivalente vista da C1 (cortocircuitando C2) e quella vista da C2 (cortocircuitando C1). Quindi :



LKT: v_{\pi 3} = \frac{r_{\pi 3}}{R_B + r_{\pi 3}} v_{Th}

LKT: v_{Th} = R_E i_e = R_E (i_{Th} - \frac{\beta + 1}{r_{\pi 3}} v_{\pi 3}

Sostituendo e ricavando R_{Th} si ha :

v_{Th} = \frac{R_E (R_B + r_{\pi 3})}{R_E(\beta + 1) (R_B + r_{\pi 3})} i_{Th}

Cioè :

R_{C1} =  \frac{R_E (R_B + r_{\pi 3})}{R_E(\beta + 1) + (R_B + r_{\pi 3})}

PS: questa resistenza ha la forma di un parallelo tra R_E e R_B + r_{\pi 3} però c'è quel fattore (\beta + 1) che mi mette un po' in confusione nel trovare correttamente il parallelo, come potrei esprimerlo? O lo lascio così? Era per renderlo "più ordinato".

Continuiamo con il secondo circuito per trovare R_{C2} :



Va beh a colpo d'occhio si vede subito che :

R_{C2} = R_D + R_L

Quindi la frequenza di taglio inferiore è pari a :

f_L = \frac{1}{2\pi (R_{C1} C1 + R_{C2} C2)}

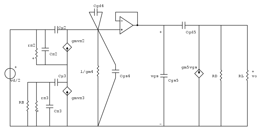
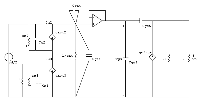
Analisi per piccoli segnali ad alta frequenza
In tal caso entrano in gioco le capacità interne dei dispositivi (mentre C1,C2 si comportano nuovamente da cortocircuiti). Il circuito in esame è :



Anche qui dobbiamo andare a cercare le resistenze viste dalle varie capacità utilizzando il principio di sovrapposizione degli effetti. Verranno un sacco di schemi (che potrebbero essere evitati) però per completezza riporto tutto il procedimento (che andrebbe fatto mentalmente). Quindi :

Calcolo di R_{C_{\pi 2}}



Quindi R_{C_{\pi 2}} = 0

Calcolo di R_{C_{\mu 2}}



Quindi R_{C_{\mu 2}} = \frac{1}{gm_4}


Calcolo di R_{C_{\pi 3}}



Quindi R_{C_{\pi 3}} = RB // r_{\pi 3}

Calcolo di R_{C_{\mu 3}}



Dalle LKT si ricava facilmente che :

v_{\pi 3} = (R_B // r_{\pi 3}) i_{Th} = R_{C_{\pi 3}} i_{Th}

v_{\pi 2} = \frac{r_{\pi 2}}{\beta +1} (1 + gm_3 (R_B // r_{\pi 3})) i_{Th} = \frac{r_{\pi 2}}{\beta +1} (1 + gm_3 R_{C_{\pi 3}}) i_{Th}

Quindi :

v_{Th} = (R_{C_{\pi 3}} +  \frac{r_{\pi 2}}{\beta +1} (1 + gm_3 R_{C_{\pi 3}})) i_{Th}

ovvero :

R_{C_{\mu 3}} = R_{C_{\pi 3}} +  \frac{r_{\pi 2}}{\beta +1} (1 + gm_3 R_{C_{\pi 3}})

Calcolo di R_{C_{gs4}}

Ovviamente R_{C_{gd4}} = 0, mentre per R_{C_{gs4}} abbiamo :



Quindi anche R_{C_{gs4}} = 0

Calcolo di R_{C_{gs5}}



Quindi R_{C_{gs5}} = 0

Calcolo di R_{C_{gd5}}



Quindi R_{C_{gd5}} = R_D // R_L

Ed il taglio di frequenza superiore è pari a :

R_C = \sum(R_{Cx} C_{x})

f_H = \frac{1}{2 \pi R_C}

Che faticata..è tutto giusto?
Avatar utente
Foto Utenteoiram92
333 2 7
Frequentatore
Frequentatore
 
Messaggi: 183
Iscritto il: 30 mag 2014, 18:25

0
voti

[7] Re: Polarizzazione amplificatore differenziale

Messaggioda Foto Utenteoiram92 » 13 feb 2016, 20:28

Nessuna anima pia che dopo tutto questo sbattimento mi può rispondere? :cry:

Almeno a questo ?

oiram92 ha scritto:R_{C1} =  \frac{R_E (R_B + r_{\pi 3})}{R_E(\beta + 1) + (R_B + r_{\pi 3})}

PS: questa resistenza ha la forma di un parallelo tra R_E e R_B + r_{\pi 3} però c'è quel fattore (\beta + 1) che mi mette un po' in confusione nel trovare correttamente il parallelo, come potrei esprimerlo? O lo lascio così? Era per renderlo "più ordinato".
Avatar utente
Foto Utenteoiram92
333 2 7
Frequentatore
Frequentatore
 
Messaggi: 183
Iscritto il: 30 mag 2014, 18:25

0
voti

[8] Re: Polarizzazione amplificatore differenziale

Messaggioda Foto Utenteadmin » 13 feb 2016, 20:48

Devi avere pazienza e sperare che qualcuno abbia il tempo di leggere, oltre che la voglia.
Hai senz'altro lavorato molto per precisare la tua domanda, non lo si può negare, ma questo non garantisce una risposta immediata (ed anche non immediata).
Avatar utente
Foto Utenteadmin
196,6k 9 12 17
Manager
Manager
 
Messaggi: 11950
Iscritto il: 6 ago 2004, 13:14

0
voti

[9] Re: Polarizzazione amplificatore differenziale

Messaggioda Foto Utenteoiram92 » 13 feb 2016, 20:51

admin ha scritto:Devi avere pazienza e sperare che qualcuno abbia il tempo di leggere, oltre che la voglia.
Hai senz'altro lavorato molto per precisare la tua domanda, non lo si può negare, ma questo non garantisce una risposta immediata (ed anche non immediata).


Ha ragione, grazie per la risposta :ok:
Avatar utente
Foto Utenteoiram92
333 2 7
Frequentatore
Frequentatore
 
Messaggi: 183
Iscritto il: 30 mag 2014, 18:25

0
voti

[10] Re: Polarizzazione amplificatore differenziale

Messaggioda Foto UtentePixy » 13 feb 2016, 22:54

admin ha scritto:Devi avere pazienza e sperare che qualcuno abbia il tempo di leggere, oltre che la voglia.



Personalmente sono sempre a controllare il circuito statico delle polarizzazioni.
forse domani arrivo all' analisi dei piccoli segnali in centrobnda :mrgreen:
Comunque, sono d' accordo con Foto Utenteadmin, hai fatto un buon lavoro e senza dubbio c'è chi leggeFoto Utenteoiram92
Avatar utente
Foto UtentePixy
559 2 7
Expert EY
Expert EY
 
Messaggi: 478
Iscritto il: 20 nov 2012, 20:14

Prossimo

Torna a Elettronica generale

Chi c’è in linea

Visitano il forum: Nessuno e 107 ospiti