MassimoB ha scritto:Ps.
boiler la mia non è una critica ma un semplice appunto tecnico che esula dal dire che quanto detto da te sia errato
Nessun problema
Moderatori:
carloc,
g.schgor,
BrunoValente,
IsidoroKZ
Candy ha scritto:
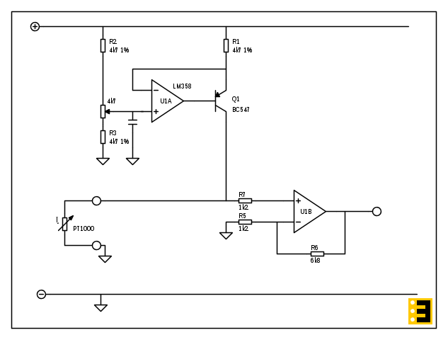
Uscita lineare proporzionale alla temperatura, tra circa 3 V e 4.5 V
spivo ha scritto:Ma ho ancora un dubbio: il BC547 da datasheet mi sembra un NPN, invece da disegno mi sembra un PNP.
Potete darmi qualche chiarimento, grazie Ivo


Nell'esempio di sopra viene A=645.3
Quindi ad esempio se leggi 787 la temperatura vale 57 gradi, mentre se la lettura e` 598 la temperatura e` di -19°C.


Visitano il forum: Nessuno e 106 ospiti