fui86 ha scritto:Va assolutamente bene leggere solo la semionda positiva.
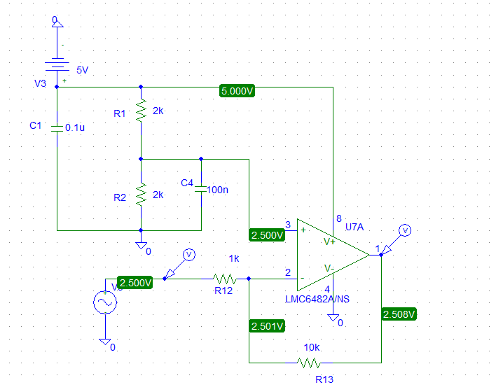
Ho provato con il partitore resistivo con R1=R2=10k, ma l'offset di 2.5 rimane.
L'offset è impostato già all'interno del generatore sinusoidale: Vamp=0.3V e Voffset=2.5.
Purtroppo anche così non viene annullato l'offset. Mi rimane incomprensibile questa cosa!
Mi è matematicamente impossibile da capire.
Allora lo schema è corretto, ed è fatto per amplificare il segnale ma tenere invariato il punto di lavoro a 2.5V (consideralo un gnd virtuale)
Io come offset intendevo l' eventuale differenza tra il 2.5V e il centro del partitore R1+R2 che se c'è te lo ritrovi (amplificato) all'uscita dell' opamp.
Se vuoi leggere il valore di picco di una sola semionda, puoi lasciare tutto cosi e sottrarre 0x1FF dalla lettura dell'adc.
Provvederò via software a trovare il valore del picco ed effettuare i giusti adeguamenti...
Non so quanto sia valido come metodo quello di valutare il valore di picco, ho visto spesso che le forme d'onda della della corrente di rete sono abbastanza distorte.
Se ce la fai con il sample rate del tuo hardware potresti calcolare il valore RMS.

Elettrotecnica e non solo (admin)
Un gatto tra gli elettroni (IsidoroKZ)
Esperienza e simulazioni (g.schgor)
Moleskine di un idraulico (RenzoDF)
Il Blog di ElectroYou (webmaster)
Idee microcontrollate (TardoFreak)
PICcoli grandi PICMicro (Paolino)
Il blog elettrico di carloc (carloc)
DirtEYblooog (dirtydeeds)
Di tutto... un po' (jordan20)
AK47 (lillo)
Esperienze elettroniche (marco438)
Telecomunicazioni musicali (clavicordo)
Automazione ed Elettronica (gustavo)
Direttive per la sicurezza (ErnestoCappelletti)
EYnfo dall'Alaska (mir)
Apriamo il quadro! (attilio)
H7-25 (asdf)
Passione Elettrica (massimob)
Elettroni a spasso (guidob)
Bloguerra (guerra)



