Ecco lo schema con i pin numerati e le indicazioni per identificarli
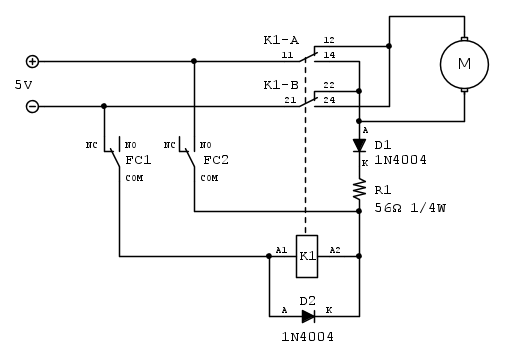
Con l'alimentazione a 5V la resistenza R1 è da 56ohm 1/4W (va bene anche 1/2W)
Dato che il relay è da circuito stampato per agevolare il montaggio puoi usare un rettangolo di vetronite "millefori" (eventualmente chiedi al commesso) nel link un esempio:
http://www.settorezero.com/wordpress/contents/2008/05/comando_optoisolato_circuito.jpg
facendoti un piano di montaggio su carta a quadretti tipo questo:
http://web.tiscali.it/chipperia/progetti/timer_pcb.gif
Ti potrebbe essere utile anche una morsettiera a 8 poli per collegare i fili dalla basetta all'alimentatore, ai finecorsa e al motore.
Invertire poli automaticamente
Moderatori:
carloc,
g.schgor,
BrunoValente,
IsidoroKZ
40 messaggi
• Pagina 4 di 4 • 1, 2, 3, 4
6
voti
Alberto
La vita è come una bicicletta, devi sempre pedalare per rimanere in equilibrio
Annuncio sempre valido: http://www.electroyou.it/forum/viewtopic.php?f=10&t=62668
La vita è come una bicicletta, devi sempre pedalare per rimanere in equilibrio
Annuncio sempre valido: http://www.electroyou.it/forum/viewtopic.php?f=10&t=62668
-

AlbertoBianchi
2.009 3 5 - Master

- Messaggi: 836
- Iscritto il: 4 dic 2014, 18:30
- Località: Lastra a Signa (FI)
1
voti
Grazie mille, domani se trovo aperto faccio un salto a comprare la resistenza, poi ti faccio sapere come procede, sei stato gentilissimo e molto paziente
0
voti
ho provato, scusa ma non ci capisco niente, dallo schemino che ti ho fatto io non si riesce a scrivere i vari collegamenti?
esempio:
A -H / C - F ecc.
esempio:
A -H / C - F ecc.
0
voti
Lo schema è di una semplicità disarmante; non c'è niente da capire, fai conto che le righe siano i fili.
Alberto
La vita è come una bicicletta, devi sempre pedalare per rimanere in equilibrio
Annuncio sempre valido: http://www.electroyou.it/forum/viewtopic.php?f=10&t=62668
La vita è come una bicicletta, devi sempre pedalare per rimanere in equilibrio
Annuncio sempre valido: http://www.electroyou.it/forum/viewtopic.php?f=10&t=62668
-

AlbertoBianchi
2.009 3 5 - Master

- Messaggi: 836
- Iscritto il: 4 dic 2014, 18:30
- Località: Lastra a Signa (FI)
0
voti
Ma nel finecorsa 1 NO lo devo lasciare libero?
Quella linea trattaggiata che parte dal rele che cos'è?
Quella linea trattaggiata che parte dal rele che cos'è?
0
voti
Se ad un terminale non c'è filo connesso significa che va lasciato libero.
La linea tratteggiata simboleggia l'azione della bobina nei confronti dei contatti.
Serve anche a far capire che bobina e contatti fanno parte dello staesso relay;
se nello schema ci fosse più di un relay, sarebbe difficile capire immediatamente a quale bobina appartengono i vari contatti sparsi per lo schema.
La linea tratteggiata simboleggia l'azione della bobina nei confronti dei contatti.
Serve anche a far capire che bobina e contatti fanno parte dello staesso relay;
se nello schema ci fosse più di un relay, sarebbe difficile capire immediatamente a quale bobina appartengono i vari contatti sparsi per lo schema.
Alberto
La vita è come una bicicletta, devi sempre pedalare per rimanere in equilibrio
Annuncio sempre valido: http://www.electroyou.it/forum/viewtopic.php?f=10&t=62668
La vita è come una bicicletta, devi sempre pedalare per rimanere in equilibrio
Annuncio sempre valido: http://www.electroyou.it/forum/viewtopic.php?f=10&t=62668
-

AlbertoBianchi
2.009 3 5 - Master

- Messaggi: 836
- Iscritto il: 4 dic 2014, 18:30
- Località: Lastra a Signa (FI)
0
voti
Scusa, un'altra cosa, ma ad esempio nel finecorsa 1 ho un dubbio.
Devo collegare insieme anche NC e COM oppure devo collegare il - a NC e A1 al COM senza che questi 2 contatti si tocchino?
Grazie
Devo collegare insieme anche NC e COM oppure devo collegare il - a NC e A1 al COM senza che questi 2 contatti si tocchino?
Grazie
2
voti
Devi collegare solamente il - a NC e A1 al COM, il disegno del simbolo serve a far capire com'è strutturato al suo interno.
Quando avarai teminato, posta delle foto chiare così lo riguardiamo insieme.
Quando avarai teminato, posta delle foto chiare così lo riguardiamo insieme.
Alberto
La vita è come una bicicletta, devi sempre pedalare per rimanere in equilibrio
Annuncio sempre valido: http://www.electroyou.it/forum/viewtopic.php?f=10&t=62668
La vita è come una bicicletta, devi sempre pedalare per rimanere in equilibrio
Annuncio sempre valido: http://www.electroyou.it/forum/viewtopic.php?f=10&t=62668
-

AlbertoBianchi
2.009 3 5 - Master

- Messaggi: 836
- Iscritto il: 4 dic 2014, 18:30
- Località: Lastra a Signa (FI)
2
voti
Ciao,
Volevo informarti che ce l'ho fatta a collegare il tutto, adeso devo solo posizionare i finecosa, sei stato molto gentile e paziente, grazie mille
Volevo informarti che ce l'ho fatta a collegare il tutto, adeso devo solo posizionare i finecosa, sei stato molto gentile e paziente, grazie mille
0
voti
Perfetto!
Per i finecorsa, ricordati quanto ti avavo scritto in neretto al post 11
Alberto
La vita è come una bicicletta, devi sempre pedalare per rimanere in equilibrio
Annuncio sempre valido: http://www.electroyou.it/forum/viewtopic.php?f=10&t=62668
La vita è come una bicicletta, devi sempre pedalare per rimanere in equilibrio
Annuncio sempre valido: http://www.electroyou.it/forum/viewtopic.php?f=10&t=62668
-

AlbertoBianchi
2.009 3 5 - Master

- Messaggi: 836
- Iscritto il: 4 dic 2014, 18:30
- Località: Lastra a Signa (FI)
40 messaggi
• Pagina 4 di 4 • 1, 2, 3, 4
Chi c’è in linea
Visitano il forum: Nessuno e 281 ospiti

Elettrotecnica e non solo (admin)
Un gatto tra gli elettroni (IsidoroKZ)
Esperienza e simulazioni (g.schgor)
Moleskine di un idraulico (RenzoDF)
Il Blog di ElectroYou (webmaster)
Idee microcontrollate (TardoFreak)
PICcoli grandi PICMicro (Paolino)
Il blog elettrico di carloc (carloc)
DirtEYblooog (dirtydeeds)
Di tutto... un po' (jordan20)
AK47 (lillo)
Esperienze elettroniche (marco438)
Telecomunicazioni musicali (clavicordo)
Automazione ed Elettronica (gustavo)
Direttive per la sicurezza (ErnestoCappelletti)
EYnfo dall'Alaska (mir)
Apriamo il quadro! (attilio)
H7-25 (asdf)
Passione Elettrica (massimob)
Elettroni a spasso (guidob)
Bloguerra (guerra)
