grazie del consiglio, appena possibile lo acquisterò, per meglio comprendere ed iniziare a conoscere questo mondo.
Strobo con luce a led
Moderatori:
carloc,
g.schgor,
BrunoValente,
IsidoroKZ
44 messaggi
• Pagina 4 di 5 • 1, 2, 3, 4, 5
0
voti
Certo, in italiano e gratuito, ma senza progettini simpatici c'è questo se intanto vuoi mettere le mani in pasta.
Prevede comunque di fare delle cose su bread board che ti fanno capire le basi a livello abbastaza pratico.
http://www.hp64000.net/resources/Jackso ... entale.pdf

Prevede comunque di fare delle cose su bread board che ti fanno capire le basi a livello abbastaza pratico.
http://www.hp64000.net/resources/Jackso ... entale.pdf

Più so e più mi accorgo di non sapere.
Qualsiasi cosa abbia scritto, tieni presente che sono ancora al mio primo rocchetto di stagno.
Qualsiasi cosa abbia scritto, tieni presente che sono ancora al mio primo rocchetto di stagno.
0
voti
Salve Ragazzi;
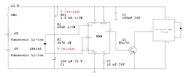
dopo il vostro apprezzatissimo aiuto (sul serio, grazie ragazzi), sono riuscito a completare lo schema del mio tanto agognato circuito e questo significa molto per me. Alla fine sono riuscito anche a fare dei conti in maniera quasi decente e ad inserire dei valori in quelle resistenze, ed in ultimo sono stato anche così fortunato da trovare le resistenze proprio dai valori che mi servono. lascio qui i link di alcuni siti che sto consultando per il materiale che mi serve, nel caso possa servire anche a voi. appena mi sarò procurato tutto proverò a costruire il mio circuito, sperando di non tirare troppe bestemmie ahahhaha
http://it.farnell.com/
http://www.digikey.it/ (fornisce grandi quantità)
http://it.rs-online.com/web/
in questi siti sono riuscito a trovare resistori, trimmer, condensatori (elettrolitici e non), diodi e quant'altro mi possa servire per il mio progetto, presente e futuro e spero possano servire a qualcuno.
Passando al progetto, ho deciso di avere un lampeggio di circa 25 ms (R2) a fronte di un buio di 225 ms (RV1 + R1), dato che le potenze da dissipare non sono sproporzionate ho deciso di impostare resistore da 1/2W, così da non iserire resistori troppo ingombrati, eventualmente si cambiano :) . Ora sto aspettando di riuscire ad avere tutto nelle mie mani e poi proverò a costruire il circuito. appena sarà tutto pronto mi presenterò di nuovo a voi. Grazie di tutto.
dopo il vostro apprezzatissimo aiuto (sul serio, grazie ragazzi), sono riuscito a completare lo schema del mio tanto agognato circuito e questo significa molto per me. Alla fine sono riuscito anche a fare dei conti in maniera quasi decente e ad inserire dei valori in quelle resistenze, ed in ultimo sono stato anche così fortunato da trovare le resistenze proprio dai valori che mi servono. lascio qui i link di alcuni siti che sto consultando per il materiale che mi serve, nel caso possa servire anche a voi. appena mi sarò procurato tutto proverò a costruire il mio circuito, sperando di non tirare troppe bestemmie ahahhaha
http://it.farnell.com/
http://www.digikey.it/ (fornisce grandi quantità)
http://it.rs-online.com/web/
in questi siti sono riuscito a trovare resistori, trimmer, condensatori (elettrolitici e non), diodi e quant'altro mi possa servire per il mio progetto, presente e futuro e spero possano servire a qualcuno.
Passando al progetto, ho deciso di avere un lampeggio di circa 25 ms (R2) a fronte di un buio di 225 ms (RV1 + R1), dato che le potenze da dissipare non sono sproporzionate ho deciso di impostare resistore da 1/2W, così da non iserire resistori troppo ingombrati, eventualmente si cambiano :) . Ora sto aspettando di riuscire ad avere tutto nelle mie mani e poi proverò a costruire il circuito. appena sarà tutto pronto mi presenterò di nuovo a voi. Grazie di tutto.
0
voti
sicuro di aver fatto bene i conti? a naso (non ho verificato) mi sembrano valori un po' bassini...
(tutte le resistenze potrebbero essere da 1/4W)
prendi tutto da un unico fornitore perché altrimenti con le spese di spedizione ti ammazzano!
cerca di comprare anche un po' di valori resistivi diversi per eventualmente poter fare delle prove o aggiustamenti.
Il costo in più è irrisorio rispetto a dover fare un nuovo ordine.
(tutte le resistenze potrebbero essere da 1/4W)
cerca di comprare anche un po' di valori resistivi diversi per eventualmente poter fare delle prove o aggiustamenti.
Il costo in più è irrisorio rispetto a dover fare un nuovo ordine.
Alberto
La vita è come una bicicletta, devi sempre pedalare per rimanere in equilibrio
Annuncio sempre valido: http://www.electroyou.it/forum/viewtopic.php?f=10&t=62668
La vita è come una bicicletta, devi sempre pedalare per rimanere in equilibrio
Annuncio sempre valido: http://www.electroyou.it/forum/viewtopic.php?f=10&t=62668
-

AlbertoBianchi
2.009 3 5 - Master

- Messaggi: 836
- Iscritto il: 4 dic 2014, 18:30
- Località: Lastra a Signa (FI)
0
voti
in effetti ho dovuto aggiornare un po' i calcoli. Rv1 1.5 kohm, R1 1.5 kohm, ed R2 330 ohm, così ottengo esattamente il valore desiderato, (25 ms di lampeggiamento e 225 di buio), alla fine sballi di 0.000012, ma è impossibile da modificare come valore e quindi sono stra felice così
0
voti

"Non farei mai parte di un club che accettasse la mia iscrizione" (G. Marx)
-

claudiocedrone
21,3k 4 7 9 - Master EY

- Messaggi: 15302
- Iscritto il: 18 gen 2012, 13:36
0
voti
ledo ha scritto:in effetti ho dovuto aggiornare un po' i calcoli. Rv1 1.5 kohm, R1 1.5 kohm, ed R2 330 ohm, così ottengo esattamente il valore desiderato, (25 ms di lampeggiamento e 225 di buio), alla fine sballi di 0.000012, ma è impossibile da modificare come valore e quindi sono stra felice così
Se ti servono valori temporali molto precisi è meglio mettere un trimmer di taratura anche in serie alla resistenza R2 (R2=220 + RVx 220) perché il condensatore elettrolitico, che anche lui determina il tempo, ha una tolleranza del +-20% sul valore nominale.
Alberto
La vita è come una bicicletta, devi sempre pedalare per rimanere in equilibrio
Annuncio sempre valido: http://www.electroyou.it/forum/viewtopic.php?f=10&t=62668
La vita è come una bicicletta, devi sempre pedalare per rimanere in equilibrio
Annuncio sempre valido: http://www.electroyou.it/forum/viewtopic.php?f=10&t=62668
-

AlbertoBianchi
2.009 3 5 - Master

- Messaggi: 836
- Iscritto il: 4 dic 2014, 18:30
- Località: Lastra a Signa (FI)
0
voti
0
voti
. 
"Non farei mai parte di un club che accettasse la mia iscrizione" (G. Marx)
-

claudiocedrone
21,3k 4 7 9 - Master EY

- Messaggi: 15302
- Iscritto il: 18 gen 2012, 13:36
0
voti
ledo ha scritto:... alla fine sballi di 0.000012...
Mi preme di farti notare una cosa...
0.000012 cosa? secondi? ms? %? anche fossero secondi, sballare di 12us su 25ms significa avere un errore dello 0,48% che è assolutamente trascurabile rispetto a tutti gli altri che ti si accumulano in quel circuito. Se dai conti ti viene fuori proprio 25ms e 225ms, stai contento (e parecchio) se ti mantieni sui +/- 1ms sul primo tempo e +/-10ms sul secondo...perché secondo me andrà peggio a meno di eclatanti botte di...fortuna.
L'elettronica è una bella scienza esatta solo finché resta su carta, nonappena diventa una cosa reale e fisica iniziano i problemi. Perché quando disegni un condensatore elettrolitico da 100uF, guarda un po' è proprio da 100uF..quando invece lo comperi, scopri che potrebbe essere da 110uF...o magari da 70uF. Quando poi lo usi, scopri che la sua reale capacità dipende dalla temperatura, dalla frequenza e dal tempo di vita e che anche se il condensatore nominalmente ha la capacità giusta, in realtà può essere anche di molto differente.
Se anche utilizzassi un trimmer (potenziometro) per regolare i tempi e un oscilloscopio per misurarli, avresti comunque due problemi che ti impedirebbero di raggiungere quelle precisioni: il trimmer è un dispositivo meccanico, se oggi ha 220,14 Ohm, domani possono tranquillamente essere 221 solo perché una farfalla ha sbattuto le ali in Cambogia. Inoltre...domani è, appunto, domani! quindi tutti i componenti sono più vecchi di un giorno, la temperatura sarà cambiata, l'umidità pure.
Detto in sostanza, quello che voglio farti notare è che quando si vogliono progettare circuiti elettronici con altissime precisioni e stabilità, bisogna partire da una topologia che le consenta che sicuramente sarà decisamente più complessa di un semplice astabile a NE555.

_______________________________________________________
Gli oscillatori non oscillano mai, gli amplificatori invece sempre
Io HO i poteri della supermucca, e ne vado fiero!
Gli oscillatori non oscillano mai, gli amplificatori invece sempre
Io HO i poteri della supermucca, e ne vado fiero!
44 messaggi
• Pagina 4 di 5 • 1, 2, 3, 4, 5
Chi c’è in linea
Visitano il forum: Nessuno e 73 ospiti

Elettrotecnica e non solo (admin)
Un gatto tra gli elettroni (IsidoroKZ)
Esperienza e simulazioni (g.schgor)
Moleskine di un idraulico (RenzoDF)
Il Blog di ElectroYou (webmaster)
Idee microcontrollate (TardoFreak)
PICcoli grandi PICMicro (Paolino)
Il blog elettrico di carloc (carloc)
DirtEYblooog (dirtydeeds)
Di tutto... un po' (jordan20)
AK47 (lillo)
Esperienze elettroniche (marco438)
Telecomunicazioni musicali (clavicordo)
Automazione ed Elettronica (gustavo)
Direttive per la sicurezza (ErnestoCappelletti)
EYnfo dall'Alaska (mir)
Apriamo il quadro! (attilio)
H7-25 (asdf)
Passione Elettrica (massimob)
Elettroni a spasso (guidob)
Bloguerra (guerra)



