Scusami della lentezza con cui rispondo ma a casa non ho internet causa guasti o lavori alla centrale.
Stai parlando del circuito con LM358? Non ho capito bene a cosa si riferiscono le le foto che hai postato, dovresti postare gli oscillogrammi dell' uscita sensore e delle uscite di entrambi gli operazionali
Amplificare segnale sensore
Moderatori:
carloc,
g.schgor,
BrunoValente,
IsidoroKZ
0
voti
Alberto
La vita è come una bicicletta, devi sempre pedalare per rimanere in equilibrio
Annuncio sempre valido: http://www.electroyou.it/forum/viewtopic.php?f=10&t=62668
La vita è come una bicicletta, devi sempre pedalare per rimanere in equilibrio
Annuncio sempre valido: http://www.electroyou.it/forum/viewtopic.php?f=10&t=62668
-

AlbertoBianchi
2.009 3 5 - Master

- Messaggi: 836
- Iscritto il: 4 dic 2014, 18:30
- Località: Lastra a Signa (FI)
0
voti
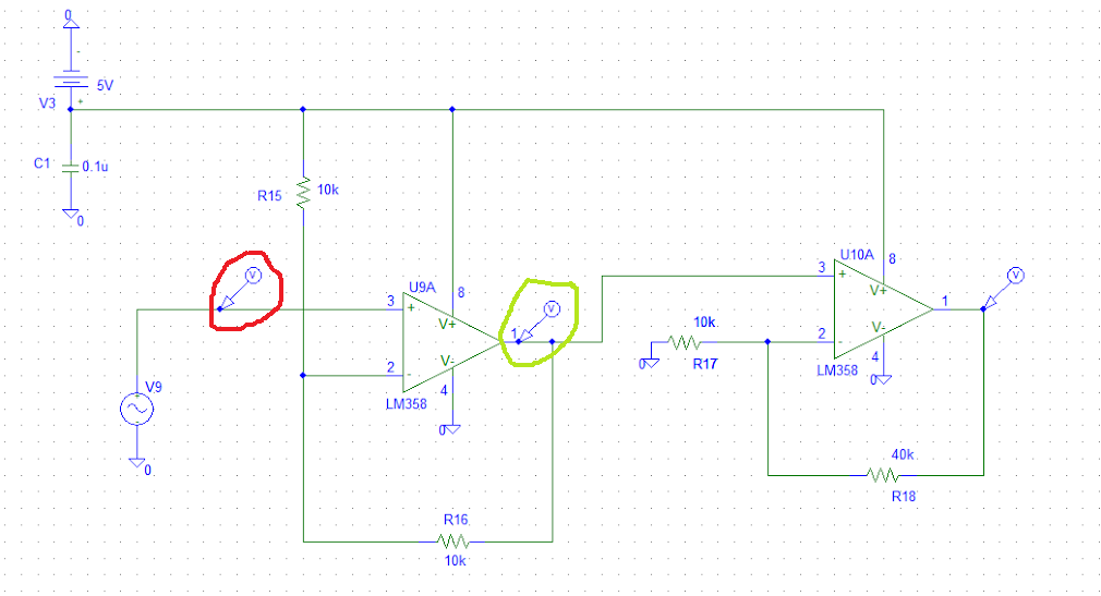
Praticamente ho usato questo circuito come da foto con LM358.
Il punto che si vede oscillare è il punto cerchiato in rosso, mentre quello nullo è quello cerchiato in verde.
All'uscita del secondo opamp abbiamo solo l'amplificazione dell'offset.
0
voti
Prova ad alimentare il pin 8 del op a 10V, lasciando il 5V sulla resistenza R15
Alberto
La vita è come una bicicletta, devi sempre pedalare per rimanere in equilibrio
Annuncio sempre valido: http://www.electroyou.it/forum/viewtopic.php?f=10&t=62668
La vita è come una bicicletta, devi sempre pedalare per rimanere in equilibrio
Annuncio sempre valido: http://www.electroyou.it/forum/viewtopic.php?f=10&t=62668
-

AlbertoBianchi
2.009 3 5 - Master

- Messaggi: 836
- Iscritto il: 4 dic 2014, 18:30
- Località: Lastra a Signa (FI)
0
voti
Buongiorno ragazzi,
scusate l'assenza!
Ho risolto il problema e ho amplificato il segnale fino a 600mV/A abbattendo l'offset fino a 0,15-0,20V.
A valle di tutto, ho inserito un rilevatore di picco con uno stadio a valle.
I problemi evidenziati sono:
1 - la misurazione per correnti piccole, molto spesso indiscriminabili
2 - ho un offset variabile (non mi spiego il motivo) proveniente dal sensore che varia in funzione al carico
3 - la misurazione di correnti con carichi particolari, come lampade a led, le quali hanno delle forme d'onda a picchi e non prettamente sinusoidali. Per tale motivazione la misura rilevata dal multimetro è diversa da quella di picco rilevata dal sensore.
A tal proposito, volendo provare un altro sensore più sensibile, cosa mi consigliereste? Toroide? Quante spire? come posso simularlo?
scusate l'assenza!
Ho risolto il problema e ho amplificato il segnale fino a 600mV/A abbattendo l'offset fino a 0,15-0,20V.
A valle di tutto, ho inserito un rilevatore di picco con uno stadio a valle.
I problemi evidenziati sono:
1 - la misurazione per correnti piccole, molto spesso indiscriminabili
2 - ho un offset variabile (non mi spiego il motivo) proveniente dal sensore che varia in funzione al carico
3 - la misurazione di correnti con carichi particolari, come lampade a led, le quali hanno delle forme d'onda a picchi e non prettamente sinusoidali. Per tale motivazione la misura rilevata dal multimetro è diversa da quella di picco rilevata dal sensore.
A tal proposito, volendo provare un altro sensore più sensibile, cosa mi consigliereste? Toroide? Quante spire? come posso simularlo?
0
voti
Ci fa piacere che tu abbia trovato una soluzione soddisfacente,
se magari ci fai vedere lo schema possiamo anche cercare di capirci qualcosa.
rapporto spire p:s = 1:1000, Per simularlo usi due induttori legati da un fattore di accoppiamnento (K) pari a 1 o leggermente inferiore. Dovresti trovare le indicazioni nell' help di spice o qui
http://www.electroyou.it/forum/viewtopic.php?f=12&t=42777
se magari ci fai vedere lo schema possiamo anche cercare di capirci qualcosa.
fui86 ha scritto:Toroide? Quante spire? come posso simularlo?
rapporto spire p:s = 1:1000, Per simularlo usi due induttori legati da un fattore di accoppiamnento (K) pari a 1 o leggermente inferiore. Dovresti trovare le indicazioni nell' help di spice o qui
http://www.electroyou.it/forum/viewtopic.php?f=12&t=42777
Alberto
La vita è come una bicicletta, devi sempre pedalare per rimanere in equilibrio
Annuncio sempre valido: http://www.electroyou.it/forum/viewtopic.php?f=10&t=62668
La vita è come una bicicletta, devi sempre pedalare per rimanere in equilibrio
Annuncio sempre valido: http://www.electroyou.it/forum/viewtopic.php?f=10&t=62668
-

AlbertoBianchi
2.009 3 5 - Master

- Messaggi: 836
- Iscritto il: 4 dic 2014, 18:30
- Località: Lastra a Signa (FI)
0
voti
Niente ragazzi...
qui vi assicuro che ci spenderò i miei migliori anni!
In pratica il sensore ACS712 ha un grandissimo difetto: LA TEMPERATURA!
Quando superi i 35-40° fa come vuole e inizia a dare misure di testa sua.
Devo spegnere tutto aspettare che si freddi e ricominciare le misure.
Qualcuno ha una valida alternativa?
Ieri leggevo questo:
http://www.pctuner.net/forum/progetti-e ... rnata.html
ma sinceramente senza immagini non riesco a risalire agli schemi che indica...
qualcuno ha consigli?
qui vi assicuro che ci spenderò i miei migliori anni!
In pratica il sensore ACS712 ha un grandissimo difetto: LA TEMPERATURA!
Quando superi i 35-40° fa come vuole e inizia a dare misure di testa sua.
Devo spegnere tutto aspettare che si freddi e ricominciare le misure.
Qualcuno ha una valida alternativa?
Ieri leggevo questo:
http://www.pctuner.net/forum/progetti-e ... rnata.html
ma sinceramente senza immagini non riesco a risalire agli schemi che indica...
qualcuno ha consigli?
Chi c’è in linea
Visitano il forum: Nessuno e 224 ospiti

Elettrotecnica e non solo (admin)
Un gatto tra gli elettroni (IsidoroKZ)
Esperienza e simulazioni (g.schgor)
Moleskine di un idraulico (RenzoDF)
Il Blog di ElectroYou (webmaster)
Idee microcontrollate (TardoFreak)
PICcoli grandi PICMicro (Paolino)
Il blog elettrico di carloc (carloc)
DirtEYblooog (dirtydeeds)
Di tutto... un po' (jordan20)
AK47 (lillo)
Esperienze elettroniche (marco438)
Telecomunicazioni musicali (clavicordo)
Automazione ed Elettronica (gustavo)
Direttive per la sicurezza (ErnestoCappelletti)
EYnfo dall'Alaska (mir)
Apriamo il quadro! (attilio)
H7-25 (asdf)
Passione Elettrica (massimob)
Elettroni a spasso (guidob)
Bloguerra (guerra)
