Cos'è ElectroYou | Login Iscriviti

ElectroYou - la comunità dei professionisti del mondo elettrico

Indicatore LED per freno su macchinina radiocomandata

Elettronica lineare e digitale: didattica ed applicazioni

Moderatori: Foto Utentecarloc, Foto Utenteg.schgor, Foto UtenteBrunoValente, Foto UtenteIsidoroKZ

0
voti

[51] Re: Indicatore LED per freno su macchinina radiocomandata

Messaggioda Foto Utentealev » 12 mag 2016, 21:38

oiram92 ha scritto:Se leggi i post [1]....

Beh, proprio leggendo il post [1]:
io vorrei intercettare il movimento del ritorno da collegare ad un Transistor (??) che mi abiliti il circuito dei led......con arduino ho intercettato i valori del freno sul pin del servocomando e questi sono compresi tra [0,35v > Freno >= 0,20Volt] Acceleratore [0,36v < Accelerazione <= 0,48v] e stand by a 0,35v

mi sono fatto l'idea che l'OP non fosse proprio di primo pelo, in fondo l'idea del transistor era corretta se si fosse accorto che i valori letti non erano stabili ma ad impulsi

Ma, se invece l'OP avesse capacità terra-terra, allora bisognerebbe notare, per l'ennesima volta, la cattiva abitudine dell'utenza di chiedere soluzioni tecniche a problemi poco più complessi oltre la banalità ma mostrando indecisione e tentennamenti quando devono sforzarsi un po' oltre il consueto per industriarsi a realizzare quello che gli viene proposto

A conferma di questo, Foto UtenteEmmario83, dopo aver ricevuto tutte le spiegazioni richieste, si è defilato :roll:

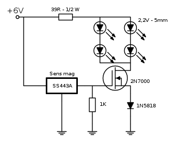
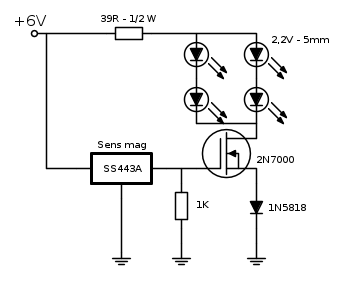
come vedi non basta solo il sensore per fare una cosa fatta bene [....] dopo il sensore "dovrebbe" essere posso in cascata un amplificatore


L'amplificatore, come lo chiami tu, serve per pilotare il carico; giustissimo e nel DS (sempre pg. 4, 3° schema in alto a destra) c'è un esempio (con un TR 2N2222) chiarissimo; e allora, se guardi il 2° schema che ho proposto ( e che rimetto qui per non fartelo cercare....)

dicevo, se guardi lo schema vedrai che "l'amplificatore" c'è; non lo vedi :?:

Io ho messo un MOSFET perché, usando un TR a giunzione e facendo i calcoli per la cdt tra diodi e TR non ci stavo con i 6V oppure stavo troppo "stretto" ;-) e non mi piaceva
Avatar utente
Foto Utentealev
5.995 2 9 12
free expert
 
Messaggi: 6284
Iscritto il: 19 lug 2010, 14:38
Località: Altrove

0
voti

[52] Re: Indicatore LED per freno su macchinina radiocomandata

Messaggioda Foto Utenteoiram92 » 12 mag 2016, 22:04

alev ha scritto:L'amplificatore, come lo chiami tu, serve per pilotare il carico; giustissimo e nel DS (sempre pg. 4, 3° schema in alto a destra) c'è un esempio (con un TR 2N2222) chiarissimo; e allora, se guardi il 2° schema che ho proposto ( e che rimetto qui per non fartelo cercare....)


Beh guarda, chiamarlo amplificatore o transistor in configurazione "amplificante" (cioè polarizzato in zona lineare per funzionare appunto da amplificatore) non vedo differenze ;-)

Per quanto riguarda il fatto che avevi già postato quello schema, non ci avevo fatto caso scusami :!:

Quello che intendevo era riferito a quando hai detto :

alev ha scritto:Come dici tu, dovresti approfondire la questione del sensore Hall e ti renderesti conto che non serve alcun componente aggiuntivo


per me quella frase voleva dire che era possibile utilizzare il sensore senza altri componenti, come si sarebbe potuto fare con il semplice switch. Comunque abbiamo chiarito il discorso :ok:

PS: comunque se il "tizio" del topic non risponde è inutile che continuiamo a "scervellarci" per un suo problema..anche perché non abbiamo dati sufficienti per poter elaborare la giusta soluzione. Ammetto che la tua soluzione con il sensore di campo magnetico non è niente male però (in base ai calcoli precedenti) si vede che il range di funzionamento è per d \le 0.6 \; cm, non sapendo l'escursione del servo non possiamo dire altro (probabilmente è sufficiente cercare un magnete più grande)
Avatar utente
Foto Utenteoiram92
333 2 7
Frequentatore
Frequentatore
 
Messaggi: 183
Iscritto il: 30 mag 2014, 18:25

0
voti

[53] Re: Indicatore LED per freno su macchinina radiocomandata

Messaggioda Foto UtenteEmmario83 » 13 mag 2016, 11:47

Ragazzi Cari scusate ma ho avuto problemi con la famiglai e i bimbi piccoli mi sono un attimo assentato, mi leggo di nuovo il post :ok: per quanto riguarda fissaggi meccanici o creazione di particolari strutture in plastica posso fare tutto dato che ho la plastica modellabile quindi posso fare qualsiasi forma :ok:
Avatar utente
Foto UtenteEmmario83
5 2
 
Messaggi: 19
Iscritto il: 9 mag 2016, 9:52

0
voti

[54] Re: Indicatore LED per freno su macchinina radiocomandata

Messaggioda Foto Utentealev » 13 mag 2016, 14:13

oiram92 ha scritto:il range di funzionamento è per d \le 0.6 \; cm, non sapendo l'escursione del servo non possiamo dire altro (probabilmente è sufficiente cercare un magnete più grande)

Quel range di funzionamento penso sia adatto alle nostre esigenze
Se fosse più piccolo, il sensore potrebbe uscire ON troppo presto ossia anche durante le rotazioni del servo durante la guida normale; se fosse maggiore, l'escursione del servo potrebbe non essere sufficiente e costringerci ad allontanare sensore e magnetino

Con quel range, abbiamo la possibilità di mettere sensore e magnetino ad opportuna distanza (diciamo 100 mm) e di mandare il sensore in uscita ON a fine escursione del servo quando il magnete si avvicina; se non si riuscisse, si ptrebbe usare un magnete a parallelepipedo (5x2.5x1.5 ad esempio)
Tieni presente che il servo dovrebbe avere escursione di circa 160° (80° per parte rispetto alla posizione di riposo) dovremmo essere sui 30 mm di escursione totale (15 mm per parte rispetto alla posizione di riposo); magari Foto UtenteEmmario83 potrà confermare i dati tecnici di escursione del servo

posso fare tutto dato che ho la plastica modellabile quindi posso fare qualsiasi forma

Conosco poco la plastica modellabile ma mi pare che sia un po' morbida e questo non ci aiuta; per la staffa di fissaggio del sensore, io userei del plasticard che puoi anche ricavare dalle tessere magnetiche scadute e che mi pare più rigido
Avatar utente
Foto Utentealev
5.995 2 9 12
free expert
 
Messaggi: 6284
Iscritto il: 19 lug 2010, 14:38
Località: Altrove

0
voti

[55] Re: Indicatore LED per freno su macchinina radiocomandata

Messaggioda Foto Utenteoiram92 » 13 mag 2016, 14:35

alev ha scritto:Tieni presente che il servo dovrebbe avere escursione di circa 160° (80° per parte rispetto alla posizione di riposo) dovremmo essere sui 30 mm di escursione totale (15 mm per parte rispetto alla posizione di riposo);


Si però non sappiamo la lunghezza del tirante che collega la squadretta del servo al freno e di conseguenza (solo dalla conoscenza dei gradi di rotazione) non sappiamo quale sia la distanza minima e massima che raggiunge il punto in cui si dovrebbe attaccare il magnete, inoltre :

Emmario83 ha scritto:dalla foto forse non si vede bene comunque sulla squadretta del servo ci sono due tiranti (uno sopra che apre il carburatore per accelerare e uno sotto che aziona il freno) quando il servo va verso l'interno si frena, mentre quando va verso l'esterno si accelera


se ho inteso bene il funzionamento, quando si frena il magnete si allontana dal sensore (che per non ostacolare la corsa dovrebbe trovarsi frontalmente al magnete in un punto in cui "si avvicina ma non tocca"). Se quello che ho detto è giusto allora si dovrebbe modificare un po' il circuito , se il magnete è vicino al sensore i led devono essere spenti, viceversa, appena il campo magnetico scende sotto il valore di soglia allora i led devono accendersi.
Avatar utente
Foto Utenteoiram92
333 2 7
Frequentatore
Frequentatore
 
Messaggi: 183
Iscritto il: 30 mag 2014, 18:25

0
voti

[56] Re: Indicatore LED per freno su macchinina radiocomandata

Messaggioda Foto Utentealev » 13 mag 2016, 14:54

però non sappiamo la lunghezza del tirante che collega la squadretta del servo

Non mi pare così importante, sensore e magnete sono posizionati adiacenti al servo, il tirante (credo sia l'asta, mi pare di capire), va dove deve andare....ma in caso ci servisse, nulla costa chiederlo all'OP, no :?:

quando si frena il magnete si allontana dal sensore (che per non ostacolare la corsa dovrebbe trovarsi frontalmente al magnete in un punto in cui "si avvicina ma non tocca"). Se quello che ho detto è giusto allora si dovrebbe modificare un po' il circuito , se il magnete è vicino al sensore i led devono essere spenti, viceversa, appena il campo magnetico scende sotto il valore di soglia allora i led devono accendersi.

Il sensore esce ON quando il magnete si avvicina; noi posizioneremo sensore sulla staffa ed il magnete sull'estremità della squadretta del servo in modo che, quando si frena, il magnete si avvicina; nel post [24], l'OP disse
sulla squadretta del servo ci sono due tiranti (uno sopra che apre il carburatore per accelerare e uno sotto che aziona il freno) quando il servo va verso l'interno si frena

bene, a noi basta posizionare il magnete sull'estremità della squadretta (lato esterno) ed il sensore sulla staffa disegnata in [43] in modo che siano a distanza tale che il sensore è OFF; quando si frena, il magnete si avvicina ed il sensore va ON

A questo punto della discussione, per me non c'è altro da dire
Se l'OP è interessato alla faccenda, compatibilmente con i suoi impegni di padre di famiglia, vedremo se e come affinare il tutto, diversamente mi sembra che abbia poco senso proseguire argomentando su idee che non possano trovare forme di realizzazione
Avatar utente
Foto Utentealev
5.995 2 9 12
free expert
 
Messaggi: 6284
Iscritto il: 19 lug 2010, 14:38
Località: Altrove

0
voti

[57] Re: Indicatore LED per freno su macchinina radiocomandata

Messaggioda Foto UtenteEmmario83 » 13 mag 2016, 15:43

ragazzi appena torno a casa faccio un video del movimento del servo e poi volevo chiedervi se per caso il magnete può influire sul servo (forse è una stronzata ma meglio evitare danni non so se dentro il servo ci sono roba di calamite o cose simili ..... se per caso perdo il controllo di quel servo è la fine :D ) e posto tutte le misure di tutti i componenti Grazie a tutti :ok:
Avatar utente
Foto UtenteEmmario83
5 2
 
Messaggi: 19
Iscritto il: 9 mag 2016, 9:52

1
voti

[58] Re: Indicatore LED per freno su macchinina radiocomandata

Messaggioda Foto Utentealev » 13 mag 2016, 15:55

se per caso il magnete può influire sul servo (forse è una stronzata ma meglio evitare danni non so se dentro il servo ci sono roba di calamite o cose simili

Dentro il servo c'è un motorino che, di solito, ha dei magneti; poi credo che alcune componenti interne (l'albero ad esempio) siano metallici ma non so se magnetici

Tuttavia il magnetino che ci serve per gli stop è piccolino, non dovrebbe causare problemi stando ad un paio di cm

L'unica cosa, per essere sicuri è fare una prova con il magnetino attacato alla squadretta per vedere influenza il servo; secondo me, problemi non ce ne saranno, altrimenti ci sarebbero anche con i magneti del motorino del servo
Avatar utente
Foto Utentealev
5.995 2 9 12
free expert
 
Messaggi: 6284
Iscritto il: 19 lug 2010, 14:38
Località: Altrove

0
voti

[59] Re: Indicatore LED per freno su macchinina radiocomandata

Messaggioda Foto UtenteEmmario83 » 13 mag 2016, 21:46

Eccomi :D

1. Foto del posteriore (dove vorrei posizionare i led) sono indeciso se metterli in linea sotto l'alettone oppure due a due separati destra e sinistra (si accettano consigli) :cool:
4.PNG
Foto Posteriore


2. Misurazioni servo
1.PNG
Misurazione Servocomando - (parte 1)


5.PNG
Misurazione Servocomando - (parte 2)


Video Del Movimento (verso l'interno frena verso l'esterno apre la farfalla del carburatore e accelera):
Avatar utente
Foto UtenteEmmario83
5 2
 
Messaggi: 19
Iscritto il: 9 mag 2016, 9:52

0
voti

[60] Re: Indicatore LED per freno su macchinina radiocomandata

Messaggioda Foto UtenteEmmario83 » 13 mag 2016, 21:50

foto dall'alto (è in progetto una verniciatura "All Black") questa foto la metto per i curiosi :cool:
3.PNG
Foto Alto


Componenti Elettronici che possiedo (nel caso può servire qualcosa, il resto lo compro):
2.PNG
Componenti Elettronici che possiedo



stagno ce l'ho, saldatore pure, tester anche ditemi che devo comprare :D :mrgreen: :mrgreen:

Grazie mille ragazzi O_/
Avatar utente
Foto UtenteEmmario83
5 2
 
Messaggi: 19
Iscritto il: 9 mag 2016, 9:52

PrecedenteProssimo

Torna a Elettronica generale

Chi c’è in linea

Visitano il forum: Nessuno e 125 ospiti