Cos'è ElectroYou | Login Iscriviti

ElectroYou - la comunità dei professionisti del mondo elettrico

Convertitore Analogico Digitale ad Approssimazioni Successiv

Elettronica lineare e digitale: didattica ed applicazioni

Moderatori: Foto Utentecarloc, Foto Utenteg.schgor, Foto UtenteBrunoValente, Foto UtenteIsidoroKZ

0
voti

[1] Convertitore Analogico Digitale ad Approssimazioni Successiv

Messaggioda Foto Utentespummel » 7 giu 2016, 20:46

Buona sera a tutti!
Ho un piccolo problema sulla comprensione di questo circuito che funge da convertitore Analogico Digitale .

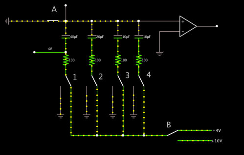
Lo schema è il seguente
appross.jpg


Le capacità sono messe in modo che siano sempre la meta della successiva ( a parte le ultime due )

Le fasi sono :

1)Si tiene lo switch A collegato al circuito e si precaricano tutte le capacità alla tensione da voler convertire ( in questo caso 4 V = Vi ) .

2) Si apre A e si collegano tutte le capacità ( switch 1,2,3,4) a terra così da portare il nodo '+' del comparatore a -4V.

3 ) Si porta B sulla tensione di fondoscala ( 10 V ) e si porta 1 in contatto con la tensione di fondoscala .
In questo modo , detta C la prima capacità, si ha C da una parte e il parallelo di tre capacità la cui somma fa C.

In questo modo, facendo una kV che parte dalla tensione di fondoscala e arriva al parallelo delle capacità, si ottiene che sul nodo '+' del comparatore c'è una tensione pari a
V_F/ 2 - V_i .
Se il comparatore da uscita alta, vorrà dire che allora la (V_F) / 2 > V_i per cui una logica farà in modo che lo switch 1 si chiuda.
Cosi facendo anche con le altre, se la capacità 1 che rappresenta il MSB è chiuso verso massa, allora varrà 0 altrimenti 1.

Il mio primo problema è il seguente.

Non riesco a determinare in modo esatto la kV .

Prima che la prima capacità venisse collegata a VF, il suo nodo era a 0V . Dopo si ritrova a VF ma non riesco a capire come si fa a trovare la tensione sul '+' del comparatore.

Qualcuno potrebbe aiutarmi gentilmente?
Posso ricavare la tensione a quel nodo applicando il principio di sovrapposizione degli effetti?
Ovvero considero prima che su quel nodo ci sia -V_i , poi "spengo" quest'ultima e accendo V .
E' giusta come cosa?
Avatar utente
Foto Utentespummel
20 3
 
Messaggi: 26
Iscritto il: 5 giu 2016, 19:15

1
voti

[2] Re: Convertitore Analogico Digitale ad Approssimazioni Succe

Messaggioda Foto UtenteStokes » 7 giu 2016, 22:16

Io userei la conservazione della carica su quel nodo dove insistono solo condensatori: se in prima approssimazione trascuri la corrente di bias dell'op-amp e i leakage dei dielettrici, la carica totale che c'era all'inizio te la ritrovi anche alla fine: l'unica incognita è proprio la tensione finale al nodo + del comparatore
Avatar utente
Foto UtenteStokes
456 1 5
Frequentatore
Frequentatore
 
Messaggi: 158
Iscritto il: 23 feb 2015, 15:04

0
voti

[3] Re: Convertitore Analogico Digitale ad Approssimazioni Succe

Messaggioda Foto Utentespummel » 7 giu 2016, 23:01

Mmmmm.... Inizialmente stavo facendo cosi ma non mi riusciva...
Su quel nodo inizialmente c'era una carica Q=C*Vi .. quando collego il condensatore 1 a VF non riesco a capire cosa succede... Facendo un discorso banale, mi viene da dire che sulle due capacità cade VF/2 ma non è così..
Se applico il PSE invece mi torna... #-o :roll:
Avatar utente
Foto Utentespummel
20 3
 
Messaggi: 26
Iscritto il: 5 giu 2016, 19:15

1
voti

[4] Re: Convertitore Analogico Digitale ad Approssimazioni Succe

Messaggioda Foto UtenteStokes » 8 giu 2016, 7:41

Ragiona così: a regime quei 3 condensatori a destra sono tutti alla stessa tensione V+, quindi immagazzinano una carica totale 4C x V+. Fai la differenza rispetto alla carica che avevi prima, 320 uC mi sembra, e trovi la carica immagazzinata sul condensatore di sinistra.
Avatar utente
Foto UtenteStokes
456 1 5
Frequentatore
Frequentatore
 
Messaggi: 158
Iscritto il: 23 feb 2015, 15:04

0
voti

[5] Re: Convertitore Analogico Digitale ad Approssimazioni Succe

Messaggioda Foto Utentespummel » 8 giu 2016, 10:26

Come mi hai consigliato, torna. Però ho un dubbio..
Proverò a spiegarmi.
So che la conservazione della carica si può adoperare solo quando il sistema è isolato. Quando la capacità a sinistra viene collegato al generatore di FEM, essa produce nuove cariche ( isolando cariche negative da quelle positive ) e quindi la carica totale si conserva ... ma allora quando non si conserva la carica totale ? o meglio, quando non è isolato il sistema e quindi non si conserva? #-o

PS Logicamente intendo in un sistema
Avatar utente
Foto Utentespummel
20 3
 
Messaggi: 26
Iscritto il: 5 giu 2016, 19:15

2
voti

[6] Re: Convertitore Analogico Digitale ad Approssimazioni Succe

Messaggioda Foto UtenteStokes » 8 giu 2016, 14:15

Su quel nodo ci sono solo condensatori, quindi si tratta di un sistema autonomo: se tutto e' ideale la carica totale immagazzinata sui piatti deve conservarsi perché non puo scappare via da quel nodo, dato che non ci sono collegamenti conduttivi con l'esterno. Quando connetti il generatore da 10V, induci carica + sul piatto che e' a contatto con esso e quindi carica - sull'altro: ma questa carica viene presa dagli altri 3 condensatori, non può arrivare da altre parti.
Avatar utente
Foto UtenteStokes
456 1 5
Frequentatore
Frequentatore
 
Messaggi: 158
Iscritto il: 23 feb 2015, 15:04

0
voti

[7]

Messaggioda Foto Utentespummel » 8 giu 2016, 16:14

Grazie credo di aver capito dove sbagliavo...

Quindi la carica totale si conserverà sempre in questo tipo di esercizio, vero?
Avatar utente
Foto Utentespummel
20 3
 
Messaggi: 26
Iscritto il: 5 giu 2016, 19:15

1
voti

[8] Re: Convertitore Analogico Digitale ad Approssimazioni Succe

Messaggioda Foto UtenteStokes » 8 giu 2016, 21:48

Sì, in prima approssimazione; nei casi reali ci saranno sempre delle perdite dovute a leakage vari, correnti di bias ecc
Avatar utente
Foto UtenteStokes
456 1 5
Frequentatore
Frequentatore
 
Messaggi: 158
Iscritto il: 23 feb 2015, 15:04


Torna a Elettronica generale

Chi c’è in linea

Visitano il forum: Nessuno e 39 ospiti