Ciao,
Chi mi può aiutare?
Non sono riuscito a trovare un reed bistabile, qualcuno ha una soluzione usando un reed normale???
Grazie
Beeper
Moderatori:
carloc,
g.schgor,
BrunoValente,
IsidoroKZ
-

PietroBaima
90,7k 7 12 13 - G.Master EY

- Messaggi: 12206
- Iscritto il: 12 ago 2012, 1:20
- Località: Londra
0
voti
[84] Re: Beeper
Dunque,
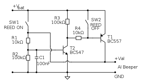
il difficile di questi circuiti è fare qualcosa che non assorba potenza dalla batteria a circuito spento.
Potresti provare, se la soluzione è accettabile, ad usare due interruttori reed, uno per accendere ed uno per spegnere il circuito.
Questo schema, se non ho fatto errori, non dovrebbe assorbire una corrente importante quando è spento.
Se stasera ho tempo faccio una simulazione e ti dico cosa è venuto fuori o se ci sono miglioramenti.
Ciao,
Pietro.
il difficile di questi circuiti è fare qualcosa che non assorba potenza dalla batteria a circuito spento.
Potresti provare, se la soluzione è accettabile, ad usare due interruttori reed, uno per accendere ed uno per spegnere il circuito.
Questo schema, se non ho fatto errori, non dovrebbe assorbire una corrente importante quando è spento.
Se stasera ho tempo faccio una simulazione e ti dico cosa è venuto fuori o se ci sono miglioramenti.
Ciao,
Pietro.
-

PietroBaima
90,7k 7 12 13 - G.Master EY

- Messaggi: 12206
- Iscritto il: 12 ago 2012, 1:20
- Località: Londra
0
voti
[85] Re: Beeper
Salve.
Vorrei sapere se è possibile inserire un eprom (memoria) per cambiare pure i beep, cioè per non avere sempre lo stesso suono tipo questo: https://www.youtube.com/watch?v=pGuHbIROtyA
che con la calamita cambia suono.
grazie mille in anticipo
Vorrei sapere se è possibile inserire un eprom (memoria) per cambiare pure i beep, cioè per non avere sempre lo stesso suono tipo questo: https://www.youtube.com/watch?v=pGuHbIROtyA
che con la calamita cambia suono.
grazie mille in anticipo
0
voti
[86] Re: Beeper
Salve.
Qualcuno sa un file.hex per programmare un 16f84a?
Ho copiato un beeper ma il PIC e protetto e non posso copiarlo.
grazie
Qualcuno sa un file.hex per programmare un 16f84a?
Ho copiato un beeper ma il PIC e protetto e non posso copiarlo.
grazie
Chi c’è in linea
Visitano il forum: Nessuno e 303 ospiti

Elettrotecnica e non solo (admin)
Un gatto tra gli elettroni (IsidoroKZ)
Esperienza e simulazioni (g.schgor)
Moleskine di un idraulico (RenzoDF)
Il Blog di ElectroYou (webmaster)
Idee microcontrollate (TardoFreak)
PICcoli grandi PICMicro (Paolino)
Il blog elettrico di carloc (carloc)
DirtEYblooog (dirtydeeds)
Di tutto... un po' (jordan20)
AK47 (lillo)
Esperienze elettroniche (marco438)
Telecomunicazioni musicali (clavicordo)
Automazione ed Elettronica (gustavo)
Direttive per la sicurezza (ErnestoCappelletti)
EYnfo dall'Alaska (mir)
Apriamo il quadro! (attilio)
H7-25 (asdf)
Passione Elettrica (massimob)
Elettroni a spasso (guidob)
Bloguerra (guerra)
pigreco]=π