esercizio amplificatore BJT piccoli segnali.
Moderatori:
carloc,
g.schgor,
BrunoValente,
IsidoroKZ
0
voti
No, non ho mai frequentato un corso di elettrotecnica.
Aspetto allora il tuo chiarimento!
Grazie mille!
Aspetto allora il tuo chiarimento!
Grazie mille!
0
voti
Mi è già stato consigliato questo libro, però su questo argomento non mi ha aiutato a capire...
Ora nella mia testa la confusione regna sovrana, anche perché mi mancano tante basi.
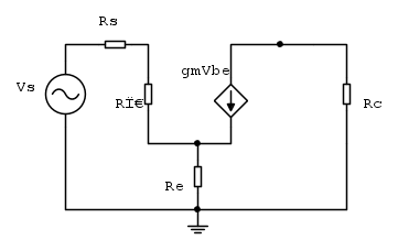
Questo è un doppio bipolo con le sue 4 variabili, di cui due indipendenti I1 e V2:
le equazioni che mettono in relazione le variabili sono:


La resistenza d'ingresso è il parametro ibrido

ora, nel caso specifico di questo esercizio, in questo circuito equivalente chi sono V1, V2, I1, I2, Ri???
perché in questo esercizio è stato spento il generatore di corrente pilotato per calcolare la resistenza di uscita?
http://www.edutecnica.it/elettronica/ampx/4.htm
Ora nella mia testa la confusione regna sovrana, anche perché mi mancano tante basi.
Questo è un doppio bipolo con le sue 4 variabili, di cui due indipendenti I1 e V2:
le equazioni che mettono in relazione le variabili sono:


La resistenza d'ingresso è il parametro ibrido

ora, nel caso specifico di questo esercizio, in questo circuito equivalente chi sono V1, V2, I1, I2, Ri???
perché in questo esercizio è stato spento il generatore di corrente pilotato per calcolare la resistenza di uscita?
http://www.edutecnica.it/elettronica/ampx/4.htm
0
voti
Nell'ultimo esercizio il pilotato
è stato spento perché quando spegni il generatore di segnale
, non hai più tensione sulla
e quindi il pilota è nullo.
Lascia stare i parametri h, sono un casino inutile (in un intero corso di Circuiti elettronici non li abbiamo mai usati, li ho visti solo velocemente ad Elettrotecnica). A te basta sapere che per calcolare un'impedenza devi mettere un generatore di prova di corrente tra i due morsetti tra i quali vuoi calcolare l'impedenza vista, e trovi la tensione su questo generatore.
Oppure metti un generatore di tensione, e vai a vedere che corrente scorre su questo, calcolando così l'ammettenza. Facendo l'inverso di questa, ottieni l'impedenza.
Ricorda che nel calcolo delle impedenze/ammettenze devi spegnere solo e soltanto i generatori INDIPENDENTI.
Prova a dare un'occhita a questo articolo http://www.electroyou.it/isidorokz/wiki/impedenza-di-emettitore
sul calcolo delle impedenza di IsidoroKZ.
è stato spento perché quando spegni il generatore di segnale
, non hai più tensione sulla
e quindi il pilota è nullo. Lascia stare i parametri h, sono un casino inutile (in un intero corso di Circuiti elettronici non li abbiamo mai usati, li ho visti solo velocemente ad Elettrotecnica). A te basta sapere che per calcolare un'impedenza devi mettere un generatore di prova di corrente tra i due morsetti tra i quali vuoi calcolare l'impedenza vista, e trovi la tensione su questo generatore.
Oppure metti un generatore di tensione, e vai a vedere che corrente scorre su questo, calcolando così l'ammettenza. Facendo l'inverso di questa, ottieni l'impedenza.
Ricorda che nel calcolo delle impedenze/ammettenze devi spegnere solo e soltanto i generatori INDIPENDENTI.
Prova a dare un'occhita a questo articolo http://www.electroyou.it/isidorokz/wiki/impedenza-di-emettitore
sul calcolo delle impedenza di IsidoroKZ.
1
voti
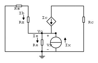
Invece di sostituire il modello equivalente del BJT, io lascerei il transistor così com'è e metterei un generatore di prova
di tensione per il calcolo dell'impedenza di uscita. Nota che l'ingresso
è spento.
Sdoppiamo il generatore di prova
in due generatori
e
messi in parallelo, così non vengono violate le KVL.
Dopo di che, dividiamo il circuito in due parti in questo modo:
Ora, se vedi su internet oppure in qualche libro di testo, l'impedenza che si vede su per l'emettitore di un BJT (o l'impedenza vede in serie al morsetto che entra direttamente in base un generatore o qualsiasi componente) è data da:

dove
è costituita dall'impedenza presente sulla base (in questo caso solo da
).
Applicando la sovrapposizione degli effetti ai due generatori di tensione, si ricava che:




dove le
,
sono le correnti che escono dai generatori. Ora, sommando questi contributi, otteniamo la
che usciva dal generatore di prova originale. Dato che con un generatore di tensione abbiamo calcolato un'ammettenza, per trovare l'impedenza dovremmo fare l'inverso di questa somma, ottenendo che:


Puoi fare la stessa cosa per l'impedenza di ingresso, sapendo che l'impedenza vista dentro la base di un BJT è data da:

Quando scrivo
intendo che lascio acceso
e spengo tutti gli altri generatori di prova
di tensione per il calcolo dell'impedenza di uscita. Nota che l'ingresso
è spento.Sdoppiamo il generatore di prova
in due generatori
e
messi in parallelo, così non vengono violate le KVL. Dopo di che, dividiamo il circuito in due parti in questo modo:
Ora, se vedi su internet oppure in qualche libro di testo, l'impedenza che si vede su per l'emettitore di un BJT (o l'impedenza vede in serie al morsetto che entra direttamente in base un generatore o qualsiasi componente) è data da:

dove
è costituita dall'impedenza presente sulla base (in questo caso solo da
). Applicando la sovrapposizione degli effetti ai due generatori di tensione, si ricava che:




dove le
,
sono le correnti che escono dai generatori. Ora, sommando questi contributi, otteniamo la
che usciva dal generatore di prova originale. Dato che con un generatore di tensione abbiamo calcolato un'ammettenza, per trovare l'impedenza dovremmo fare l'inverso di questa somma, ottenendo che: 

Puoi fare la stessa cosa per l'impedenza di ingresso, sapendo che l'impedenza vista dentro la base di un BJT è data da:

Quando scrivo
intendo che lascio acceso
e spengo tutti gli altri generatori di prova0
voti
IlGuru ha scritto:
Inoltre sai anche che
Si, ma le incognite sono due, l'altro vincolo ?
Essendo comunque beta molto elevato (200) Ibase=5microA, trascurabile rispetto a Ic, per cui credo sia lecita l'approssimazione Ie=Ic.
-

DeltaElectronics
224 1 3 7 - Sostenitore

- Messaggi: 597
- Iscritto il: 27 set 2015, 14:01
0
voti
DeltaElectronics ha scritto:Si, ma le incognite sono due, l'altro vincolo ?
Un vincolo è Vce=6V, l'altro Ic=1mA.
Ho scritto 2 equazioni indipendenti con 2 incognite

0
voti
IlGuru ha scritto:DeltaElectronics ha scritto:Si, ma le incognite sono due, l'altro vincolo ?
Un vincolo è Vce=6V, l'altro Ic=1mA.
Ho scritto 2 equazioni indipendenti con 2 incognite
Ammetto di essere un deficiente.... potresti per cortesia ripostare le due equazione.
-

DeltaElectronics
224 1 3 7 - Sostenitore

- Messaggi: 597
- Iscritto il: 27 set 2015, 14:01
0
voti
faberz ha scritto:..(o l'impedenza vede in serie al morsetto che entra direttamente in base un generatore o qualsiasi componente) è data da:
Scusami, intedevo: l'impedenza che vede un componente in serie al suo morsetto rivolto verso l'emettitore del transistor.
0
voti
Scusate ragazzi se rispondo solo ora, ma ho avuto una giornata impegnativa. Però sono anche riuscito a parlare col mio docente che mi ha dato degli incipit per risolvere questi ultimi due punti dell'eserczio.
Per calcolare la resistenza di ingresso e di uscita, serve solo applicare il concetto di resistenza equivalente spegnendo i generatori indipendenti:

Quindi per la resistenza in ingresso considero
dove
al nodo E vale la KCL:


Infine


Come già ricavato nei post precedenti.
Per la resistenza di uscita, considero:
dove
e al nodo E ho una KCL


Ecco, qui non mi riesce di trovare la relazione tra Ib e Ix per riottenere quanto era già stato trovato sopra...
Per calcolare la resistenza di ingresso e di uscita, serve solo applicare il concetto di resistenza equivalente spegnendo i generatori indipendenti:

Quindi per la resistenza in ingresso considero
dove

al nodo E vale la KCL:


Infine


Come già ricavato nei post precedenti.
Per la resistenza di uscita, considero:
dove

e al nodo E ho una KCL


Ecco, qui non mi riesce di trovare la relazione tra Ib e Ix per riottenere quanto era già stato trovato sopra...
Chi c’è in linea
Visitano il forum: Nessuno e 209 ospiti

Elettrotecnica e non solo (admin)
Un gatto tra gli elettroni (IsidoroKZ)
Esperienza e simulazioni (g.schgor)
Moleskine di un idraulico (RenzoDF)
Il Blog di ElectroYou (webmaster)
Idee microcontrollate (TardoFreak)
PICcoli grandi PICMicro (Paolino)
Il blog elettrico di carloc (carloc)
DirtEYblooog (dirtydeeds)
Di tutto... un po' (jordan20)
AK47 (lillo)
Esperienze elettroniche (marco438)
Telecomunicazioni musicali (clavicordo)
Automazione ed Elettronica (gustavo)
Direttive per la sicurezza (ErnestoCappelletti)
EYnfo dall'Alaska (mir)
Apriamo il quadro! (attilio)
H7-25 (asdf)
Passione Elettrica (massimob)
Elettroni a spasso (guidob)
Bloguerra (guerra)












