Cos'è ElectroYou | Login Iscriviti

ElectroYou - la comunità dei professionisti del mondo elettrico

sensore/finecorsa barra a pendolo

Sensori, trasduttori, regolatori...
2
voti

[11] Re: sensore/finecorsa barra a pendolo

Messaggioda Foto UtenteGuidoB » 8 lug 2016, 1:51

Bene, sono contento che raccogli la sfida!
vents ha scritto:Devo verificare se riesco a posizionare magnete e sensore lontano da parti metalliche.

Attenzione che la limitazione è solo per materiali ferromagnetici. L'alluminio per esempio non dà fastidio.
Il "lontano" va rapportato alle dimensioni dell'insieme magnete + sensore. Direi che una decina di centimetri di distanza sono sufficienti.

vents ha scritto:ti chiedo una conferma perché non mi è chiaro il funzionamento di squadratore e fronti di salita: il dispositivo fa attivare il relè esattamente al punto morto oppure c'è un piccolo ritardo?

Purtroppo la precisione assoluta non c'è mai. Le tensioni e correnti di offset degli ingressi dei primi due operazionali possono introdurre un errore (in anticipo o ritardo) che stimo potrebbe arrivare a 10 ms.
Poi c'è il relè che introduce un ritardo "meccanico" che stimo di 1 o 2 ms.

Poi potrebbero esserci effetti meccanici di attrito quando il pendolo si ferma al punto morto, che potrebbero distorcere un po' il movimento. Però di quelli non so nulla.

Più il segnale dal sensore è forte e meno gli offset degli operazionali influiscono. Per rinforzare il segnale si potrebbero anche usare due magneti anziché uno solo, posizionati da entrambi i lati del sensore, così:

Si può montare il sensore in varie posizioni. Per la massima sensibilità è necessario che:

1) i magneti siano il più vicino possibile al sensore;

2) a riposo il piano del sensore non venga attraversato da linee di flusso magnetico (sia cioè il più possibile parallelo alle linee di flusso; eventuali imprecisioni vengono comunque neutralizzate dal condensatore C1, che blocca qualsiasi componente continua);

3) allo spostarsi dalla posizione di riposo, il piano del sensore venga attraversato (obliquamente, se il movimento è piccolo) da linee di flusso magnetico.

Se non trovi magneti a barretta vanno bene anche a dischetto, a patto di "allungarli" dalle parti opposte al sensore con due bacchette di ferro o acciaio (vanno bene anche chiodi con testa a scomparsa, con la testa di diametro pari ai magneti).

Attenzione che un flusso magnetico troppo forte potrebbe mandare in saturazione il primo operazionale, che darebbe quindi un segnale non corretto. In tal caso bisognerà allontanare un po' il magnete o usarne uno meno potente.

Per rivelare la saturazione del primo operazionale si può usare un oscilloscopio, oppure inserire un semplice indicatore a LED. Se pensi che ti sia utile lo inserisco.

Se l'imprecisione di 10-12 ms è troppa posso anche inserire un trimmer per regolare l'anticipo o ritardo di intervento, così si può tarare il circuito in modo più esatto.
Big fan of ƎlectroYou!       Ausili per disabili e anziani su ƎlectroYou
Caratteri utili: À È É Ì Ò Ó Ù α β γ δ ε η θ λ μ π ρ σ τ φ ω Ω º ª ² ³ √ ∛ ∜ ₀ ₁ ₂ ₃ ₄ ₅ ₆ ∃ ∄ ∆ ∈ ∉ ± ∓ ∾ ≃ ≈ ≠ ≤ ≥
Avatar utente
Foto UtenteGuidoB
17,8k 7 12 13
G.Master EY
G.Master EY
 
Messaggi: 2809
Iscritto il: 3 mar 2011, 16:48
Località: Madrid

0
voti

[12] Re: sensore/finecorsa barra a pendolo

Messaggioda Foto UtenteCandy » 8 lug 2016, 7:40

Il piccolo ritardo non fa nulla, perché per dare la spinta, basta essere in fase con la direzione del movimento, senza frenarlo. Per dare spinta basta applicare forza anche quando passa per lo zero, senza cercare i due punti morti.
Avatar utente
Foto UtenteCandy
32,5k 7 10 13
CRU - Account cancellato su Richiesta utente
 
Messaggi: 10123
Iscritto il: 14 giu 2010, 22:54

0
voti

[13] Re: sensore/finecorsa barra a pendolo

Messaggioda Foto Utentevents » 8 lug 2016, 9:04

Molto bene, non mi resta che trovare un po' di tempo per assemblare il dispositivo. Direi che posso iniziare così ed in caso chiedere aiuto per il led ed il trimmer in seconda battuta se necessario.
Vicino al mio paese c'è un negozio che vende anche componenti elettronici ma non credo sia molto fornito, sapreste indicarmi un negozio on line a cui rivolgermi? (spero non sia in contrasto con le regole del forum).
Con i suggerimenti siete andati ben oltre le mie aspettative, grazie mille.
Avatar utente
Foto Utentevents
10 3
 
Messaggi: 5
Iscritto il: 5 lug 2016, 0:06

0
voti

[14] Re: sensore/finecorsa barra a pendolo

Messaggioda Foto UtenteGuidoB » 8 lug 2016, 11:16

vents ha scritto:sapreste indicarmi un negozio on line a cui rivolgermi? (spero non sia in contrasto con le regole del forum).

Non è in contrasto con le regole del forum, ci mancherebbe.
Puoi leggere questo articolo, in particolare le sezioni Negozi orientati agli hobbisti, Negozi per tutti e Negozi generalisti. Se cerchi su ebay o Aliexpress puoi trovare kit di resistenze e condensatori di valori assortiti, che sono sempre utili perché cambi di valori in corso d'opera sono abbastanza frequenti.

Se riesco, stasera completo il circuito con indicatore led, trimmer e sezione di alimentazione a 5 V (da derivare dai 12 V che mi pare hai già a disposizione), così compri tutti i componenti in una volta.

Se hai un relè a 12 V si può usare al posto di quello a 5 V (anzi, secondo me è preferibile).
Big fan of ƎlectroYou!       Ausili per disabili e anziani su ƎlectroYou
Caratteri utili: À È É Ì Ò Ó Ù α β γ δ ε η θ λ μ π ρ σ τ φ ω Ω º ª ² ³ √ ∛ ∜ ₀ ₁ ₂ ₃ ₄ ₅ ₆ ∃ ∄ ∆ ∈ ∉ ± ∓ ∾ ≃ ≈ ≠ ≤ ≥
Avatar utente
Foto UtenteGuidoB
17,8k 7 12 13
G.Master EY
G.Master EY
 
Messaggi: 2809
Iscritto il: 3 mar 2011, 16:48
Località: Madrid

2
voti

[15] Re: sensore/finecorsa barra a pendolo

Messaggioda Foto UtenteBrianz » 8 lug 2016, 11:47

perché non usare un encoder con uscita in quadratura?
Il momento del cambio di direzione si rileva senza problemi o circuiti complessi, né microcontroller; basta anche un solo ff in modo da ottenere il segnale di direzione.
E se si ha a disposizione un microcontroller si può determinare l'ampiezza dell'oscillazione, la velocità, la posizione istantanea.
CI sono piccoli encoder ottici con definizioni abbastanza elevate e costi contenuti.
Avatar utente
Foto UtenteBrianz
5.828 5 10
CRU - Account cancellato su Richiesta utente
 
Messaggi: 858
Iscritto il: 24 mar 2016, 11:27

2
voti

[16] Re: sensore/finecorsa barra a pendolo

Messaggioda Foto UtenteGuidoB » 9 lug 2016, 1:33

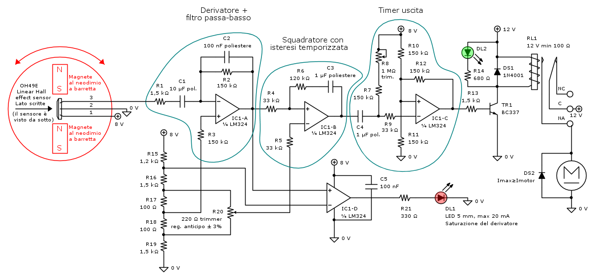
Ecco il circuito con il trimmer di taratura dell'anticipo/ritardo (R20), il trimmer di temporizzazione dell'uscita fino a un secondo (R8), il LED di segnalazione della saturazione del derivatore (se satura, il LED emetterà brevi lampeggi), e un LED che si accende quando il relè è attivato, per rendere l'azione più evidente.

In questo circuito ho inserito un relè a 12 V (tensione che dovresti già avere a disposizione).

Ho visto che il circuito funzionerebbe significativamente meglio a una tensione di 8 V anziché 5 V, quindi l'ho aggiornato.

Per ottenere gli 8 V stabilizzati dai 12 V puoi usare un LM7808 corredato di un paio di condensatori, e magari un diodo di protezione contro collegamenti con polarità invertita a monte del tutto.
Se serve posso disegnare anche questa parte.

Per evitare scintillamenti sui contatti del relè dovresti inserire un diodo in antiparallelo al motore, che sopporti una corrente almeno pari a quella del motore, come indicato nello schema.
Big fan of ƎlectroYou!       Ausili per disabili e anziani su ƎlectroYou
Caratteri utili: À È É Ì Ò Ó Ù α β γ δ ε η θ λ μ π ρ σ τ φ ω Ω º ª ² ³ √ ∛ ∜ ₀ ₁ ₂ ₃ ₄ ₅ ₆ ∃ ∄ ∆ ∈ ∉ ± ∓ ∾ ≃ ≈ ≠ ≤ ≥
Avatar utente
Foto UtenteGuidoB
17,8k 7 12 13
G.Master EY
G.Master EY
 
Messaggi: 2809
Iscritto il: 3 mar 2011, 16:48
Località: Madrid

0
voti

[17] Re: sensore/finecorsa barra a pendolo

Messaggioda Foto Utentevents » 9 lug 2016, 15:53

ottimo! con il trimmer di taratura mi sembra un lusso. Anche il led mi sembra molto utile visto che non ho un oscilloscopio. Con LM7808 penso di riuscire a cavarmela ho già utilizzato questo componente.
Mille grazie ma la domanda è: ma come fai e come fate? siete alieni venuti dallo spazio potete ammetterlo. :ok:
a proposito grazie anche ad Brianz...
Avatar utente
Foto Utentevents
10 3
 
Messaggi: 5
Iscritto il: 5 lug 2016, 0:06

0
voti

[18] Re: sensore/finecorsa barra a pendolo

Messaggioda Foto UtenteGuidoB » 10 lug 2016, 2:13

Ho aggiornato lo schema, aggiungendo un trimmer per regolare la temporizzazione d'uscita.
Così dovrebbero esserci tutti i componenti (non dimenticare l'LM7808 e contorno).

vents ha scritto:Mille grazie ma la domanda è: ma come fai e come fate? siete alieni venuti dallo spazio potete ammetterlo. :ok:

:lol: No, è questione di passione e tanti anni di studio ed esperimenti ;-)
Big fan of ƎlectroYou!       Ausili per disabili e anziani su ƎlectroYou
Caratteri utili: À È É Ì Ò Ó Ù α β γ δ ε η θ λ μ π ρ σ τ φ ω Ω º ª ² ³ √ ∛ ∜ ₀ ₁ ₂ ₃ ₄ ₅ ₆ ∃ ∄ ∆ ∈ ∉ ± ∓ ∾ ≃ ≈ ≠ ≤ ≥
Avatar utente
Foto UtenteGuidoB
17,8k 7 12 13
G.Master EY
G.Master EY
 
Messaggi: 2809
Iscritto il: 3 mar 2011, 16:48
Località: Madrid

0
voti

[19] Re: sensore/finecorsa barra a pendolo

Messaggioda Foto UtenteGuidoB » 10 lug 2016, 2:29

Candy ha scritto:Il piccolo ritardo non fa nulla, perché per dare la spinta, basta essere in fase con la direzione del movimento, senza frenarlo. Per dare spinta basta applicare forza anche quando passa per lo zero, senza cercare i due punti morti.

E adesso che ci penso sarebbe meglio regolare la spinta non al punto morto ma un po' dopo, mentre il pendolo è già in movimento, per sforzare meno il motore.
Dalle prove sul campo si vedranno eventuali modifiche da apportare.
Big fan of ƎlectroYou!       Ausili per disabili e anziani su ƎlectroYou
Caratteri utili: À È É Ì Ò Ó Ù α β γ δ ε η θ λ μ π ρ σ τ φ ω Ω º ª ² ³ √ ∛ ∜ ₀ ₁ ₂ ₃ ₄ ₅ ₆ ∃ ∄ ∆ ∈ ∉ ± ∓ ∾ ≃ ≈ ≠ ≤ ≥
Avatar utente
Foto UtenteGuidoB
17,8k 7 12 13
G.Master EY
G.Master EY
 
Messaggi: 2809
Iscritto il: 3 mar 2011, 16:48
Località: Madrid

Precedente

Torna a Sensoristica

Chi c’è in linea

Visitano il forum: Nessuno e 7 ospiti