Cos'è ElectroYou | Login Iscriviti

ElectroYou - la comunità dei professionisti del mondo elettrico

Burst generator: chissà se funzionerà?

Elettronica lineare e digitale: didattica ed applicazioni

Moderatori: Foto Utentecarloc, Foto Utenteg.schgor, Foto UtenteBrunoValente, Foto UtenteIsidoroKZ

2
voti

[1] Burst generator: chissà se funzionerà?

Messaggioda Foto UtentenikiT » 24 lug 2016, 1:41

Salve,
ho la necessità di ottenere dei burst di un segnale sinusoidale. In linea di massima, vorrei ottenere un certo numero di cicli ad intervalli regolari.



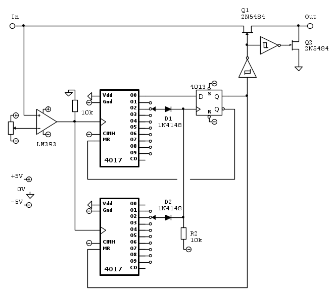
Per ottenere questo risultato, ho provato a realizzare "al volo" un interruttore a jfet di questo tipo, che accetta all'ingresso un segnale sinusoidale e lo trasferisce all'uscita solo quando il segnale di controllo è a livello basso.


(le porte sono alimentate a -5 V rispetto a massa dal momento che avevo a disposizione solo dei jfet a canale N)

Questo interruttore a jfet sembra funzionare abbastanza bene in tutto il range di frequenze di mio interesse (inferiore al centinaio di chilohertz), e fornisce una commutazione abbastanza pulita e veloce. La distorsione del segnale è trascurabile fintanto che questo è di qualche frazione di volt.

Ora resta solo da disegnare il circuito che mi permetta di generare il burst ad intervalli predefiniti. Qui arriva il problema: non conosco l'elettronica digitale. :cry:

Sfortunatamente sul web non ho trovato nulla di vagamente simile a quello di cui ho bisogno, per cui mi sono arrangiato con datasheet, carta e penna finché non ho messo insieme questa bozza.



(tutto il circuito è alimentato dal ramo d'alimentazione negativo per ottenere la Vgs(off) negativa dei due jfet a canale N)

L'idea era questa: il comparatore LM393 (che ha un uscita a collettore aperto) squadra il segnale sinusoidale applicato all'ingresso; i due contatori 4017 (datasheet) servono a scegliere il numero di cicli che comporranno il burst e il numero di cicli di intervallo tra un burst e l'altro; il flip-flop 4013 attiva alternativamente i due contatori, in modo da ottenere burst e intervalli della durata compresa tra 1 e 9 cicli ciascuno.

(chiedo scusa per il tentativo impacciato di spiegarmi, ma davvero l'elettronica digitale è una cosa completamente nuova per me)

Pensate possa funzionare? Si può fare di meglio?

Grazie! :-)
Avatar utente
Foto UtentenikiT
963 1 4 8
Expert EY
Expert EY
 
Messaggi: 720
Iscritto il: 4 mag 2009, 9:18

3
voti

[2] Re: Burst generator: chissà se funzionerà?

Messaggioda Foto UtenteIsidoroKZ » 24 lug 2016, 7:31

Non ho verificato in dettaglio la logica, ma sembra che potrebbe funzionare.

Visto che hai degli inverter liberi, ne metterei uno o due dietro al comparatore in modo da mandare un impulso pulito ai 4017, cosi` eviti che differenze di soglia degli ingressi del clock dei 4017 possano produrre dei malfunzionamenti.

Si potrebbe fare la stessa cosa al segnale di clock del flip flop, anche se qui forse e` meno necessario, visto che c'e` un solo elemento che commuta e il fronte attivo e` generato da una logica, mentre il tempo di discesa del clock del 4013 e` comunque garantito anche con un pull down di 10kohm.
Per usare proficuamente un simulatore, bisogna sapere molta più elettronica di lui
Plug it in - it works better!
Il 555 sta all'elettronica come Arduino all'informatica! (entrambi loro malgrado)
Se volete risposte rispondete a tutte le mie domande
Avatar utente
Foto UtenteIsidoroKZ
121,2k 1 3 8
G.Master EY
G.Master EY
 
Messaggi: 21059
Iscritto il: 17 ott 2009, 0:00

3
voti

[3] Re: Burst generator: chissà se funzionerà?

Messaggioda Foto Utenteboiler » 24 lug 2016, 10:31

A me è il 4013 che fa venire un po' di mal di pancia: gli fornisci un clock che è in realta l'uscita di un counter (e quindi appartiene alla categoria "data"). La grossa differenza tra clock e data è che il primo deve essere privo di glitches, mentre i dati possono contenere tutti gli hazard e metastabilità che vuoi. Il possibile risultato sono commutazioni indesiderate del FF.

La soluzione sarebbe di derivare il clock per il FF dal comparatore (magari dandogli un filino di isteresi) e usare l'ingresso enable del FF. Purtroppo ho appena constatato con sgomento che questo tipo di FF nella serie 4000 non c'è :(

L'ideale sarebbe una piccola CPLD, ma questa è elettronica digitale semi-profonda.

Direi che puoi provare a montare il tuo circuito, se poi non funziona ci inventiamo qualcosa (ce l'avresti un oscilloscopio per il debugging?)

Saluti Boiler
Avatar utente
Foto Utenteboiler
26,4k 5 9 13
G.Master EY
G.Master EY
 
Messaggi: 5601
Iscritto il: 9 nov 2011, 12:27

3
voti

[4] Re: Burst generator: chissà se funzionerà?

Messaggioda Foto UtenteIsidoroKZ » 24 lug 2016, 10:51

Il 4017 dentro e` un Johnson, non dovrebbe fare glitch sull'uscita (forse :-) ).

Cio` non toglie il fatto che mandare un dato su un clock e` sempre una brutta idea!
Per usare proficuamente un simulatore, bisogna sapere molta più elettronica di lui
Plug it in - it works better!
Il 555 sta all'elettronica come Arduino all'informatica! (entrambi loro malgrado)
Se volete risposte rispondete a tutte le mie domande
Avatar utente
Foto UtenteIsidoroKZ
121,2k 1 3 8
G.Master EY
G.Master EY
 
Messaggi: 21059
Iscritto il: 17 ott 2009, 0:00

1
voti

[5] Re: Burst generator: chissà se funzionerà?

Messaggioda Foto Utenteboiler » 24 lug 2016, 11:00

IsidoroKZ ha scritto:Il 4017 dentro e` un Johnson, non dovrebbe fare glitch sull'uscita (forse :-) ).


Non hanno hazards perché non c'è logica combinatoria tra i FF, ma il FF stesso all'uscita può generare glitches.

Boiler
Avatar utente
Foto Utenteboiler
26,4k 5 9 13
G.Master EY
G.Master EY
 
Messaggi: 5601
Iscritto il: 9 nov 2011, 12:27

0
voti

[6] Re: Burst generator: chissà se funzionerà?

Messaggioda Foto Utenteibra » 24 lug 2016, 11:27

Foto UtentenikiT dove deve andare a finire quel segnale? E' un'applicazione audio?
Avatar utente
Foto Utenteibra
1.282 3 4 6
CRU - Account cancellato su Richiesta utente
 
Messaggi: 2100
Iscritto il: 15 lug 2015, 0:45

0
voti

[7] Re: Burst generator: chissà se funzionerà?

Messaggioda Foto Utenteedgar » 24 lug 2016, 11:33

I due Jfet si potrebbero sostituire con degli analog switch CD4066 o similari, che accettano direttamente un segnale logico
Avatar utente
Foto Utenteedgar
10,0k 4 5 8
Master
Master
 
Messaggi: 5229
Iscritto il: 15 set 2012, 22:59

2
voti

[8] Re: Burst generator: chissà se funzionerà?

Messaggioda Foto UtentenikiT » 24 lug 2016, 11:41

Grazie per le risposte!

In effetti, Foto UtenteIsidoroKZ e Foto Utenteboiler, mi rendo conto che applicare un dato su un clock non è una buona idea, ma non ne ho avute di migliori per mantenere il circuito semplice. :( Si può migliorare senza complicarlo eccessivamente?

boiler ha scritto:Purtroppo ho appena constatato con sgomento che questo tipo di FF nella serie 4000 non c'è :(


Non sono obbligato ad impiegare la serie 4000. Ancora devo acquistare tutti i componenti (eccetto forse la porta inverter, dato che dovrei avere qualche 74AC14N a casa), per cui siamo ancora in tempo per cambiare le carte in tavola.

A questo proposito, la mia ignoranza della materia mi lascia un po' disorientato circa la scelta della famiglia più adatta per realizzare questo circuito.

Per esempio, ho visto che posso trovare facilmente integrati della serie 74AC e 74HC. Quale serie ritenete sia più adatta? Uscendo dalla famiglia della serie 4000, è possibile risolvere i problemi di eventuali commutazioni indesiderate?

Grazie! :-)
Avatar utente
Foto UtentenikiT
963 1 4 8
Expert EY
Expert EY
 
Messaggi: 720
Iscritto il: 4 mag 2009, 9:18

0
voti

[9] Re: Burst generator: chissà se funzionerà?

Messaggioda Foto Utenteibra » 24 lug 2016, 11:48

Hai letto la mia ultima?
Avatar utente
Foto Utenteibra
1.282 3 4 6
CRU - Account cancellato su Richiesta utente
 
Messaggi: 2100
Iscritto il: 15 lug 2015, 0:45

0
voti

[10] Re: Burst generator: chissà se funzionerà?

Messaggioda Foto UtentenikiT » 24 lug 2016, 12:04

ibra ha scritto:Hai letto la mia ultima?


Ora sì. Il circuito serve a verificare la risposta al transitorio di alcuni circuiti amplificatori.

edgar ha scritto:I due Jfet si potrebbero sostituire con degli analog switch CD4066 o similari


Grazie per il suggerimento. Ho scelto di impiegare dei jfet (che ho già a disposizione) per evitare di dover acquistare altre parti. Quali vantaggi si otterrebbero sostituendoli con dei CD4066?
Avatar utente
Foto UtentenikiT
963 1 4 8
Expert EY
Expert EY
 
Messaggi: 720
Iscritto il: 4 mag 2009, 9:18

Prossimo

Torna a Elettronica generale

Chi c’è in linea

Visitano il forum: Google Adsense [Bot] e 208 ospiti