Ciao,
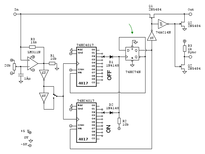
questa mattina ho realizzato il circuito. Funziona!
Ho sistemato alcune cose rispetto alla versione precedente.
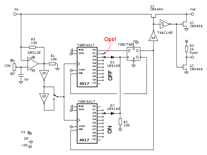
Come suggerito da
IsidoroKZ, ho usato due delle rimanenti porte inverter dopo il comparatore. Questo mi permette di invertire la polarità del burst, perché posso scegliere se iniziare il conteggio sul fronte di salita o di discesa del segnale d'ingresso.
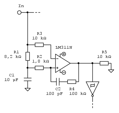
Ho impiegato un LM311, che è più veloce dell'LM393. Comunque, ho dovuto aggiungere un po' di isteresi per evitare commutazioni multiple in prossimità del passaggio per lo zero.
Ho anche aggiunto un (bruttissimo) jfet all'uscita per ottenere il segnale rettangolare da inviare al trigger dell'oscilloscopio.
Questo è il risultato a 10 kHz. Il circuito funziona altrettanto bene anche a frequenze molto basse, e fino ad un centinaio di chilohertz. L'interruttore a jfet fornisce una commutazione veloce e abbastanza pulita.

- Ingresso (1), uscita (2), uscita del comparatore (3) e segnale di sincronizzazione (4).
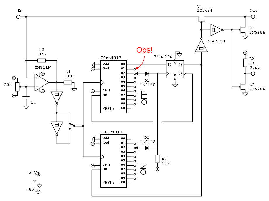
Ma c'è solo un problema. Se si sceglie di far durare la pausa 1 ciclo (uscita O1 del 4017 indicata in rosso) il circuito non funziona. Questo non è un gran problema, ma mi piacerebbe risolverlo. Non ho ancora pensato a come si possa fare (e se si possa fare), ma lo farò presto. Se qualcuno avesse qualche idea, sarei felice di discuterne.
Intanto, grazie per i consigli che mi avete dato finora!
Ora devo mantenere la promessa che ho fatto a
DarwinNE. Apro questa parentesi e per un momento esco dal tema iniziale del topic.
Chi si interessa di hi-fi, quasi sicuramente finirà col leggere qualche buffo articolo a favore degli amplificatori "zero feedback". Una delle ipotesi più comuni sostiene che, attraverso l'anello di retroazione, una frazione della forza controelettromotrice generata dall'altoparlante verrebbe sovrapposta al segnale d'ingresso, distorcendolo a causa del ritardo introdotto dall'inerzia meccanica dell'altoparlante. (A chi volesse fare un corso intensivo sulla
classificazione delle fallacie, suggerisco di cercare "controreazione" su Google.

)
Sappiamo che tutte le prove sperimentali invalidano questa tesi. Comunque, molti "audioti" insistono con l'affermare che le misure dell'impedenza d'uscita (ovvero il cosiddetto "fattore di smorzamento") degli amplificatori retroazionati appaiono tanto belle solo fintanto che sono effettuate usando segnali sinusoidali e carichi resistivi.
Invece, sostengono che applicando un segnale transitorio, dovrebbero essere evidenti gli effetti negativi della controreazione. Ebbene, ecco il segnale transitorio.

- Ingresso (1) e uscita (2) di un amplificatore con retroazione chiusa sullo stadio d'uscita mentre pilota una cassa chiusa.
- TEK00001.PNG (10.28 KiB) Osservato 11639 volte

- Ingresso (1) e uscita (2) di un amplificatore con retroazione chiusa prima dello stadio d'uscita (comunemente definito "senza retroazione" da molti produttori) mentre pilota una cassa chiusa.
- TEK00000.PNG (9.91 KiB) Osservato 11639 volte
Insomma, le solite noiose idiozie da audiofile.
(Perché la prima immagine è stata ridimensionata automaticamente, e le ultime due appaiono dentro un frame?)
Ciao,
Niki