Cos'è ElectroYou | Login Iscriviti

ElectroYou - la comunità dei professionisti del mondo elettrico

Semplice trasmettitore FM

Telefonia, radio, TV, internet, reti locali...comandi a distanza

Moderatore: Foto Utentejordan20

0
voti

[21] Re: Semplice trasmettitore FM

Messaggioda Foto Utentecoppolino » 6 set 2016, 8:45

La modulazione sarà un misto di FM e AM; avvicinando la mano all'oscillatore o alla antenna si altera la capacità del circuito risonante e si provoca lo slittamento della frequenza emessa anche di qualche % ( 1 MHz a 90 MHz)


Proprio come dici te è molto sensibile come circuito ed era anche indicato in uno dei due link che ho condiviso in merito al circuito :)
Avatar utente
Foto Utentecoppolino
50 1 3
New entry
New entry
 
Messaggi: 55
Iscritto il: 31 mar 2016, 14:30

0
voti

[22] Re: Semplice trasmettitore FM

Messaggioda Foto Utentesetteali » 6 set 2016, 10:12

allora lo hai montato , come funziona?
Certo non ha stabilità di frequenza e non è HI-FI, ma dovrebbe funzionare...........

O_/
Alex
https://www.facebook.com/Elettronicaeelettrotecnica

<< vedi di pigliare arditamente in mano, il dizionario che ti suona in bocca,
se non altro è schietto e paesano.
(Giuseppe Giusti) <<
Avatar utente
Foto Utentesetteali
11,9k 5 5 9
Master
Master
 
Messaggi: 5921
Iscritto il: 15 dic 2013, 21:09

0
voti

[23] Re: Semplice trasmettitore FM

Messaggioda Foto Utentecoppolino » 8 set 2016, 20:39

Per la costruzione del circuito elettronico sto solamente aspettando l'arrivo del condensatore variabile da 50pF poiché acquistato online.
Del condensatore variabile devo collegare solo 2 dei 3 pin?
Avatar utente
Foto Utentecoppolino
50 1 3
New entry
New entry
 
Messaggi: 55
Iscritto il: 31 mar 2016, 14:30

2
voti

[24] Re: Semplice trasmettitore FM

Messaggioda Foto Utentesetteali » 8 set 2016, 21:37

Se è un condensatore variabile ha 2 pin.
Se è un compensatore variabile può avere 3 pin, di cui due sono assieme.

E comunque tutti e due svolgerebbero la stessa funzione.
Puoi usare anche solo 2 pin.


Il condensatore variabile, avrebbe la funzione di essere variato più o meno continuamente, per fare la sintonia.
Il compensatore invece viene usato per una taratura , o taratura fine, anche assieme al condensatore variabile.


O_/
Alex
https://www.facebook.com/Elettronicaeelettrotecnica

<< vedi di pigliare arditamente in mano, il dizionario che ti suona in bocca,
se non altro è schietto e paesano.
(Giuseppe Giusti) <<
Avatar utente
Foto Utentesetteali
11,9k 5 5 9
Master
Master
 
Messaggi: 5921
Iscritto il: 15 dic 2013, 21:09

4
voti

[25] Re: Semplice trasmettitore FM

Messaggioda Foto Utentecoppolino » 10 set 2016, 11:21

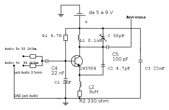
Ho realizzato il circuito finalmente!
Tuttavia ho apportato qualche modifica rispetto a quello originale:
- Il condensatore variabile è di 50pF, anzichè 100pF
-Non ho utilizzato un microfono condensatore ma bensì un miscelatore passivo con due resistori da 1kOhm, così da porter collegare un MP3 oppure il proprio smartphone.

Ecco lo schema del circuito finale (modificato):


Per quanto riguarda l'antenna ho utilizzato un bipolo e la trasmissione è migliorata parecchio e risulta stabile.
L'unico "difetto" che ho notato è che la fonte audio (in questo caso un mio vecchio MP3) non deve avere impostato il volume al massimo altrimento l'audio sulla ricevente si sente disturbato e quindi consiglio di posizionarlo a metà.

La frequenza alla quale trasmetto è la circa 87.5 MHz in quanto mi risulta libera.

Grazie per quanto riguarda questa spiegazione:
Se è un condensatore variabile ha 2 pin.
Se è un compensatore variabile può avere 3 pin, di cui due sono assieme.

E comunque tutti e due svolgerebbero la stessa funzione.
Puoi usare anche solo 2 pin.


Il condensatore variabile, avrebbe la funzione di essere variato più o meno continuamente, per fare la sintonia.
Il compensatore invece viene usato per una taratura , o taratura fine, anche assieme al condensatore variabile.
Avatar utente
Foto Utentecoppolino
50 1 3
New entry
New entry
 
Messaggi: 55
Iscritto il: 31 mar 2016, 14:30

0
voti

[26] Re: Semplice trasmettitore FM

Messaggioda Foto Utentesetteali » 10 set 2016, 12:13

Bene, bravo.......mi sembra che tu abbia un buon risultato, ora non pretendere di farne una stazione radio HI-FI :mrgreen: :mrgreen:

Dimmi come hai realizzato la bobina?

alla prossima realizzazione .

O_/
Alex
https://www.facebook.com/Elettronicaeelettrotecnica

<< vedi di pigliare arditamente in mano, il dizionario che ti suona in bocca,
se non altro è schietto e paesano.
(Giuseppe Giusti) <<
Avatar utente
Foto Utentesetteali
11,9k 5 5 9
Master
Master
 
Messaggi: 5921
Iscritto il: 15 dic 2013, 21:09

1
voti

[27] Re: Semplice trasmettitore FM

Messaggioda Foto UtenteMarcoD » 10 set 2016, 12:44



Complimenti per la realizzazione :ok:

Suggerisco alcune aggiunte:
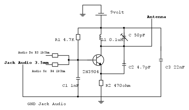
- C4 22 nF protegge il circuito da eventuali cortocircuiti o tensioni del jack
- C5 100 pF protegge la pila da eventuale cortocircuito della antenna con la massa.
- L2 aggiunta in serie a R2 circa 3 uH fa oscillare meglio il circuito, riduce le perdite sulla R2, permette di abbassare R2, così la potenza in uscita aumenta. Verifica toccando il transistor che non scotti.
Puoi realizzare L2 avvolgendo 20 spire affiancate filo rame smaltato anche sottile su resistore da 10 kohm 1/2 W. Opuure compra un una impedenza antidisturbi da 3 uH ( o 10 uH) avvolta attraverso cilindretto di ferrite.


Con la potenza maggiore, maggiore consumo batteria 9V, prova a ridurre la tensione a 5V e(o usare un alimentatore.

Se ti lamenti che il potenziometro del volume MP3 deve essere al minimo, puoi aumentare R3 e R4 da 1kohm a per esempio 4,7 kohm.
Avatar utente
Foto UtenteMarcoD
12,2k 5 9 13
Master EY
Master EY
 
Messaggi: 6696
Iscritto il: 9 lug 2015, 16:58
Località: Torino

1
voti

[28] Re: Semplice trasmettitore FM

Messaggioda Foto Utentecoppolino » 12 set 2016, 22:56

Dimmi come hai realizzato la bobina?

La bobina (induttanza, L1) lo ho realizzata avvolgendo un filo da 0.5mm di diametro su una vite con diametro da 6mm, eseguendo 6-7 giri su di essa.

Complimenti per la realizzazione

Grazie!

Suggerisco alcune aggiunte:
- C4 22 nF ..... 13/9 eliminato il testo ripetuto..MarcoD

Grazie per queste migliorie! Appena riesco provo a migliorare il circuito trasmettitore FM seguendo questi consigli! :-)

Già così sono comunque soddisfatto! :) :-P
Avatar utente
Foto Utentecoppolino
50 1 3
New entry
New entry
 
Messaggi: 55
Iscritto il: 31 mar 2016, 14:30

Precedente

Torna a Telecomunicazioni

Chi c’è in linea

Visitano il forum: Nessuno e 10 ospiti