Cos'è ElectroYou | Login Iscriviti

ElectroYou - la comunità dei professionisti del mondo elettrico

Intermittenza di 2 LED

hi-fi, luci, suoni, effetti speciali, palcoscenici...

Moderatore: Foto UtenteIsidoroKZ

0
voti

[21] Re: Intermittenza di 2 LED

Messaggioda Foto UtenteGagge89 » 7 ott 2016, 9:14

GuidoB ha scritto:Purtroppo non risolvi neanche così. Devi avere un po' di margine di tensione perché la resistenza faccia il suo lavoro di regolazione della corrente. Altrimenti alla minima variazione di tensione di alimentazione (per scarica batteria, collegamento carichi ecc.) avrai grandi variazioni della luminosità dei LED, e in qualche caso potrebbero bruciarsi. Un ohm in serie non serve a niente.

A seconda del sistema che scegliamo dovrò optare per delle resistenze più copiose (a seconda che io abbia i 4.5 V o i 9V, non avendo ancora sottomano la macchinina non posso controllare, ma magari potrebbe essere anche che ci sta un pila da 4,5 V unica, vediamo un attimo che lunedì mi dovrebbe arrivare)

GuidoB ha scritto:In realtà ti va un po' meglio, perché se colleghi i LED in serie a 2 a 2, in ogni coppia la stessa corrente (che ipotizziamo di 20 mA) attraversa entrambi i LED e li fa accendere.
Quindi con 28 LED a 20 mA ciascuno, collegati in serie a 2 a 2, il consumo è di 280 mA. Comunque ancora eccessivo secondo me per una pila alcalina tipo transistor da 9 V.
Eventualmente fai una prova. Se lasci acceso tutto credo che in mezz'ora la pila sarà scarica.

In effetti è vero, ma potrebbe anche and bene, cioè più durano e meglio è però nel caso cambierei le pile dato che è prettamente per modellismo statico da collezione e quindi da accendere ogni tanto.

GuidoB ha scritto:Sei sicuro che sia alcalina e non sia composta da 3 celle al litio in serie?
Se fosse così andrebbe bene. Riesci a ritrovare il link?

Guarda da questo pdf sembra dai grafici che come corrente potrebbe supportare anche 500 mA ma in tal caso durerebbe praticamente niente, circa 15 min
http://data.energizer.com/PDFs/522.pdf

GuidoB ha scritto: Si può fare un altro circuito un pochino più complesso che non mette il LED lampeggiante in serie, per cui con 4,5 V di alimentazione te la caveresti (anche con qualcosa in meno).
Se riesci a inserire 3 pile AA da 1,5 V accendi tutto, compresi i LED bianchi e quelli blu, con maggiore autonomia rispetto a una pila da 9 V (2500 mAh contro 200 mAh, cioè 12,5 volte tanto; però considerando che dovrai mettere tutti i LED in parallelo e non in serie a 2 a 2, il vantaggio è dimezzato. Comunque hai sempre 6 volte tanto di autonomia).

Si non sarebbe un problema a meno del fatto che mi brucerei la possibilità di mettere le freccie tipo in serie, e quindi il loro utilizzo combinato deriverebbe solamente dalla presenza dei 2 interruttori (rendendo impossibile il loro lampeggio combinato (perché nel sistema da te ideato un volta chiusi i 2 interruttori la corrente che andava e veniva nel led faceva sì ke tutto a valle si accendesse e si spegnesse a tempo del led, invece con l'altro sistema più complesso di cui hai parlato sopra non so se potremmo ancora avere 4 luci di lampeggiano ad intermittenza uguale in 4 oppure a 2 a 2)


GuidoB ha scritto:Considera anche che esistono pile da 9 V ricaricabili, per cui con più pile puoi avere autonomia infinita se le puoi sostituire (mentre una si scarica le altre si stanno caricando).

Ma ho visto che quelle ricaricabili da 9V hanno una capacità molto bassa, si parla di 200-300 mAh

GuidoB ha scritto:Ridurrei anche un po' la corrente che circola nei LED, a 15 mA anziché 20 mA, tanto fanno ancora una bella luce e non li stressi al limite. Hai le caratteristiche dei LED che userai?

Quello si potrebbe anche fare, anche se a conti fatti con pochi mA risparmiati magari porterei i led a tensioni che male sopportano e magari non funzionano nemmeno..
I LED li devo scegliere a seconda poi di quando ho il veicolo sottomano, comunque direi che farei un misto di LED a seconda delle zone in cui li metterò. Comunque saranno un po' di SMD 3528 quali questi quà sotto nei link
http://www.ebay.it/itm/231750924354
http://www.ebay.it/itm/390479782076
http://www.ebay.it/itm/321179490783
http://www.ebay.it/itm/320816214964
e un po' invece LED 3 o 5 mm tipo questi sotto (usati al 99% per i fari di posizione e anabbaglianti davanti)
http://www.ebay.it/itm/262096664519?var=560869699847

GuidoB ha scritto:Io non ho chiaro come farai a comandare le varie luci.
Inseriresti degli interruttori sotto la macchinina, oppure useresti un connettore da cui parte un cavetto (scollegabile) che va a una scatoletta esterna dove hai tutti i comandi?
Nel secondo caso potresti inserire le pile nella scatoletta esterna e non avresti più problemi di ingombri. Addirittura potresti prevedere un alimentatore a muro da 5 V da collegare alla scatoletta quando non vuoi scaricare le pile.
È solo un'idea...


L'idea è quella di rendere la macchina alimentabile in automatico senza doverci collegare fili, quindi cercando di nascondere tutto all'interno; le luci sì le controllerei con dei deviatori/interruttori che posizionerei sotto di essa ( per esempio questi https://www.amazon.it/gp/product/B00975 ... UTF8&psc=1
o questi http://www.ebay.it/itm/302057851033)

Ora domani se riesco (la vedo difficile perché tra lavoro e un impegno la sera non so se riesco) provo a buttare giù uno schemino abbastanza semplificato di come vorrei che uscisse il lavoro


EDIT :
Ho pensato ad un'altra cosa...se il led lampeggiante funzionasse a 2-2.2 V come quelli da te suggeriti o questi trovati su Amazon (https://www.amazon.it/10%C2%A0x-Rosso-l ... mpeggiante), questo led + i 2 led per parte gialli (2.2 x 2) mi richiederebbero 6.6V , se io alimentassi con una batteria da 7.4V tipo da macchina fotografica compatta? Tipo questa (https://www.amazon.it/ANSMANN-1400-0045 ... teria+7.4v) ma da cercarsi con capacità maggiore? Reggerebbe la richiesta dei 280 mA? Ci potrei direttamente saldare sui contatti 2 fili e poi questi sdoppiarli e fare una presa di alimentazione per ricaricarli e 2 fili per alimentare tutto? che dici?
Avatar utente
Foto UtenteGagge89
8 1 4
New entry
New entry
 
Messaggi: 77
Iscritto il: 18 mar 2016, 17:21

0
voti

[22] Re: Intermittenza di 2 LED

Messaggioda Foto Utenteclaudiocedrone » 7 ott 2016, 18:07

:-) La batteria che hai linkato è "composta" da due batterie tipo quella del mio cell (anche se questa è Li-ion e quella Li-Po) che ho nominato prima messe in serie, dubito che se ne trovino con capacità maggiore (magari la dichiarano ma non mantengono la promessa... :mrgreen: ), inoltre costa quasi 20 euro e ti serve anche un caricatore adatto per ricaricarla... (nel link dice che è protetta quindi dovrebbe includere il circuito di monitoraggio quindi poter essere ricaricata semplicemente con un alimentatore adatto ma sarebbe meglio verificare sul datasheet) inoltre non puoi saldargli un bel niente (come del resto a qualsiasi batteria che non abbia i terminali a saldare di suo) devi ingegnare anche un connettore a mollette (potresti provare a cannibalìzzarlo da qualche cell in disuso) insomma non so se il gioco vale la candela :roll: O_/
"Non farei mai parte di un club che accettasse la mia iscrizione" (G. Marx)
Avatar utente
Foto Utenteclaudiocedrone
21,3k 4 7 9
Master EY
Master EY
 
Messaggi: 15302
Iscritto il: 18 gen 2012, 13:36

0
voti

[23] Re: Intermittenza di 2 LED

Messaggioda Foto UtenteGagge89 » 7 ott 2016, 21:39

Uhm... allora non so proprio che pesci pigliare..dovrei vedere una volta ke avrò il modellino lo spazio che ho a disposizione e vedere su cosa buttarmi perché ora potrei buttarmi solo su roba di dimensione ridotta, anche perché guardando in giro diversi video per macchine radiocomandate 1:10 vanno le batterie prefatte da 7.4 V (stile quelle dei droni ma più capienti e grandi)
Avatar utente
Foto UtenteGagge89
8 1 4
New entry
New entry
 
Messaggi: 77
Iscritto il: 18 mar 2016, 17:21

1
voti

[24] Re: Intermittenza di 2 LED

Messaggioda Foto UtenteGuidoB » 7 ott 2016, 23:19

Gagge89 ha scritto:
GuidoB ha scritto:Sei sicuro che sia alcalina e non sia composta da 3 celle al litio in serie?
Se fosse così andrebbe bene. Riesci a ritrovare il link?

Guarda da questo pdf sembra dai grafici che come corrente potrebbe supportare anche 500 mA ma in tal caso durerebbe praticamente niente, circa 15 min
http://data.energizer.com/PDFs/522.pdf

È una pila alcalina. Nei grafici non dice la tensione sotto carico. Magari la tecnologia è migliorata e io sono rimasto indietro. L'unica è provare.

Gagge89 ha scritto:
GuidoB ha scritto:Si può fare un altro circuito un pochino più complesso che non mette il LED lampeggiante in serie...

...con l'altro sistema più complesso di cui hai parlato sopra non so se potremmo ancora avere 4 luci di lampeggiano ad intermittenza uguale in 4 oppure a 2 a 2

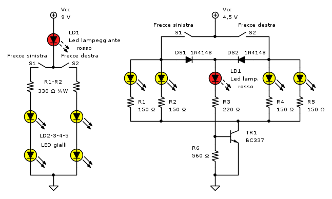
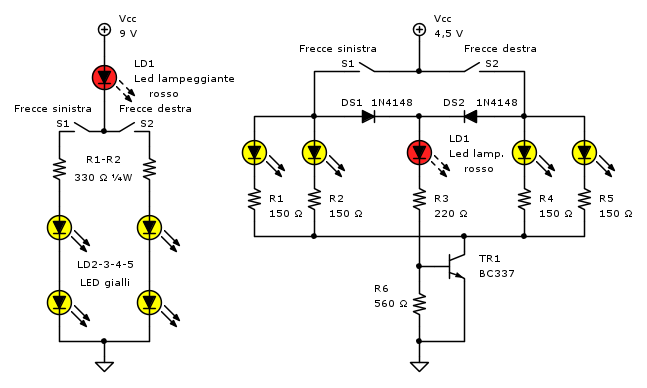
Certo che possono lampeggiare ancora tutte e quattro insieme. Il nuovo circuito è quello a destra:

Come puoi vedere c'è una resistenza per ogni LED (dato che con 4,5 V non si riesce a metterli in serie). Poi c'è un transistor che riceve sulla base la corrente variabile dal LED lampeggiante e fa lampeggiare gli altri, collegati al collettore. In questo modo la corrente non è più limitata dal massimo sopportabile dal LED lampeggiante (circa 20 mA, da ripartire tra i due rami destro-sinistro) ma dal massimo sopportabile dal transistor, che è molto superiore. Quindi puoi alimentare i LED delle frecce anche con 15-18 mA ciascuno.

Gagge89 ha scritto:
GuidoB ha scritto:Ridurrei anche un po' la corrente che circola nei LED, a 15 mA anziché 20 mA, tanto fanno ancora una bella luce e non li stressi al limite. Hai le caratteristiche dei LED che userai?

Quello si potrebbe anche fare, anche se a conti fatti con pochi mA risparmiati magari porterei i led a tensioni che male sopportano e magari non funzionano nemmeno.

I LED che hai indicato hanno una corrente massima di 20 o 25 mA.
Se riduci la corrente si abbassa un po' anche la tensione ai capi del LED, e lo stressi meno.
Non ha problemi a sopportare una corrente minore del massimo.
Con 15 mA anziché 20 mA la differenza di luminosità è impercettibile, e in più risparmi corrente.
Con 8-10 mA il LED si accende ancora, anche se la riduzione di luminosità è visibile.

Gagge89 ha scritto:se io alimentassi con una batteria da 7.4V tipo da macchina fotografica compatta? Tipo questa (https://www.amazon.it/ANSMANN-1400-0045 ... teria+7.4v) ma da cercarsi con capacità maggiore? Reggerebbe la richiesta dei 280 mA? Ci potrei direttamente saldare sui contatti 2 fili e poi questi sdoppiarli e fare una presa di alimentazione per ricaricarli e 2 fili per alimentare tutto? che dici?

Si può fare anche così. Secondo me una pila ricaricabile Li-ion ce la fa. Devi però fare attenzione alla ricarica, se non è ben fatta rischi che la pila scoppi e/o si incendi.
Io eviterei di saldare sui contatti, il calore potrebbe danneggiare la pila (come già detto da Foto Utenteclaudiocedrone).
Comunque esistono pile con linguette (tabs) già fissate ai poli, fatte apposta per essere saldate (anche questo già detto), oppure con due fili, anche quelli saldabili o collegabili a un connettore.
Big fan of ƎlectroYou!       Ausili per disabili e anziani su ƎlectroYou
Caratteri utili: À È É Ì Ò Ó Ù α β γ δ ε η θ λ μ π ρ σ τ φ ω Ω º ª ² ³ √ ∛ ∜ ₀ ₁ ₂ ₃ ₄ ₅ ₆ ∃ ∄ ∆ ∈ ∉ ± ∓ ∾ ≃ ≈ ≠ ≤ ≥
Avatar utente
Foto UtenteGuidoB
17,8k 7 12 13
G.Master EY
G.Master EY
 
Messaggi: 2809
Iscritto il: 3 mar 2011, 16:48
Località: Madrid

0
voti

[25] Re: Intermittenza di 2 LED

Messaggioda Foto Utenteclaudiocedrone » 8 ott 2016, 0:30

Gagge89 ha scritto: ...batterie prefatte da 7.4 V (stile quelle dei droni ma più capienti e grandi...

:-) Probabilmente... quattro batterie tipo quella del mio cell collegate in parallelo di serie :mrgreen: O_/
"Non farei mai parte di un club che accettasse la mia iscrizione" (G. Marx)
Avatar utente
Foto Utenteclaudiocedrone
21,3k 4 7 9
Master EY
Master EY
 
Messaggi: 15302
Iscritto il: 18 gen 2012, 13:36

1
voti

[26] Re: Intermittenza di 2 LED

Messaggioda Foto UtenteGagge89 » 9 ott 2016, 19:19

Ragazzi.. grazie di tutto..ora nei prox gg mi dovrebbe arrivare il modellino..una volta sottomano potro misurare per bene e vedere quale delle 2 soluzioni trovate sia la migliore e vi terrò aggiornati! :-)
Avatar utente
Foto UtenteGagge89
8 1 4
New entry
New entry
 
Messaggi: 77
Iscritto il: 18 mar 2016, 17:21

0
voti

[27] Re: Intermittenza di 2 LED

Messaggioda Foto UtenteGagge89 » 14 ott 2016, 2:55



Ciao sto ancora aspettando la macchinina e quindi non so ancora che scelta effettuare, solo ho riguardato il circuito.. ma il circuito a destra (per capirci quello alimentato a 4.5V) ho visto che la caduta di tensione sui led gialli con la resistenza di 150 ohm, mi scende a 1.5 V e guardando le caratteristiche dei led che ho preso (a questo link http://www.ebay.it/itm/320816214964?_tr ... EBIDX%3AIT) richiedono di minima 1.8 V e di massima 2.2 V e quindi pensavo di alimentarli a 2 V o comunque a 1.8 V non vorrei che con 1.5 V non si accendessero proprio.. Se ci mettessi una resistenza da 125 ohm invece di quelle da 150 ohm?
comunque oggi in giornata/serata vi posto lo schema di come li collegherei per avere anche da voi un parere se va bene come ho pensato di collegare il tutto :)
Avatar utente
Foto UtenteGagge89
8 1 4
New entry
New entry
 
Messaggi: 77
Iscritto il: 18 mar 2016, 17:21

0
voti

[28] Re: Intermittenza di 2 LED

Messaggioda Foto UtenteGagge89 » 14 ott 2016, 19:52

Eliminato quoting inutile

Ciao sto ancora aspettando la macchinina e quindi non so ancora che scelta effettuare, solo ho riguardato il circuito..
Come ti dissi ieri questa sera ti posto gli schemi che vorrei seguire e come poi sarà il risultato sul modellino.

In primis ti elenco i tipi di led che ho scelto

- LED SMD 3528 (1210) PLCC2 GIALLO
Alimentazione: DC 1,8-2,2V
Consumo: 25mA max

- LED SMD 3528 (1210) PLCC2 PLCC BLU
Alimentazione: DC 3,0-3,4V
Consumo: 25mA max

- LED SMD 3528 (1210) PLCC2 PLCC ROSSO
Alimentazione: DC 1,8-2,2V
Consumo: 25mA max

- Led SMD 3528 PLCC2 Bianco Freddo
DC Tensione: Min: 3.0V Max: 3.3V
DC Corrente: 20mA

- LED 3mm ALTA LUMINOSITA
TENSIONE 3.2 - 3.4V
CORRENTE : 20mA

Guarda un po' se ti piace il modello di sistema che ho buttato giù in questo schizzo.
Inoltre ti ho creato anche un disegno in cui ti mostro come poi vorrei sistemare tutti i led, nominandoli tutti con sigle in modo che ti sia più semplice trovarli.

Ti pongo 2 domande però prima sul tuo circuito:

1) nel circuito da te creato (alimentato a 4.5 V) ho visto che la caduta di tensione sui led gialli con la resistenza di 150 ohm, mi scende a 1.5 V e guardando le caratteristiche dei led che ho preso richiedono di minima 1.8 V e di massima 2.2 V e quindi pensavo di alimentarli a 2 V (così sarebbero ne troppo sopra ne troppo sotto).. Se ci mettessi delle resistenze da 120 ohm invece di quelle da 150 ohm? Cambierebbe qualcosa con la scelta delle altre resistenze del circuito da te creato oppure i valori delle altre possono restare uguali in quanto sul ramo dei LED gialli alla fine arriverebbero comunque 4.5V?

2) la resistenza sulla base del transistor da 560 ohm da quanti W è? perché a spanne mi è uscita che se di lì poi ci passano la somma delle correnti la corrente totale sarebbe circa 100 mA e la Potenza da dissipare mi esce di 5,6W...cioè....una bella stufettina e nemmeno piccolissa di dimensione.... :D sei sicuro?
Grazie
Ti lascio sotto gli schizzi a cui mi sono dedicato con abbastanza cura :) :) P.s. in fondo ti ho messo anche una leggenda con gli acronimi che ho utilizzato per segnalarti i diversi tipi di led e dove li ho posizionati ;)

Li ho caricati sul mio box cloud perché se caricavo la foto il forum me ne tagliava metà in larghezza

Le foto si possono ridimensionare a piacere.
Immagini rimosse. Leggi le regole del forum
Avatar utente
Foto UtenteGagge89
8 1 4
New entry
New entry
 
Messaggi: 77
Iscritto il: 18 mar 2016, 17:21

0
voti

[29] Re: Intermittenza di 2 LED

Messaggioda Foto UtenteGagge89 » 16 ott 2016, 0:34

Non potendo modificare il messaggio precedente aggiungo qui sotto le 3 foto sperando che mi si vedano e non rimangano tagliate come la precedente volta.

SCHEMA ELETTRICO CAVI :

mifccw.jpg


POSIZIONAMENTO NEL MODELLINO :

2h7e35c.jpg


LEGGENDA DEGLI ACRONIMI E SIGLE UTILIZZATE :

3.jpg
Ultima modifica di Foto Utentewall87 il 16 ott 2016, 9:55, modificato 1 volta in totale.
Motivazione: Reinserite immagini come allegato
Avatar utente
Foto UtenteGagge89
8 1 4
New entry
New entry
 
Messaggi: 77
Iscritto il: 18 mar 2016, 17:21

0
voti

[30] Re: Intermittenza di 2 LED

Messaggioda Foto Utenteclaudiocedrone » 16 ott 2016, 18:37

:-) Certo il resistore da 150 ohm, se lo ritieni necessario, puoi sostituirlo con uno da 120 (125 non mi pare un valore "standard") ohm; ad ogni modo se ti fossi messo con un minimo dell'impegno che hai profuso per fare quei disegni e sbagliare ripetutamente ad allegarne le foto, a farli invece con FidoCadJ e postarli secondo le regole del forum risulterebbero molto più leggibili... O_/
"Non farei mai parte di un club che accettasse la mia iscrizione" (G. Marx)
Avatar utente
Foto Utenteclaudiocedrone
21,3k 4 7 9
Master EY
Master EY
 
Messaggi: 15302
Iscritto il: 18 gen 2012, 13:36

PrecedenteProssimo

Torna a Elettronica e spettacolo

Chi c’è in linea

Visitano il forum: Nessuno e 18 ospiti