Cos'è ElectroYou | Login Iscriviti

ElectroYou - la comunità dei professionisti del mondo elettrico

Calcoli dimensionameto dimmer.

Elettronica lineare e digitale: didattica ed applicazioni

Moderatori: Foto Utentecarloc, Foto Utenteg.schgor, Foto UtenteBrunoValente, Foto UtenteIsidoroKZ

1
voti

[1] Calcoli dimensionameto dimmer.

Messaggioda Foto Utentelucaking » 30 dic 2016, 11:07

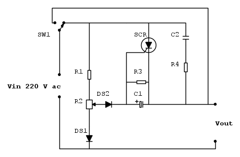
Ciao a tutti, siccome si è bruciato il vecchio dimmer di recupero con il quale rallentavo il mio trapano, ho deciso di realizzare lo schema qui sotto che avevo studiato qualche tempo fa.


Di esso ho trovato anche i valori dei componenti e svariate varianti di tali valori, siccome non amo andare per tentativi e scopiazzamenti vari (anche se a volte mi tocca farlo :( ), avrei bisogno di un aiuto per capire come si procede al dimensionamento di un dispositivo del genere.

Penso che la prima cosa sia scegliere l' SCR, e tutto cio che so è che ci vorrei comandare elettroutensili 220 V che vanno dai 700 ai 1300 W.

Il primo ostacolo è il calcolo della corrente massima che dovra scorrere nell' SCR, la calcolo semplicemete come I=\frac{1300W}{220 V}=5.9A o devo considerare altri fattori come la tensione di picco o il fatto che l' SCR dovra condurre solo per un semiperiodo?
Avatar utente
Foto Utentelucaking
1.651 4 5 8
Expert
Expert
 
Messaggi: 1445
Iscritto il: 29 mag 2015, 14:28

1
voti

[2] Re: Calcoli dimensionameto dimmer.

Messaggioda Foto UtenteBernalma » 30 dic 2016, 12:14

Salve a tutti.

Ma non era meglio usare il classico regolatore di potenza con triac e diac?

Servono molti meno componenti e con il potenziometro a "tutto volume" in pratica si comporta come se avessi la 220 V diretta senza bisogno di commutatori.
Avatar utente
Foto UtenteBernalma
153 1 3
CRU - Account cancellato su Richiesta utente
 
Messaggi: 40
Iscritto il: 24 dic 2016, 0:17

0
voti

[3] Re: Calcoli dimensionameto dimmer.

Messaggioda Foto UtentePietroBaima » 30 dic 2016, 12:19

E' un vecchio schema di NE, se ne era parlato qui su EY.
Generatore codice per articoli:
nomi
Sul forum:
[pigreco]=π
[ohm]=Ω
[quadrato]=²
[cubo]=³
Avatar utente
Foto UtentePietroBaima
90,7k 7 12 13
G.Master EY
G.Master EY
 
Messaggi: 12206
Iscritto il: 12 ago 2012, 1:20
Località: Londra

0
voti

[4] Re: Calcoli dimensionameto dimmer.

Messaggioda Foto Utentelucaking » 30 dic 2016, 13:12

Lo so che è uno schema di NE (e non solo) e che ne abbiamo gia parlato.
Proprio grazie a questa discussione ho piu o meno imparato il suo funzionamento e mi è stato anche spiegato che per i carichi fortemente induttivi (come i motori) è meglio usare gli SCR.

Il discorso è che ora mi piacerebbe capire come si procede per progettarne/dimensionarne uno in maniera sensata.
Avatar utente
Foto Utentelucaking
1.651 4 5 8
Expert
Expert
 
Messaggi: 1445
Iscritto il: 29 mag 2015, 14:28

0
voti

[5] Re: Calcoli dimensionameto dimmer.

Messaggioda Foto UtenteEcoTan » 30 dic 2016, 14:05

lucaking ha scritto:scegliere l' SCR

Questo circuito, se è quello che penso io, richiede un SCR ad alta sensibilità quindi soltanto alcuni tipi vanno bene. Peraltro offre una regolazione dei giri meravigliosa, con trapani "normali".
Avatar utente
Foto UtenteEcoTan
7.720 4 12 13
Expert EY
Expert EY
 
Messaggi: 5422
Iscritto il: 29 gen 2014, 8:54

0
voti

[6] Re: Calcoli dimensionameto dimmer.

Messaggioda Foto Utentestefanob70 » 30 dic 2016, 15:17

PietroBaima ha scritto:E' un vecchio schema di NE, se ne era parlato qui su EY.


Concordo con pietro....ce lo anche io sulle vecchie riviste.. :ok:
ƎlectroYou
Avatar utente
Foto Utentestefanob70
14,1k 5 11 13
Master EY
Master EY
 
Messaggi: 3190
Iscritto il: 14 lug 2012, 13:14
Località: Roma

0
voti

[7] Re: Calcoli dimensionameto dimmer.

Messaggioda Foto UtenteCarloCoriolano » 30 dic 2016, 23:15

Bernalma ha scritto:Salve a tutti.

Ma non era meglio usare il classico regolatore di potenza con triac e diac?

Servono molti meno componenti e con il potenziometro a "tutto volume" in pratica si comporta come se avessi la 220 V diretta senza bisogno di commutatori.



Per i carichi induttivi si preferice questo schema che, con le sue limitazioni, offre migliori certezze. L'uso del TRIAC comporterebbe lo studio e la limitazione del controllo dell'angolo di innesco, tale da richiedere dei sistemi di generazione del trigger piu` precisi.
Avatar utente
Foto UtenteCarloCoriolano
1.446 3 4 7
---
 
Messaggi: 1023
Iscritto il: 24 mag 2016, 13:08

0
voti

[8] Re: Calcoli dimensionameto dimmer.

Messaggioda Foto UtenteCarloCoriolano » 30 dic 2016, 23:17

Non perdere tempo a dimensionarlo, che la rete e` piena zeppa di questo schema, dimensionato. Le differenze che trovi sono aggiustamenti vari nel tentativo di "migliorare" le cose, attorno alla proprie esigenze, ma non alterano gli effetti dell'oggetto.
Il problema semmai sara' reperire R2. Mi sembra serva a filo da 2W.
Avatar utente
Foto UtenteCarloCoriolano
1.446 3 4 7
---
 
Messaggi: 1023
Iscritto il: 24 mag 2016, 13:08

0
voti

[9] Re: Calcoli dimensionameto dimmer.

Messaggioda Foto UtenteBernalma » 31 dic 2016, 1:15

CarloCoriolano ha scritto:Per i carichi induttivi si preferice questo schema che, con le sue limitazioni, offre migliori certezze. L'uso del TRIAC comporterebbe lo studio e la limitazione del controllo dell'angolo di innesco, tale da richiedere dei sistemi di generazione del trigger piu` precisi.


Si, ho letto l'altro post in cui si dice questo. E' solo che ho un regolatore a triac + diac autocostruito da quasi 40 anni che ci piloto il mio trapano a mano e non ho avuto mai problemi di sorta. Effettivamente anche per intuito si può immaginare cosa può succedere se il carico fosse fortemente induttivo e con correnti assorbite superiori a quelle di un trapano.
Avatar utente
Foto UtenteBernalma
153 1 3
CRU - Account cancellato su Richiesta utente
 
Messaggi: 40
Iscritto il: 24 dic 2016, 0:17

0
voti

[10] Re: Calcoli dimensionameto dimmer.

Messaggioda Foto UtenteEcoTan » 31 dic 2016, 12:22

Sono due cose diverse: un classico dimmer per luci potrà anche rallentare un trapano, il circuito di questa discussione presenta invece una vera e propria regolazione di velocità che utilizza come segnale la f.e.m. prodotta dallo stesso motore nella semionda di riposo.
Avatar utente
Foto UtenteEcoTan
7.720 4 12 13
Expert EY
Expert EY
 
Messaggi: 5422
Iscritto il: 29 gen 2014, 8:54

Prossimo

Torna a Elettronica generale

Chi c’è in linea

Visitano il forum: Nessuno e 40 ospiti