Cos'è ElectroYou | Login Iscriviti

ElectroYou - la comunità dei professionisti del mondo elettrico

Generatore corrente costante

Elettronica lineare e digitale: didattica ed applicazioni

Moderatori: Foto Utentecarloc, Foto Utenteg.schgor, Foto UtenteBrunoValente, Foto UtenteIsidoroKZ

0
voti

[11] Re: Generatore corrente costante

Messaggioda Foto Utentedadduni » 22 gen 2017, 20:49

salve,
mi intrometto per un paio di curiosità più teoriche sui circuiti proposti per capirne meglio il funzionamento!
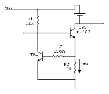
Per il circuito di Foto UtenteIsidoroKZ mi pare di capire che sia fondamentalmente la resistenza R3 a stabilire il valore di corrente sul collettore di TR2, sbaglio? Invece R2 dovrebbe avere un valore non troppo critico perché se scorrono 5mA su R3 c'è una caduta di tensione pari a Vbe del transistore e quindi sulla R2 scorrebbere teoricamene una corrente nulla?

Invece il primo circuito perché presentava quel comportamento così poco costante?

Ovviamente non cerco una analisi conto per conto del circuito ma magari degli spunti da cui partire!
PS Foto UtenteIsidoroKZ, per quello che conta, hai la mia stima =D> =D>
Avatar utente
Foto Utentedadduni
2.073 2 7 12
Expert EY
Expert EY
 
Messaggi: 1370
Iscritto il: 23 mag 2014, 16:26

2
voti

[12] Re: Generatore corrente costante

Messaggioda Foto UtenteIsidoroKZ » 22 gen 2017, 21:22

Si`, e` come dici. La corrente di emettitore di TR2 e` circa data da VBE1/R3, e se la tensione VBE1 e` costante, anche la correTR2 e` costante. In R2 circola una corrente molto piccola, qualche decina di microampere, e quindi e` praticamente ininfluente.

C'era e l'ho lasciata, di solito la si usa per protezione di TR1 oppure per poter fare delle protezioni di tipo foldback, ma non e` questo il caso.

La variazione di corrente con la temperatura di TR1 e` facile da spiegare: la VBE di un transistore varia di circa -2mV/°C, e se la VBE varia di 2mV, la corrente di emettitore varia di 2mV/140ohm=15uA circa. Questo e` il contributo piu` importante. Poi ci sono anche variazioni del beta del transistore con la temperatura, ma qui contano poco perche' il circuito ha una forte retroazione negativa che mette a posto le cose.

Invece le variazioni della corrente con la tensione di alimentazione dipendono dal fatto che quando varia la tensione di alimentazione di \Delta V_{al}, varia la corrente attraverso R1, che poi e` la corrente di collettore di TR1 di un valore pari a \frac{\Delta V_{al}}{R_1}. Questa variazione di corrente di TR1 provoca una variazione di VBE, DVBE data da \Delta V_{BE}=(\Delta V_{al}/R_1)/g_{m1} dove gm1 e` la transconduttanza di TR1, e vale, come per tutti i transistori bipolari IC/VT=6mA/26mV=230mS=1/4.3ohm.

Una variazione di VBE fa variare la corrente di emettitore e di collettore, come se fosse una variazione di temperatura, quindi si ha circa

\Delta I_{C2}\approx \frac{\Delta V_{BE1}}{R_3}=\frac{\Delta I_{C1}/g_{m1}}{R_3}=\frac{\Delta V_{al}/R_1}{g_{m1}R_3}=\frac{\Delta V_{al}}{R_1g_{m1}R_3}=
\frac{\Delta V_{al}}{10\text{k}\Omega\times 233\text{mS}\times 140\Omega}=\frac{\Delta V_{al}}{326\text{k}\Omega} che fanno 3uA/V. In realta` questa e` una approssimazione, per cui probabilmente il risultato sara` un pochino piu` alto, avendo trascurato l'effetto della resistenza di Early di TR2.

Il motivo per il quale il circuito di partenza aveva una grande variazione di corrente era che faceva passare per lo zener non solo la corrente stabile di TR2, ma anche quella di TR1, e questa, per come era fatto il circuito, era variabile con la tensione di zener (e quella di alimentazione)
Per usare proficuamente un simulatore, bisogna sapere molta più elettronica di lui
Plug it in - it works better!
Il 555 sta all'elettronica come Arduino all'informatica! (entrambi loro malgrado)
Se volete risposte rispondete a tutte le mie domande
Avatar utente
Foto UtenteIsidoroKZ
121,2k 1 3 8
G.Master EY
G.Master EY
 
Messaggi: 21059
Iscritto il: 17 ott 2009, 0:00

0
voti

[13] Re: Generatore corrente costante

Messaggioda Foto UtenteGGIANNI » 23 gen 2017, 9:24

Per IsidoroKZ.
Ciao,
ha fatto qualche misura, più per pura discussione teorica in quanto in pratica il circuito va benissimo.
Ho fatto la prova sia con zener da 5,1 che con zener da 51V, ambedue "piccoli" (250mW?).
In ambedue i casi la tensione di alimentazione era di 58V.
Con zener da nominali 5,1V, corrente di zener di 5,02mA e tensione di 5,166 volt stabili.
Con zener da nominali 51V, corrente di zener 5,01mA e tensione iniziale di 54,50V. Nel giro di circa un minuto la tensione di zener sale a 56,02V, poi si stabilizza.
La variazione di tensione per zener da 51V è senz'altro causata dalla variazione della temperatura dello zener, infatti quando è a 56V se prendo lo zener con le dita, abbastanza fredde in quanto in mansarda dove ho il mio banco ci sono 15 gradi , la tensione scende quasi subito a 55V.
Da questo si evince anche che gli zener da 4,7 - 5,1V hanno una deriva termica quasi nulla.
O_/
Avatar utente
Foto UtenteGGIANNI
78 2 5
Frequentatore
Frequentatore
 
Messaggi: 200
Iscritto il: 23 dic 2005, 11:09
Località: San Giuliano Milanese

2
voti

[14] Re: Generatore corrente costante

Messaggioda Foto UtenteIsidoroKZ » 23 gen 2017, 9:31

Puoi evincere un'altra cosa: che uno zener da 5V con 5mA di corrente dissipa 25mW, mentre uno zener da 56V a 5mA dissipa 280mW e quindi scalda di piu`.

E poi hai ragione anche tu, gli zener intorno a 5-6V sono quelli piu` stabili, al di sopra il coefficiente di temperatura e` positivo, al di sotto e` negativo.
Per usare proficuamente un simulatore, bisogna sapere molta più elettronica di lui
Plug it in - it works better!
Il 555 sta all'elettronica come Arduino all'informatica! (entrambi loro malgrado)
Se volete risposte rispondete a tutte le mie domande
Avatar utente
Foto UtenteIsidoroKZ
121,2k 1 3 8
G.Master EY
G.Master EY
 
Messaggi: 21059
Iscritto il: 17 ott 2009, 0:00

0
voti

[15] Re: Generatore corrente costante

Messaggioda Foto Utentedadduni » 23 gen 2017, 10:02

grazie mille per i conticini!
Sto preparando l'esame di Analogica e quindi oltre a conoscere la teoria sto cercando di capire il funzionamento di più circuiti possibile così che se all'esame il prof se ne esce con esempi strani ho più possibilità di sapere di cosa sta parlando e questo forum è una fonte inesauribile di informazioni e spiegazioni da grandi persone!
grazie =D>
Avatar utente
Foto Utentedadduni
2.073 2 7 12
Expert EY
Expert EY
 
Messaggi: 1370
Iscritto il: 23 mag 2014, 16:26

0
voti

[16] Re: Generatore corrente costante

Messaggioda Foto UtenteGGIANNI » 23 gen 2017, 16:40

Effettivamente, non avevo calcolato la dissipazione.
Mi chiedevo se quelli con case simile al 1N4148 sono da 250 mW,oppure da 500mW.
O_/
Avatar utente
Foto UtenteGGIANNI
78 2 5
Frequentatore
Frequentatore
 
Messaggi: 200
Iscritto il: 23 dic 2005, 11:09
Località: San Giuliano Milanese

0
voti

[17] Re: Generatore corrente costante

Messaggioda Foto Utentedadduni » 26 gen 2017, 10:17

salve a tutti di nuovo,
posto qui visto che il circuito è lo stesso!


Ho rifatto due conti e così il circuito dovrebbe generare circa 100mA costanti, si potrebbe usare per ricaricare delle piccole NiCd a corrente costante? La carica durerebbe 12 ore circa, che ne pensate?
Avatar utente
Foto Utentedadduni
2.073 2 7 12
Expert EY
Expert EY
 
Messaggi: 1370
Iscritto il: 23 mag 2014, 16:26

0
voti

[18] Re: Generatore corrente costante

Messaggioda Foto UtenteIsidoroKZ » 26 gen 2017, 10:25

Quel circuito serviva per "alte" tensioni. A meno che non voglia ricaricare 30 o piu` celle in serie, quel circuito sarebbe una stufa, oltre ai soliti caveat sulla precisione, che pero` anche in questo caso non e` importante.

Per basse tensioni usa un LM317, una resistenza, configuralo come generatore di corrente e vivi felice :-)
Per usare proficuamente un simulatore, bisogna sapere molta più elettronica di lui
Plug it in - it works better!
Il 555 sta all'elettronica come Arduino all'informatica! (entrambi loro malgrado)
Se volete risposte rispondete a tutte le mie domande
Avatar utente
Foto UtenteIsidoroKZ
121,2k 1 3 8
G.Master EY
G.Master EY
 
Messaggi: 21059
Iscritto il: 17 ott 2009, 0:00

0
voti

[19] Re: Generatore corrente costante

Messaggioda Foto Utentedadduni » 26 gen 2017, 10:30

sisi, fin ora ho sempre usato il 317! Solo che le soluzioni discrete mi piacciono molto di più :(
nel circuito ho sbagliato a non correggere la tensione che dovrebbe essere molto più bassa: potresti dirmi perché abbassando la tensione di alimentazione diventa una stufa?
sul collettore scorrono circa 0,1A la Vce dovrebbe valere circa 10V alimentandolo a 12V che fanno una dissipazione di 1W. Mi verrebbe da dire che più abbasso l'alimentazione più diminuisce la Vce, non è così? :(
Avatar utente
Foto Utentedadduni
2.073 2 7 12
Expert EY
Expert EY
 
Messaggi: 1370
Iscritto il: 23 mag 2014, 16:26

0
voti

[20] Re: Generatore corrente costante

Messaggioda Foto UtenteIsidoroKZ » 26 gen 2017, 10:33

Si`, se la tensione di alimentazione e` elevata, e` alta anche la VCE e quindi il transistore dissipa di piu`. Se abbassi la tensione di alimentazione riduci la potenza dissipata e non devi usare un transistore ad alta tensione come il BC483.
Per usare proficuamente un simulatore, bisogna sapere molta più elettronica di lui
Plug it in - it works better!
Il 555 sta all'elettronica come Arduino all'informatica! (entrambi loro malgrado)
Se volete risposte rispondete a tutte le mie domande
Avatar utente
Foto UtenteIsidoroKZ
121,2k 1 3 8
G.Master EY
G.Master EY
 
Messaggi: 21059
Iscritto il: 17 ott 2009, 0:00

PrecedenteProssimo

Torna a Elettronica generale

Chi c’è in linea

Visitano il forum: Google [Bot] e 108 ospiti