Cos'è ElectroYou | Login Iscriviti

ElectroYou - la comunità dei professionisti del mondo elettrico

Ridimensionamento resistenza per base transistor

Elettronica lineare e digitale: didattica ed applicazioni

Moderatori: Foto Utentecarloc, Foto Utenteg.schgor, Foto UtenteBrunoValente, Foto UtenteIsidoroKZ

0
voti

[1] Ridimensionamento resistenza per base transistor

Messaggioda Foto UtenteTigre93 » 3 feb 2017, 21:19

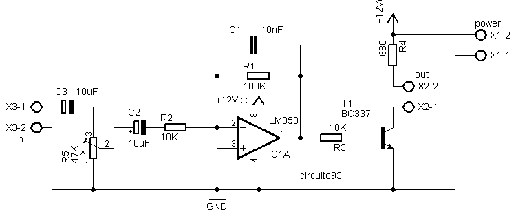
Salve, ho realizzato un circuito con un lm358 per il lampeggio di una striscia di led a ritmo di musica. Il circuito lo alimento a 12v. Lo schema che ho utilizzato è il seguente:
schema.png
schema.png (2.67 KiB) Osservato 6997 volte
Ho utilizzato, invece del bc337, un tip31. Vorrei capire cosa sbaglio nel ridimensionare la resistenza. Per calcolarla uso le seguenti formule:
Ic:hfe
Per la corrente di base, avendo una corrente di collettore di quasi mezzo ampere, faccio:
0,5:50
Ottenendo un risultato di : 0,01.
Fatto ciò passo al calcolo della resistenza:
R=V:I
Adesso per calcolarmi la caduta di tensione sulla resistenza, per far funzionare correttamente il transistor dovrei fare:
12-0,8:0,01
Ottenendo così un risultato di: 1,120k. Dovrei quindi mettere una resistenza da 1k? Poi sono un po confuso perché leggendo in giro ho visto che si usa la Vbe del transistor, che dal datasheet sarebbe di 5v. Sbaglio forse nel sottrarre 0,8 invece di 5? Alimentando il circuito così com'è, i led si illuminano bene a un volume alto, quindi anche per questo vorrei provare a cambiare la resistenza. Ho provato anche ad aumentare il guadagno, sostituendo la r1, con un valore di 150k invece che di 100. Non è cambiato nulla. Ovviamente non avendo bisogno di una caduta di tensione sui led ho eliminato la r4. L'entrata del circuito è inserita in parallelo con un canale Preamplificato, ho provato anche a mettere l'entrata in un canale amplificato, ma porta disturbo alla cassa, preferisco quindi inserire il circuito in un canale non amplificato. Qualcuno potrebbe spiegarmi gentilmente cosa fare, e cosa sbaglio?
Avatar utente
Foto UtenteTigre93
0 2
 
Messaggi: 13
Iscritto il: 3 feb 2017, 18:09

0
voti

[2] Re: Ridimensionamento resistenza per base transistor

Messaggioda Foto UtenteIsidoroKZ » 3 feb 2017, 22:10

Mezzo ampere per un BC337 forse e` un po' tanto. Per saturarlo bene dovresti dargli una cinquantina di milliampere in base, corrente che l'operazionale non riesce ad erogare. Con una resistenza di 1kohm il transistore non e` in saturazione profonda, e rischia di scaldare troppo.

Metti un MOS al posto di un bipolare e non dovresti piu` avere problemi.
Per usare proficuamente un simulatore, bisogna sapere molta più elettronica di lui
Plug it in - it works better!
Il 555 sta all'elettronica come Arduino all'informatica! (entrambi loro malgrado)
Se volete risposte rispondete a tutte le mie domande
Avatar utente
Foto UtenteIsidoroKZ
121,2k 1 3 8
G.Master EY
G.Master EY
 
Messaggi: 21059
Iscritto il: 17 ott 2009, 0:00

0
voti

[3] Re: Ridimensionamento resistenza per base transistor

Messaggioda Foto UtenteUtdis1 » 3 feb 2017, 22:13

Per quale motivo hai sostituito il transistor?
La vbe è la tensione inversa di breakdown non c'entra con la polarizzazione del transistor.
Ti consiglio di mettere il transistor originale o uno equivalente. Il tip è di media potenza e per dei led, se non sono tanti, non è adatto.Probabilmente il valore di hfe in quelle condizioni di lavoro è più basso.
Avatar utente
Foto UtenteUtdis1
466 1 3 6
CRU - Account cancellato su Richiesta utente
 
Messaggi: 587
Iscritto il: 16 mar 2009, 19:04

0
voti

[4] Re: Ridimensionamento resistenza per base transistor

Messaggioda Foto UtenteTigre93 » 3 feb 2017, 23:43

Ho utilizzato il tip perché possedevo quello e mi è stato detto che potevo cambiarlo, l'operazionale riesce a erogare 40ma.. I calcoli che faccio sono esatti? Per far arrivare la corrente massima che eroga l'lm alla base del transistor dovrei rifare i calcoli e invece di usare una corrente di 0,01 uso 40ma?
Avatar utente
Foto UtenteTigre93
0 2
 
Messaggi: 13
Iscritto il: 3 feb 2017, 18:09

0
voti

[5] Re: Ridimensionamento resistenza per base transistor

Messaggioda Foto UtenteTigre93 » 3 feb 2017, 23:44

Comunque il bc337 riesce a erogare 800ma.
Avatar utente
Foto UtenteTigre93
0 2
 
Messaggi: 13
Iscritto il: 3 feb 2017, 18:09

0
voti

[6] Re: Ridimensionamento resistenza per base transistor

Messaggioda Foto UtenteUtdis1 » 3 feb 2017, 23:49

Per fare i calcoli precisi bisognerebbe sapere l'hfe esatto, ma si può ipotizzare sia più basso del valore che hai usato, guardando il datasheet.
Prova semplicemente con una resistenza da 470 ohm sulla base invece di 1k, mantenendo tutti gli altri valori uguali a prima.
Avatar utente
Foto UtenteUtdis1
466 1 3 6
CRU - Account cancellato su Richiesta utente
 
Messaggi: 587
Iscritto il: 16 mar 2009, 19:04

0
voti

[7] Re: Ridimensionamento resistenza per base transistor

Messaggioda Foto UtenteCarloCoriolano » 3 feb 2017, 23:51

Ti hanno detto che per saturare quel transstor alla corrente di 500 mA, occorrono in base almeno 50 mA, che l'operazionale non ha. (Per il vero gia' chiedere 20 mA a quell'affare e` troppo).
Ti hanno detto di rimpiazzare il transistor da BJT a MOSFET.

Vero e` che quel circuito vedra` nel transistor una corrente media piu` bassa, e vero e` che lo hfe esiste in una regione di valori parecchio ampia. Se non vuoi cambiare il transistor, prova ad abbassare la resistenza di base fino a 680 ohm.
Avatar utente
Foto UtenteCarloCoriolano
1.446 3 4 7
---
 
Messaggi: 1023
Iscritto il: 24 mag 2016, 13:08

0
voti

[8] Re: Ridimensionamento resistenza per base transistor

Messaggioda Foto UtenteTigre93 » 4 feb 2017, 0:00

Ok grazie, come prima cosa comprerò il transistor che c'é sullo schema, poi cambierò la resistenza. un'altra domanda se è possibile... Sul datasheet, dove guardate i valori di saturazione del transistor?
Avatar utente
Foto UtenteTigre93
0 2
 
Messaggi: 13
Iscritto il: 3 feb 2017, 18:09

0
voti

[9] Re: Ridimensionamento resistenza per base transistor

Messaggioda Foto UtenteCarloCoriolano » 4 feb 2017, 0:02

Ci sono utenti del forum che vedono cose, nei transistor, che nemmeno i datasheet sanno. ;-)
Avatar utente
Foto UtenteCarloCoriolano
1.446 3 4 7
---
 
Messaggi: 1023
Iscritto il: 24 mag 2016, 13:08

0
voti

[10] Re: Ridimensionamento resistenza per base transistor

Messaggioda Foto UtenteTigre93 » 4 feb 2017, 0:07

Ahahah, no perché vorrei capire e farmi i calcoli da solo... Ad esempio mi avete detto che per portare in saturazione il transistor con una corrente di collettore di 500ma ci vogliono 50ma alla base... Beh la domanda è, dove avete preso questo valore? Di certo non ve lo siete inventati :D
Avatar utente
Foto UtenteTigre93
0 2
 
Messaggi: 13
Iscritto il: 3 feb 2017, 18:09

Prossimo

Torna a Elettronica generale

Chi c’è in linea

Visitano il forum: Nessuno e 38 ospiti