Cos'è ElectroYou | Login Iscriviti

ElectroYou - la comunità dei professionisti del mondo elettrico

Definizione di resistenza di uscita circuito amplificatore

Elettronica lineare e digitale: didattica ed applicazioni

Moderatori: Foto Utentecarloc, Foto Utenteg.schgor, Foto UtenteBrunoValente, Foto UtenteIsidoroKZ

0
voti

[1] Definizione di resistenza di uscita circuito amplificatore

Messaggioda Foto UtenteCarlo1 » 13 feb 2017, 13:54

Buongiorno ragazzi, avrei un dubbio sulla definizione di resistenza di uscita.
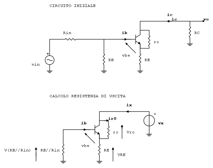
Immaginiamo di avere un circuito iniziale , ovvero, uno stadio amplificatore ad emettitore comune come quello in figura.
Applico definizione di resistenza di uscita:
1)"Zittisco" generatore di tensione vin--> cortocircuito ;
2)Inserisco un generatore di test vx alla sezione interessata d'uscita ;
3)Ottengo il circuito per il calcolo della R di uscita


Effettuo queste considerazioni:
1)Bilancio delle tensioni alla maglia d'uscita: (Prima equazione)
vx-vro-vre=0
vx-roiro-REie=0--> vx=roiro+REie=ro(ix-gmvbe)+RE(ix+ib)

2)Bilancio delle tensioni alla maglia d'ingresso:
RE(ix+ib)+vbe+(RB//Rin)ib=0
Da qui ricavo ib e successivamente vbe per sostituirle nella prima equazione
3)Ottengo cosi la resistenza di uscita:
R0=\frac{vx}{ix}=ro(1+\frac{gmRE*rpigreca}{(RB//Rin)+RE+rpigreca}+RE///(RB//Rin+rpigreca))

Fin qui ci siamo e mi trovo.

DOMANDA DUBBIO:
1)Ma quando io vado a "Zittire" il generatore di segnale, ho che vin=0 e che vbe=0 allora gmvbe=0 perché nessuno e niente me la genera, questo tipo di considerazione non influenzerebbe i calcoli per la resistenza di uscita stessa? Oppure il generatore gmvbe e la tensione vbe li devo considerare a propri diversi da zero in maniera tale da determinare la corrente ix in funzione di queste ultime?

Perché pongo questa domanda?
Perché nel caso dell'esercizio che vi presento adesso(in questo caso ro è infinita però) , la RO l'ha calcolata direttamente come resistenza RC ovvero:


Perché pone R0 direttamente a RC?
Perché fa questo tipo di considerazioni:
1)vin=0--> vbe=0-->gmvbe=0---> vRE=0 quindi l'unica cosa che vedo è RC

Non capisco il perché nel primo esempio abbia considerato a priori vbe diverso da zero (nonostante zittissi il generatore) e invece nel secondo esempio zittendo il generatore pone uguale a zero vbe etc..

Qualcuno potrebbe illuminarmi?
Avatar utente
Foto UtenteCarlo1
55 2 6
Frequentatore
Frequentatore
 
Messaggi: 118
Iscritto il: 19 ott 2015, 16:41

0
voti

[2] Re: Definizione di resistenza di uscita circuito amplificato

Messaggioda Foto UtenteMarcoD » 13 feb 2017, 14:53

Mi hanno divertito le tue giuste considerazioni didattico-teoriche.
Non ho letto con cura le tue equazioni, non so risponderti, e forse ti confondo le idee.

Però, sono certo che:
in un modello semplificato del transistor, la corrente di collettore coincide con il generatore di corrente, la cui corrente è uguale alla corrente di base moltiplicata per Hfe ( il beta del transistor. )

Nella tua preoccupazione sulla Vbe, devi distinguere fra variazioni istantanee della Vbe attorno al punto di lavoro (possono essere zero), dalla Vbe del punto di lavoro (circa 0,7 V per un transistor al silic o in conduzione non saturato). Uno schema elettrico vero di solito ha un condensatore in serie all' uscita del generatore.

Se la Rc è la resistenza di " pullup" del collettore, in questo caso la resistenza di uscita dell'amplificatore coincide con la Rc.

Esiste una ambiguità: alle volte per Rc si intende la resistenza di carico dell'amplificatore (per esempio un altoparlante) anche se lo stadio con un solo transistor è usato esclusivamente per considerazioni didattiche.

Rimango in attesa di leggere altri commenti.
O_/
Avatar utente
Foto UtenteMarcoD
12,2k 5 9 13
Master EY
Master EY
 
Messaggi: 6696
Iscritto il: 9 lug 2015, 16:58
Località: Torino

1
voti

[3] Re: Definizione di resistenza di uscita circuito amplificato

Messaggioda Foto UtenteIsidoroKZ » 13 feb 2017, 14:56

Sono di corsa, provo solo ad accendere una candela, non tutta la luce.

Nel secondo caso fa tutto quel discorso per mostrare che l;impedenza vista dal collettore di un transistore senza ro e` infinita. Nel primo caso invece il generatore del transistore e` vivo e vegeto ed acceso.
Questa e` una spiegazione qualitativa. Hai corrente che passa attraverso ro, piu` o meno secondo la curva rossa. Ma allora hai anche tensione su RE (freccia gialla) e quindi hai tensioni lungo la maglia azzurra, tensioni che accendono il transsitore.


Questo e` solo per far vedere che il transistore si attiva e la resistenza che vedi NON e` ro+RE.

Un modo non troppo complicato per fare il conto e` quello di sdoppiare Vx in due generatori uguali e calcolare con la sovrapposizione degli effetti i due contributi ix' e ix" che poi andranno sommati.

Per usare proficuamente un simulatore, bisogna sapere molta più elettronica di lui
Plug it in - it works better!
Il 555 sta all'elettronica come Arduino all'informatica! (entrambi loro malgrado)
Se volete risposte rispondete a tutte le mie domande
Avatar utente
Foto UtenteIsidoroKZ
121,2k 1 3 8
G.Master EY
G.Master EY
 
Messaggi: 21059
Iscritto il: 17 ott 2009, 0:00

0
voti

[4] Re: Definizione di resistenza di uscita circuito amplificato

Messaggioda Foto UtenteCarlo1 » 13 feb 2017, 16:35

Vi ringrazio per le risposte.
Ma nel caso più assoluto generale, quale tipo di metodologia dovrei operare?
Cioè alla fine fa queste due distinzioni, però non mi è chiaro se devo considerare vbe=0 etc.. oppure fare i calcoli con vbe diverso da zero .

Cioè la domanda principale è:
Per poter calcolare la resistenza di uscita (che sia presente ro o meno) di un qualsiasi circuito amplificatore con BJT e/o MOS (ad emettitore comune,collettore comune,base comune , gate comune,drain comune o source comune) con la definizione di resistenza di uscita, devo considerare oppure no la conseguenza dello zittire del generatore di segnale?
Sarei più propenso verso il primo caso che vi ho postato (al di la della presenza di ro o meno), però purtroppo in alcuni esempi segue il primo caso (al di la della presenza di ro o meno) e in altri segue il secondo caso (al di la della presenza di ro o meno),quindi mi porta in confusione.
Avatar utente
Foto UtenteCarlo1
55 2 6
Frequentatore
Frequentatore
 
Messaggi: 118
Iscritto il: 19 ott 2015, 16:41

0
voti

[5] Re: Definizione di resistenza di uscita circuito amplificato

Messaggioda Foto UtenteMarkyMark » 13 feb 2017, 18:00

Carlo1 ha scritto:(...)ho che vin=0 e che vbe=0(...)

Qui sbagli, vin=0 non implica vbe=0, come puoi vedere nel post [3]. Il generatore di prova fa scorrere corrente in RE e si ha quindi una tensione di emettitore diversa da 0.

Carlo1 ha scritto:(...)perché nessuno e niente me la genera(...)

La tensione di prova che applichi può causare una vbe diversa da 0. E' vero che spegni il generatore di segnale in ingresso ma poi ne applichi un altro (quello di prova) che può far variare la grandezza pilota (vbe) accendendo così il transistor.
mark
Avatar utente
Foto UtenteMarkyMark
3.422 2 5 6
Master EY
Master EY
 
Messaggi: 518
Iscritto il: 11 giu 2016, 12:01

0
voti

[6] Re: Definizione di resistenza di uscita circuito amplificato

Messaggioda Foto UtenteCarlo1 » 13 feb 2017, 18:31

Ora la maggior parte delle cose mi è più chiara!
Anzi mi sono fatto "Infinocchiare" dalle nomenclature, nel senso che nel secondo caso, (seguo la tua dritta) , gli viene Rc perché quella non è la resistenza di carico RL ma la resistenza di collettore! (ahime.. il testo è fatto male) quindi, bisognava applicare il generatore di prova a valle di Rc e a monte RL! (nel grafico non c'è RL ma ci doveva essere, errore mio!!)
Ovvero il secondo caso il circuito è questo:

Infatti nel secondo caso la resistenza di uscita che vede è proprio Rc.
A volte il testo scrive resistenza di carico come Rc e a volte come RL (dannato!).

Invece il primo caso, il circuito è giusto ed è giusto che abbia fatto in quel modo però ha chiamato resistenza di carico Rc invece di RL e questo mi ha tratto in inganno.

Grazie mille a tutti! :ok:
Avatar utente
Foto UtenteCarlo1
55 2 6
Frequentatore
Frequentatore
 
Messaggi: 118
Iscritto il: 19 ott 2015, 16:41

1
voti

[7] Re: Definizione di resistenza di uscita circuito amplificato

Messaggioda Foto UtenteIsidoroKZ » 13 feb 2017, 18:50

Mi faccio un po' di pubblicita`, guarda qui!
Per usare proficuamente un simulatore, bisogna sapere molta più elettronica di lui
Plug it in - it works better!
Il 555 sta all'elettronica come Arduino all'informatica! (entrambi loro malgrado)
Se volete risposte rispondete a tutte le mie domande
Avatar utente
Foto UtenteIsidoroKZ
121,2k 1 3 8
G.Master EY
G.Master EY
 
Messaggi: 21059
Iscritto il: 17 ott 2009, 0:00

0
voti

[8] Re: Definizione di resistenza di uscita circuito amplificato

Messaggioda Foto UtenteCarlo1 » 14 feb 2017, 10:05

Buongiorno a tutti.
Volevo porvi delle considerazioni (banali o sbagliate che siano) dovute da mie osservazioni su esercizi o esempi visti e svolti di volta in volta, ammetto che nel calcolo della polarizzazione di un circuito , del guadagno di tensione e/o di corrente ,della resistenza d'ingresso di uno o più stadi di un amplificatore, non ho trovato difficoltà , però questo non posso dirlo nei riguardi della resistenza di uscita (ho trovato qualche incertezza,confusione )ma, bando alle ciance , vediamo se queste mie considerazioni sono giuste:

1)Per poter calcolare la resistenza d'ingresso , bisogna vedere quali elementi (grandezze elettriche e dispositivi) entrino in gioco alla maglia d'ingresso che sia un MOS o un BJT, rispettivamente tra GATE E SOURCE, tra BASE ed EMETTITORE (analogie osservate);

2)Per poter calcolare la resistenza d'uscita, bisogna vedere quali elementi (grandezze elettriche e dispositivi) entrino in gioco alla maglia d'uscita che sia un MOS o un BJT, rispettivamente tra DRAIN E SOURCE , tra COLLETTORE ed EMETTITORE (analogie osservate) ;

3) Per il calcolo del guadagno di tensione totale di un circuito amplificatore costituito da N stadi ,uso come "tecnica" il calcolo dei vari guadagni parziali di ogni stadio che compone l'amplificatore , quindi se l'amplificatore è costituito da N stadi , i guadagni parziali che entrano in gioco sono N+1 , moltiplicati tra di loro per trovare il guadagno totale dell'amplificatore.

Questo ho potuto costatare , possono essere osservazioni errate però a me piace trovare una generalizzazione .

Fatemi sapere cosa pensate , sono tutto orecchie. O_/
Avatar utente
Foto UtenteCarlo1
55 2 6
Frequentatore
Frequentatore
 
Messaggi: 118
Iscritto il: 19 ott 2015, 16:41


Torna a Elettronica generale

Chi c’è in linea

Visitano il forum: Nessuno e 205 ospiti