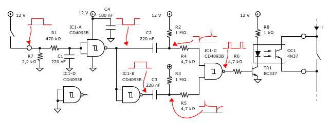
Ecco lo schema col fotoaccoppiatore. Può essere un 4N37 o altro simile.
Il fotoaccoppiatore va collegato in parallelo al (o al posto del) pulsante originale, avendo cura di rispettare la polarità: il collettore deve andare al terminale più positivo.
Sullo schema stavolta ho disegnato anche l'alimentazione dell'integrato, che di solito si sottintende, e un condensatore (C4) da 100 nF che conviene sempre inserire tra i pin di alimentazione di ogni integrato digitale.
Impulso di 1/4 di secondo alla chiusura di 1 contatto e ...
Moderatori:
carloc,
g.schgor,
BrunoValente,
IsidoroKZ
45 messaggi
• Pagina 4 di 5 • 1, 2, 3, 4, 5
0
voti
Big fan of ⋮ƎlectroYou! Ausili per disabili e anziani su ⋮ƎlectroYou
Caratteri utili: À È É Ì Ò Ó Ù α β γ δ ε η θ λ μ π ρ σ τ φ ω Ω º ª ² ³ √ ∛ ∜ ₀ ₁ ₂ ₃ ₄ ₅ ₆ ∃ ∄ ∆ ∈ ∉ ± ∓ ∾ ≃ ≈ ≠ ≤ ≥
Caratteri utili: À È É Ì Ò Ó Ù α β γ δ ε η θ λ μ π ρ σ τ φ ω Ω º ª ² ³ √ ∛ ∜ ₀ ₁ ₂ ₃ ₄ ₅ ₆ ∃ ∄ ∆ ∈ ∉ ± ∓ ∾ ≃ ≈ ≠ ≤ ≥
0
voti
Grazie Guido,
sono stato a zonzo per l'Italia ma nei prossimi giorni mi dedicherò al completamento del circuito, farò sapere il risultato.
Saluti a tutti.
sono stato a zonzo per l'Italia ma nei prossimi giorni mi dedicherò al completamento del circuito, farò sapere il risultato.
Saluti a tutti.
0
voti
Prego, buon lavoro e facci sapere.
Saluti anche a te.
Saluti anche a te.
Big fan of ⋮ƎlectroYou! Ausili per disabili e anziani su ⋮ƎlectroYou
Caratteri utili: À È É Ì Ò Ó Ù α β γ δ ε η θ λ μ π ρ σ τ φ ω Ω º ª ² ³ √ ∛ ∜ ₀ ₁ ₂ ₃ ₄ ₅ ₆ ∃ ∄ ∆ ∈ ∉ ± ∓ ∾ ≃ ≈ ≠ ≤ ≥
Caratteri utili: À È É Ì Ò Ó Ù α β γ δ ε η θ λ μ π ρ σ τ φ ω Ω º ª ² ³ √ ∛ ∜ ₀ ₁ ₂ ₃ ₄ ₅ ₆ ∃ ∄ ∆ ∈ ∉ ± ∓ ∾ ≃ ≈ ≠ ≤ ≥
0
voti
Per sicurezza (vista la precedente prova fallita) i condensatori C1, C2 e C3 sono da 220 nF (nanoFarard) cioè siglati 224?
Grazie
Grazie
0
voti
Osvaldo ha scritto:Per sicurezza (vista la precedente prova fallita) i condensatori C1, C2 e C3 sono da 220 nF (nanoFarard) cioè siglati 224?
Grazie
si confermo...
http://web.tiscali.it/carminepz/elettronica/codcond.htm
224 F sta per 22x10^4 pF=200 nF
0
voti
Sì, è esatto.
Comunque il mancato funzionamento era dovuto alla mancanza della resistenza R7.
Comunque il mancato funzionamento era dovuto alla mancanza della resistenza R7.
Big fan of ⋮ƎlectroYou! Ausili per disabili e anziani su ⋮ƎlectroYou
Caratteri utili: À È É Ì Ò Ó Ù α β γ δ ε η θ λ μ π ρ σ τ φ ω Ω º ª ² ³ √ ∛ ∜ ₀ ₁ ₂ ₃ ₄ ₅ ₆ ∃ ∄ ∆ ∈ ∉ ± ∓ ∾ ≃ ≈ ≠ ≤ ≥
Caratteri utili: À È É Ì Ò Ó Ù α β γ δ ε η θ λ μ π ρ σ τ φ ω Ω º ª ² ³ √ ∛ ∜ ₀ ₁ ₂ ₃ ₄ ₅ ₆ ∃ ∄ ∆ ∈ ∉ ± ∓ ∾ ≃ ≈ ≠ ≤ ≥
2
voti
Funzionaaa..!
Non so se l’insuccesso era dovuto alla mancanza della R7 o per il fatto che avevo prelevato il segnale dalla 4a sezione dell'integrato anziché dalla 3a.
Ho impiegato un foto-accoppiatore 4N35 al posto del 37 (qui in provincia di Belluno non é facile procurarsi componenti) ma vedo che va ugualmente.
Vi ringrazio ancora sia per gli insegnamenti che per la pazienza. Appena riuscirò ad avere o il TDA7052 o LM4871 per la parte audio e passato dalla basetta sperimentale (breadboard) a quella definitiva, allegherò una foto come mi era stato chiesto.
A presto, saluti.
Non so se l’insuccesso era dovuto alla mancanza della R7 o per il fatto che avevo prelevato il segnale dalla 4a sezione dell'integrato anziché dalla 3a.
Ho impiegato un foto-accoppiatore 4N35 al posto del 37 (qui in provincia di Belluno non é facile procurarsi componenti) ma vedo che va ugualmente.
Vi ringrazio ancora sia per gli insegnamenti che per la pazienza. Appena riuscirò ad avere o il TDA7052 o LM4871 per la parte audio e passato dalla basetta sperimentale (breadboard) a quella definitiva, allegherò una foto come mi era stato chiesto.
A presto, saluti.
0
voti
Bravo @Osvaldo
Aspettiamo l'immagine della realizzazione.
Saluti
prego, grazie del plurale ma in pratica ha fatto tutto @GuidoB.Osvaldo ha scritto:Funzionaaa..! (...) Vi ringrazio ancora sia per gli insegnamenti che per la pazienza (...)
Aspettiamo l'immagine della realizzazione.
Saluti
W - U.H.F.
-

WALTERmwp
30,2k 4 8 13 - G.Master EY

- Messaggi: 8986
- Iscritto il: 17 lug 2010, 18:42
- Località: le 4 del mattino
0
voti
Osvaldo ha scritto:Funzionaaa..!
Non so se l’insuccesso era dovuto alla mancanza della R7 o per il fatto che avevo prelevato il segnale dalla 4a sezione dell'integrato anziché dalla 3a.
Il problema era la mancanza di R7. Le sezioni dell'integrato sono uguali, è indifferente usare l'una o l'altra.
Big fan of ⋮ƎlectroYou! Ausili per disabili e anziani su ⋮ƎlectroYou
Caratteri utili: À È É Ì Ò Ó Ù α β γ δ ε η θ λ μ π ρ σ τ φ ω Ω º ª ² ³ √ ∛ ∜ ₀ ₁ ₂ ₃ ₄ ₅ ₆ ∃ ∄ ∆ ∈ ∉ ± ∓ ∾ ≃ ≈ ≠ ≤ ≥
Caratteri utili: À È É Ì Ò Ó Ù α β γ δ ε η θ λ μ π ρ σ τ φ ω Ω º ª ² ³ √ ∛ ∜ ₀ ₁ ₂ ₃ ₄ ₅ ₆ ∃ ∄ ∆ ∈ ∉ ± ∓ ∾ ≃ ≈ ≠ ≤ ≥
0
voti
Mi spiego meglio: avevo alimentato i piedini 8 e 9 della sezione C ma poi collegato il piedino 11 della sezione D anzichè il piedino 10 della sezione C
Che poi servisse la R 7 é un dato di fatto.
Va da Dio!
Notte.
Che poi servisse la R 7 é un dato di fatto.
Va da Dio!
Notte.
45 messaggi
• Pagina 4 di 5 • 1, 2, 3, 4, 5
Chi c’è in linea
Visitano il forum: Majestic-12 [Bot] e 44 ospiti

Elettrotecnica e non solo (admin)
Un gatto tra gli elettroni (IsidoroKZ)
Esperienza e simulazioni (g.schgor)
Moleskine di un idraulico (RenzoDF)
Il Blog di ElectroYou (webmaster)
Idee microcontrollate (TardoFreak)
PICcoli grandi PICMicro (Paolino)
Il blog elettrico di carloc (carloc)
DirtEYblooog (dirtydeeds)
Di tutto... un po' (jordan20)
AK47 (lillo)
Esperienze elettroniche (marco438)
Telecomunicazioni musicali (clavicordo)
Automazione ed Elettronica (gustavo)
Direttive per la sicurezza (ErnestoCappelletti)
EYnfo dall'Alaska (mir)
Apriamo il quadro! (attilio)
H7-25 (asdf)
Passione Elettrica (massimob)
Elettroni a spasso (guidob)
Bloguerra (guerra)



