MarcoD ha scritto:Forse vuoi fare un simulatore in tempo reale ( o rallentato ) per visualizzare su un sinottico a un operatore cosa succede quando inserisce/disinserisce carichi.
Anni fa, forse lo avrei fatto/fatto fare in Visual Basic o sul sw di supervisione di uno SCADA.
Ma fra studio programma e modello richiede secondo me varie decine di ore di lavoro.
Dipende dalla precisione del modello.
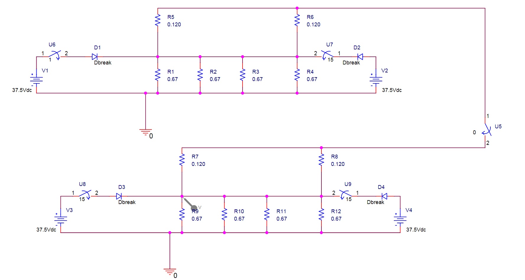
Al momento sto usando pspice, ma non sono molto pratico e sicuramente qualcosa mi sfugge, soprattutto quegli switch, che non capisco come funzionano, esiste un help per i componenti?
Non sono per niente pratico di p-spice, con le opportune modifiche dovrei essere in grado di fare una simulazione sensata.

Elettrotecnica e non solo (admin)
Un gatto tra gli elettroni (IsidoroKZ)
Esperienza e simulazioni (g.schgor)
Moleskine di un idraulico (RenzoDF)
Il Blog di ElectroYou (webmaster)
Idee microcontrollate (TardoFreak)
PICcoli grandi PICMicro (Paolino)
Il blog elettrico di carloc (carloc)
DirtEYblooog (dirtydeeds)
Di tutto... un po' (jordan20)
AK47 (lillo)
Esperienze elettroniche (marco438)
Telecomunicazioni musicali (clavicordo)
Automazione ed Elettronica (gustavo)
Direttive per la sicurezza (ErnestoCappelletti)
EYnfo dall'Alaska (mir)
Apriamo il quadro! (attilio)
H7-25 (asdf)
Passione Elettrica (massimob)
Elettroni a spasso (guidob)
Bloguerra (guerra)




