Kagliostro ha scritto:Anche i puntini di connessione li vedo sfalsati sempre dal post... mentre dalla png sono centrati correttamente.
Windows 7 Pro 64bit (risoluzione schermo 1440 x 900)
Stessa cosa
K
Si
Moderatori:
carloc,
g.schgor,
BrunoValente,
IsidoroKZ
Kagliostro ha scritto:Anche i puntini di connessione li vedo sfalsati sempre dal post... mentre dalla png sono centrati correttamente.
Windows 7 Pro 64bit (risoluzione schermo 1440 x 900)
Stessa cosa
K






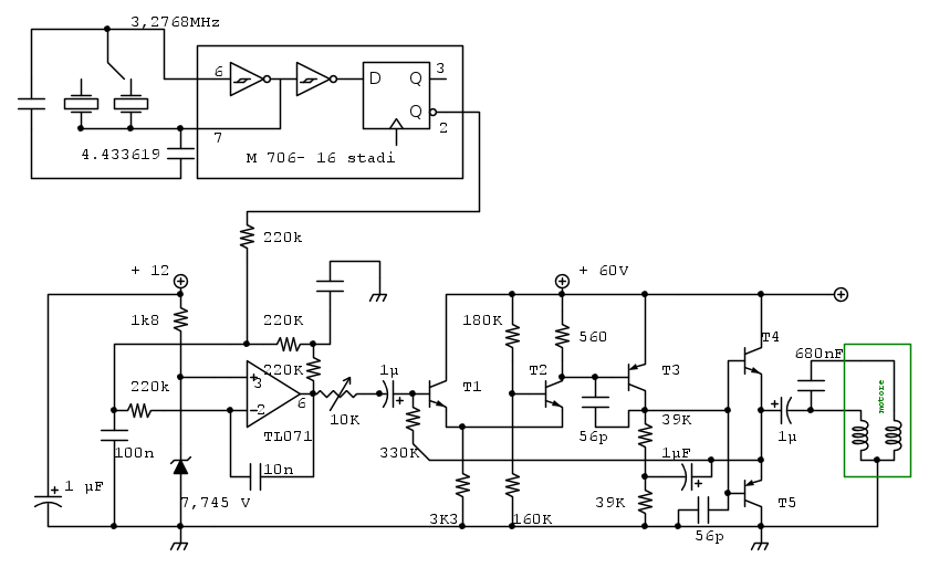
Strano: a me quella A non si vede negli schemi originali [1] e [5], si è cominciata a vedere in quello modificato da me [10], ma io avevo semplicemente copiato l' originale apportando le modifiche.




è un'immagine generata sul server (e sarebbe identica con qualunque altro sistema operativo).
Visitano il forum: Nessuno e 43 ospiti