SediciAmpere ha scritto:Ho fatto una simulazione: con due condensatori da 220uF la corrente media è circa 105-110mA
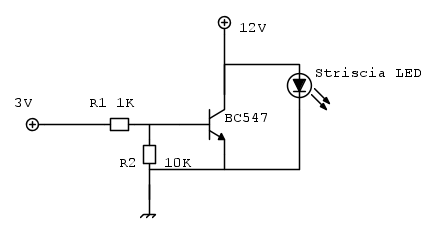
Il problema di questo circuito e` che il carico non puo` essere rappresentato da una resistenza da 96ohm: quella e` solo la resistenza apparente. I led si comportano come una batteria con una resistenza in serie, data dalla loro resistenza differenziale piu` il resistore in serie sulla striscia.
Quando la tensione di alimentazione varia, a causa del ripple, la corrente varia percentualmente molto di piu` perche' la variazione e` data dal ripple diviso praticamente per il resistore in serie, in questo caso 130ohm, come riportato dall'OP
Dato che mi pare di aver capito che ci sono 3 colori, avevo chiesto di misurare la tensione ai capi di ciascuna delle tre resistenze per avere una idea di come modellare la striscia di led.
Gli effetti dovuti al modello dei led con batteria sono calcolati in modo ruspante qui e in modo piu` preciso e generale qui, nella sezione "Esempio"

Elettrotecnica e non solo (admin)
Un gatto tra gli elettroni (IsidoroKZ)
Esperienza e simulazioni (g.schgor)
Moleskine di un idraulico (RenzoDF)
Il Blog di ElectroYou (webmaster)
Idee microcontrollate (TardoFreak)
PICcoli grandi PICMicro (Paolino)
Il blog elettrico di carloc (carloc)
DirtEYblooog (dirtydeeds)
Di tutto... un po' (jordan20)
AK47 (lillo)
Esperienze elettroniche (marco438)
Telecomunicazioni musicali (clavicordo)
Automazione ed Elettronica (gustavo)
Direttive per la sicurezza (ErnestoCappelletti)
EYnfo dall'Alaska (mir)
Apriamo il quadro! (attilio)
H7-25 (asdf)
Passione Elettrica (massimob)
Elettroni a spasso (guidob)
Bloguerra (guerra)










