circuito protezione inversione polarità??
Moderatori:
SandroCalligaro,
mario_maggi,
fpalone
5 messaggi
• Pagina 1 di 1
0
voti
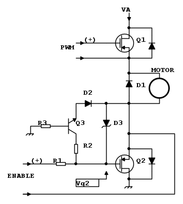
Buongiorno a tutti, e grazie in anticipo per la vostra gentilezza. Spiego subito il mio problema. Il mio prof mi ha dato lo schema di un circuito, si tratta di un semplice driver per un motore elettrico DC, pilotaggio High Side mediante un mosfet di potenza (Q1) e un diodo per il ricircolo della corrente (D1) in parallelo al motore. Fin qui tutto ok. Al di sotto di D1 invece, come si vede in figura, c'è un altro blocco circuitale, fatto da un BJT di tipo pnp (Q3), due diodi (D2 e D3), tre resistenze e un altro MOSFET (Q2). Questo blocco circuitale dovrebbe svolgere la funzione di protezione da inversione di polarità della batteria. Ecco, non riesco a capire COME funziona! Come fa a proteggere? Qualcuno è in grado di capirlo e spiegarmelo? Grazie mille ancora!
1
voti
1. Fai lo schema con FidocadJ, così possiamo prenderlo e ragionarci sopra disegnando;
2. Riporta i valori di tutti i componenti, le sigle di tutti i transistori e diodi, le tensioni di tutti gli zener, il valore delle tensioni di alimentazione;
3. Spiega cosa sono le varie masse e 0V e dove sono collegate;
4. Hai la sigla del motore o almeno la sua tipologia?
5. Cosa c'è collegato all'ingresso su R1?
We'll take it from there.
2. Riporta i valori di tutti i componenti, le sigle di tutti i transistori e diodi, le tensioni di tutti gli zener, il valore delle tensioni di alimentazione;
3. Spiega cosa sono le varie masse e 0V e dove sono collegate;
4. Hai la sigla del motore o almeno la sua tipologia?
5. Cosa c'è collegato all'ingresso su R1?
We'll take it from there.
-

PietroBaima
90,7k 7 12 13 - G.Master EY

- Messaggi: 12207
- Iscritto il: 12 ago 2012, 1:20
- Località: Londra
1
voti
Provo a rispondere ... ma potrebbe essere che non sia così!
Siccome non sono riuscito a darmi una spiegazione logica al circuito postato, lo ho ridisegnato in fidocad ma con due varianti che potrebbero dare un senso alla protezione.
Il motore non è collegato a gnd ma all'anodo di D1, ed ho ipotizzato che il segnale su R1 è un segnale di enable.
Quindi con polarità di alimentazione corretta e segnale PWM attivo il motore viene alimentato solo se Q2 è in conduzione. Questo è posssibile se il gate è tenuto "alto" dal segnale di enable.
Invertendo la polarità di alimentazione la resistenza R3 collegata a gnd (che ora a causa dell'inversione è positiva rispetto al morsetto VA), lascia passare una corrente che si chiude su VA tramite base-emettitore di Q3, D2, D1 e il diodo di Q1. Il transistor Q3 entra in conduzione variando la tensione di gate di Q2. Ne consegue che Q2 si interdice e apre il circuito di alimentazione.
E' però necessario che la somma delle cadute di tensione su R2, Vce di Q3 e D2 si mantenga inferiore a quella che porta il Q2 in conduzione.
Siccome non sono riuscito a darmi una spiegazione logica al circuito postato, lo ho ridisegnato in fidocad ma con due varianti che potrebbero dare un senso alla protezione.
Il motore non è collegato a gnd ma all'anodo di D1, ed ho ipotizzato che il segnale su R1 è un segnale di enable.
Quindi con polarità di alimentazione corretta e segnale PWM attivo il motore viene alimentato solo se Q2 è in conduzione. Questo è posssibile se il gate è tenuto "alto" dal segnale di enable.
Invertendo la polarità di alimentazione la resistenza R3 collegata a gnd (che ora a causa dell'inversione è positiva rispetto al morsetto VA), lascia passare una corrente che si chiude su VA tramite base-emettitore di Q3, D2, D1 e il diodo di Q1. Il transistor Q3 entra in conduzione variando la tensione di gate di Q2. Ne consegue che Q2 si interdice e apre il circuito di alimentazione.
E' però necessario che la somma delle cadute di tensione su R2, Vce di Q3 e D2 si mantenga inferiore a quella che porta il Q2 in conduzione.
0
voti
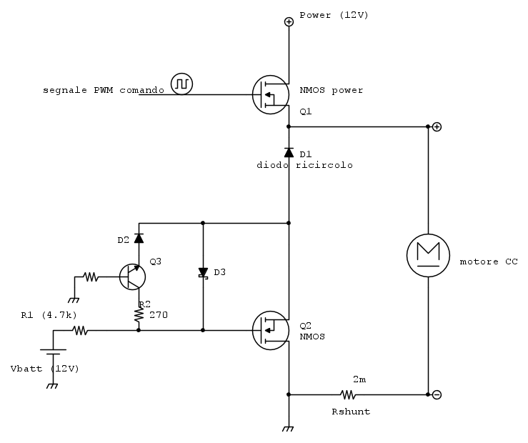
Grazie a tutti per le risposte e scusate se sono stato poco chiaro, soprattutto con il disegno del circuito. L'ho rifatto con FidoCadJ e ve lo ripropongo:
Chiarimenti:
Il MOSFET Q2 è un canale N ma disegnato specchiato, nel senso che il suo source è quello connesso all'anodo del diodo di ricircolo D1, mentre il suo drain è a massa.
stessa cosa per il bipolare Q3: si tratta di un npn specchiato, il suo emettitore è connesso all'anodo di D2 mentre il collettore è connesso a R2.
Il polo negativo del motore non è direttamente connesso a massa ma è come se lo fosse, perché è connesso a un resistore di shunt per la misura della corrente sul motore, che a sua volta è verso massa. Come avviene la misura della corrente non è riportato perché non ci interessa.
Sapreste quindi spiegarmi come avviene la protezione da inversione di polarità?
Grazie mille anticipatamente
Chiarimenti:
Il MOSFET Q2 è un canale N ma disegnato specchiato, nel senso che il suo source è quello connesso all'anodo del diodo di ricircolo D1, mentre il suo drain è a massa.
stessa cosa per il bipolare Q3: si tratta di un npn specchiato, il suo emettitore è connesso all'anodo di D2 mentre il collettore è connesso a R2.
Il polo negativo del motore non è direttamente connesso a massa ma è come se lo fosse, perché è connesso a un resistore di shunt per la misura della corrente sul motore, che a sua volta è verso massa. Come avviene la misura della corrente non è riportato perché non ci interessa.
Sapreste quindi spiegarmi come avviene la protezione da inversione di polarità?
Grazie mille anticipatamente
5 messaggi
• Pagina 1 di 1
Chi c’è in linea
Visitano il forum: Google Adsense [Bot] e 43 ospiti

Elettrotecnica e non solo (admin)
Un gatto tra gli elettroni (IsidoroKZ)
Esperienza e simulazioni (g.schgor)
Moleskine di un idraulico (RenzoDF)
Il Blog di ElectroYou (webmaster)
Idee microcontrollate (TardoFreak)
PICcoli grandi PICMicro (Paolino)
Il blog elettrico di carloc (carloc)
DirtEYblooog (dirtydeeds)
Di tutto... un po' (jordan20)
AK47 (lillo)
Esperienze elettroniche (marco438)
Telecomunicazioni musicali (clavicordo)
Automazione ed Elettronica (gustavo)
Direttive per la sicurezza (ErnestoCappelletti)
EYnfo dall'Alaska (mir)
Apriamo il quadro! (attilio)
H7-25 (asdf)
Passione Elettrica (massimob)
Elettroni a spasso (guidob)
Bloguerra (guerra)
pigreco]=π


