Salve a tutti mi sono appena iscritto al forum e volevo chiedere delle informazioni, non essendo molto pratico di elettronica (Ma molto interessato ad apprenderla) non sono capace di riconoscere molti componenti, allora volevo chiedere, questo dovrebbero essere i componenti di un ricevitore a onde medie da collegare a un altoparlante, come andrebbero collegati a quest'ultimo?
Eliminati link non funzionanti a server esterno.
Ricevitore per onde medie
27 messaggi
• Pagina 1 di 3 • 1, 2, 3
0
voti
L'utilizzo di server esterni per caricare documenti e immagini è vietato dalle regole del forum, per una questione di fruibilità futura dei contenuti.
Carica le immagini utilizzando il pulsante in basso sotto il messaggio e allegale allo stesso.
Per quanto riguarda i ricevitori ad onde medie, puoi trovare molta documentazione online cercando con le parole chiave ricevitore supereterodina
Carica le immagini utilizzando il pulsante in basso sotto il messaggio e allegale allo stesso.
Per quanto riguarda i ricevitori ad onde medie, puoi trovare molta documentazione online cercando con le parole chiave ricevitore supereterodina

0
voti
Ah Okay grazie, scusami non ero a conoscenza di questo dividieto, ora modifico il post
-

Simonee556754
0 2 - Messaggi: 8
- Iscritto il: 2 ago 2017, 15:32
2
voti
Beh, per qualcuno agli inizi che dice "non sono capace di riconoscere molti componenti" forse la supereterodina non è il circuito piú semplice con cui iniziare...
Simonee556754 comincia magari con una radio a galena (sostituendo la galena, di difficile reperibilità con un diodo al germanio). Non funziona però con l'altoparlante... amplificarlo potrebbe essere il prossimo passo
Dai un'occhiata per esempio qui: http://www.leradiodisophie.it/Cristallo1.html
Ciao, Boiler
Dai un'occhiata per esempio qui: http://www.leradiodisophie.it/Cristallo1.html
Ciao, Boiler
1
voti
Io suggerirei invece di cominciare a leggere un po... ad esempio questo:
http://www.introni.it/pdf/Radio%20Eleme ... 201972.pdf
Il libro è un po' stagionato ma ancora buono (è il primo libro del genere che ho letto a tredici anni; dopo l'ho anche riletto parecchie volte perché non basta una sola lettura per assimilare tutto il contenuto). Dopo che avrai cominciato a masticare bene i concetti si potrà approfondire; ma adesso, anche facendoti costruire qualche kit, non servirebbe a nulla perché non ci capiresti niente!
http://www.introni.it/pdf/Radio%20Eleme ... 201972.pdf
Il libro è un po' stagionato ma ancora buono (è il primo libro del genere che ho letto a tredici anni; dopo l'ho anche riletto parecchie volte perché non basta una sola lettura per assimilare tutto il contenuto). Dopo che avrai cominciato a masticare bene i concetti si potrà approfondire; ma adesso, anche facendoti costruire qualche kit, non servirebbe a nulla perché non ci capiresti niente!
0
voti
boiler ha scritto:Dai un'occhiata per esempio qui: http://www.leradiodisophie.it/Cristallo1.html
EDIT: citazione integrale accorciata.
Grazie della dritta, sono molto interessato ad imparare

-

Simonee556754
0 2 - Messaggi: 8
- Iscritto il: 2 ago 2017, 15:32
0
voti
Piercarlo ha scritto:Io suggerirei invece di cominciare a leggere un po... ad esempio questo:
http://www.introni.it/pdf/Radio%20Eleme ... 201972.pdf
EDIT: citazione integrale accorciata.
Grazie lo farò sicuramente
-

Simonee556754
0 2 - Messaggi: 8
- Iscritto il: 2 ago 2017, 15:32
1
voti
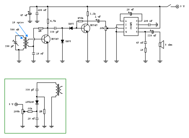
Ti consiglio uno schema semplice tratto dal libro "Radioelementi" (e leggermente modificato da me). Se non dovessi riuscire a trovare il condensatore variabile da 200 pF compra i diodi varicap 1SV149 o un modello equivalente e montane uno come vedi nel riquadro. Per uno schema ancora più semplice guarda il datasheet del circuito integrato TA7642.
0
voti
Una domanda, non disponendo di cuffie ad alta impedenza, c'è qualcosa con cui potrei sostituirle?
Ultima modifica di
Simonee556754 il 5 ago 2017, 14:16, modificato 1 volta in totale.
-

Simonee556754
0 2 - Messaggi: 8
- Iscritto il: 2 ago 2017, 15:32
27 messaggi
• Pagina 1 di 3 • 1, 2, 3
Torna a Costruzione, riparazione, riutilizzo
Chi c’è in linea
Visitano il forum: Nessuno e 5 ospiti

Elettrotecnica e non solo (admin)
Un gatto tra gli elettroni (IsidoroKZ)
Esperienza e simulazioni (g.schgor)
Moleskine di un idraulico (RenzoDF)
Il Blog di ElectroYou (webmaster)
Idee microcontrollate (TardoFreak)
PICcoli grandi PICMicro (Paolino)
Il blog elettrico di carloc (carloc)
DirtEYblooog (dirtydeeds)
Di tutto... un po' (jordan20)
AK47 (lillo)
Esperienze elettroniche (marco438)
Telecomunicazioni musicali (clavicordo)
Automazione ed Elettronica (gustavo)
Direttive per la sicurezza (ErnestoCappelletti)
EYnfo dall'Alaska (mir)
Apriamo il quadro! (attilio)
H7-25 (asdf)
Passione Elettrica (massimob)
Elettroni a spasso (guidob)
Bloguerra (guerra)





