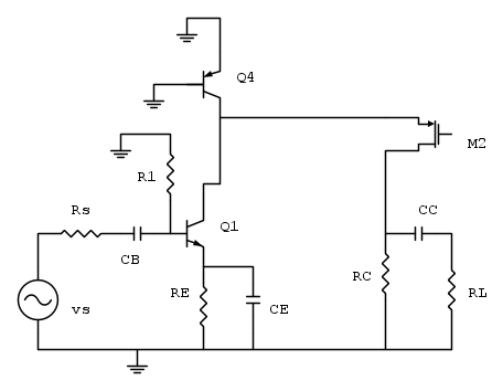
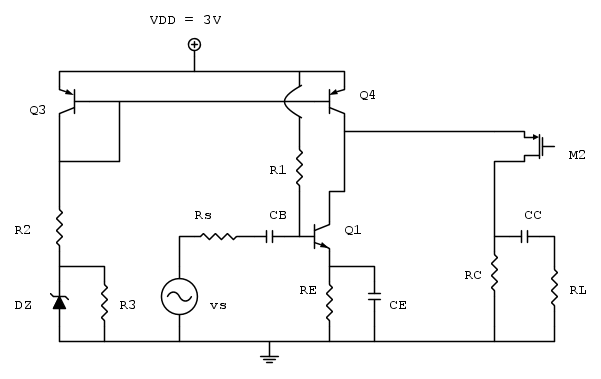
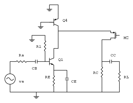
Nel seguente circuito,
è il generatore di piccolo segnale, mentre
è l'alimentazione (in continua). Vorrei capire qual è il circuito per piccolo segnale a centro banda (il disegno per intenderci): in particolare non mi interessa conoscere il modello per piccolo segnale di ogni transistor, ma vorrei capire, anche sommariamente, perché lo specchio di corrente formato da Q3 e Q4 si "spegne" e come tradurre questo "spegnimento" in termini connessioni. L'idea che mi sono fatto io è la seguente, ma non so se è giusta e in questo periodo non posso consultare il mio Professore, per questo sto scrivendo in questo forum:
Grazie a tutti!

Elettrotecnica e non solo (admin)
Un gatto tra gli elettroni (IsidoroKZ)
Esperienza e simulazioni (g.schgor)
Moleskine di un idraulico (RenzoDF)
Il Blog di ElectroYou (webmaster)
Idee microcontrollate (TardoFreak)
PICcoli grandi PICMicro (Paolino)
Il blog elettrico di carloc (carloc)
DirtEYblooog (dirtydeeds)
Di tutto... un po' (jordan20)
AK47 (lillo)
Esperienze elettroniche (marco438)
Telecomunicazioni musicali (clavicordo)
Automazione ed Elettronica (gustavo)
Direttive per la sicurezza (ErnestoCappelletti)
EYnfo dall'Alaska (mir)
Apriamo il quadro! (attilio)
H7-25 (asdf)
Passione Elettrica (massimob)
Elettroni a spasso (guidob)
Bloguerra (guerra)







cosa c'entra? Non è cortocircuitato da
?


ma vs' e` diverso da vs!