Con un po' tanto ritardo provo a rispondere. Visto che lo stadio di ingresso e` un differenziale, al posto di una analisi diretta si puo` scomporre il segnale di ingresso in una parte differenziale e una di modo comune, e considerando che il guadagno di modo comune e` molto minore di quello differenziale, si trascura quest'ultimo contributo. La scomposizione in modo differenziale e modo comune e` stata magistralmente spiegata qui
http://www.electroyou.it/darwinne/wiki/ ... e-symmetry.
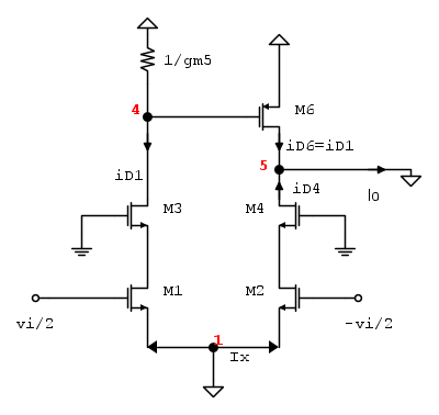
In questo caso il segnale di ingresso di modo differenziale e` vi (faccio riferimento allo schema del messaggio [18] con ingresso a PMOS) e il segnale di ingresso di modo comune e` vi/2 che viene allegramente trascurato. Se consideriamo solo la componente differenziale dell'ingresso abbiamo questa situazione con il punto centrale fra i due source di M1 e M2 a ground
e si deve trovare la corrente di cortocircuito Io in funzione di vi. Se possiamo trascurare tutte le r0, la corrente iD1 vale

, e iD4 vale

. Se le transconduttanze dei transistori 1 e 2 sono uguali, si ha

.
Non ha prescritto il medico di cortocircuitare l'uscita, ma se si vuole trovare un equivalente Norton del primo stadio meglio usare la definizione. Se l'uscita e` a ground

, che comunque avevamo supposto trascurabile, e` cortocircuitata e quindi anche se non la si fosse trascurata non avrebbe cambiato il risultato.
Sfortunatamente le altre resistenze di uscita dei MOS non vengono eliminate dal cortocircuito di uscita, ma sono trascurabili perche' collegate a nodi a bassa impedenza. ro2, ro4 e ro10 sono collegate al source di M, collegate al source di M3, mentre , quindi ad un nodo a bassa impedenza che non viene (molto) disturbato. Discorso analogo per le resistenze ro1 ed ro9, collegate al source di M3, mentre ro3 e` collegata fra due nodi a bassa impedenza (source di M3 e 1/gm5) e quindi non da` troppi problemi.
Il loro effetto e` di ridurre la transconduttanza dello stadio, ma essendo ro>>1/gm l'effetto e` limitato. La transconduttanza dello stadio vale quindi

, che e` il valore che avevo indicato nel messaggio [13].
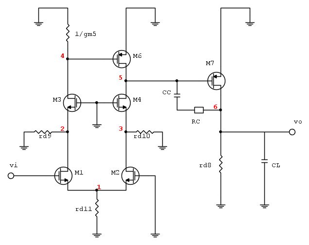
Se il tuo prof vuole anche il guadagno in bassa frequenza, bisogna anche calcolare il carico resistivo di ogni stadio. L'impedenza di uscita del primo stadio non e` immediata da calcolare, non valgono piu` le condizioni di simmetria, ma la si puo` approssimare abbastanza bene. Lo schema per calcolare l'impedenza di uscita e` il seguente, dove si mette un generatore di tensione Vx sull'uscita e si calcola la corrente Ix che eroga. L'impedenza dell'equivalente Norton vale Vx/Ix. La corrente ix e` costituita da tre contributi, come si vede in questo schema.
Il termine Ix3 e` facile: Vx/ro6. La corrente Ix1 dipende dall'impedenza Ro che si vede guardando dentro al cascode. Si puo` dimostrare "facilmente" che e` dalle parti di

, avendo assunto le gm e le ro di M1 M2 ed M3 uguali. In ogni caso Ro >>> ro6. La corrente Ix1 vale quindi

. La corrente Ix2 , trascurando un po' di ro, e` uguale a Ix1, dato che Ix1 parra per M4, M2, M1, M3 e viene specchiata dallo specchio M5-M3. La corrente totale che esce da Vx vale quindi

e quindi la resistenza di uscita del primo stadio vale circa ro6. Questa resistenza deve essere aggiunta allo schema del messaggio [13].
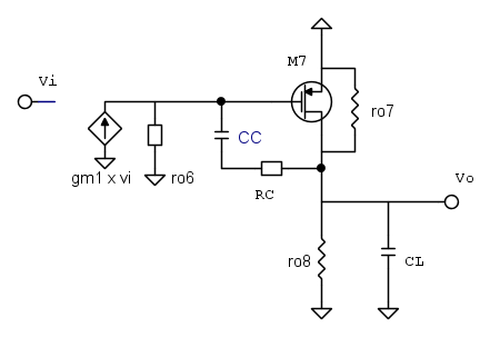
Lo stadio di uscita ha come carico CL e le resistenze ro di M7 ed M8 in parallelo. Il circuito finale su cui farei conti anche in continua e` quindi
Il guadagno in continua vale quindi

La funzione di trasferimento ha due poli, dato che ci sono due capacita`, e uno zero associato a CC, che potrebbe essere a destra, a sinistra o all'infinito, a seconda del valore di RC. Un altro zero, associato a CL, invece e` sicuramente all'infinito.
I due condensatori interagiscono fra di loro (sono nella stessa maglia) e quindi non si puo` calcolare indipendentemente la loro frequenza, bisogna risolvere una equazione di secondo grado.
PERO` se le frequenze dei due poli sono abbastanza distanti fra di loro, allora le due frequenze si possono stimare separatamente, e se il secondo polo e` abbastanza oltre alla frequenza di crossover, allora basta calcolare la frequenza del primo polo, associato a CC

Per calcolare pero` il margine di fase, bisogna sapere dove va a finire lo zero, e da che parte e` del piano complesso. Il circuito per calcolare la frequenza dello zero e` questo
Bisogna trovare il valore di frequenza (generalizzata) di Vin tale per cui l'uscita va a zero, Vo=0. Se l'uscita e` nulla non c'e` corrente in ro7, ro8 e CL, e quindi tutta la corrente I1 che arriva "in avanti" attraverso la rete di compensazione di impedenza ZC deve essere assorbita dal transistore. Si ha quindi che

da cui, semplificando Vin ed espandendo

da cui la frequenza che annulla l'uscita vale

da cui si vede che se RC=0, si ha uno zero a destra dato da gm/CC, se gm RC>>1 si ha uno zero a sinistra a -1/(RC CC) e per il valore di RC=1/gm lo zero va a frequenza infinita, si toglie dai piedi.
Nella compensazione si fa in modo che il polo associato a CC intervenga a frequenze piu` basse del polo associato al carico. Qui bisogna vedere che cosa vuole il vostro docente e che metodi di calcolo vi ha spiegato. Il polo di CC capita a una pulsazione pari a

dove la resistenza vista da CC e` quella valutata con la capacita` CL aperta, mentre il polo associato a CL e` alla pulsazione

, dove la resistenza vista da CL viene valutata con l'altro condensatore in cortocircuito. Questa approssimazione (separazione per costanti di tempo) funziona se in due poli sono abbastanza separati (almeno una o due decadi). I valori delle due resistenze si calcolano in questo modo
Il valore della resistenza vista da CC lo si calcola trovando l'impedenza ai capi di ZC e poi aggiungendo il valore di RC. L'impedenza vista da ZC si puo` calcolare in tanti modi, il piu` semplice (per me) e` guardare sui miei appunti che dicono

in cui si tiene solo il termine dominante dato dalla retroazione locale che alza l'impedenza.
Il valore di RCL con CC in cortocircuito e` piu` facile. Se si considera che RC>>ro6, si ha che il MOS e` praticamente collegato a diodo e la sua resistenza vale 1/gm7. Questa e` in parallelo a r07 e r08, ma sono trascurabili rispetto a 1/gm7, per cui

e quindi il guadagno di anello, avendo messo a posto i segni (che non so come avete definito) viene

Se il polo di CC e` dominante, allora il prodotto guadagno banda e` proprio

Il 2 pi greca e` perche' il prodotto guadagno banda sono abituato a pensarlo in hertz, non in radianti al secondo. Osservazione importante: il prodotto guadagno banda dipende SOLO dalle transconduttanze e dalle capacita`, non dalle resistenze ro. Ovvero del guadagno in continua non interessa niente a nessuno, le prestazioni di stabilita` e banda dipendono solo da grandezze controllabili con il bias e con le dimensioni dei condensatori. Questa e` la ragione per cui avevo fatto un modello in cui non le consideravo. Sapere il guadagno in continua, o le ro, serve solo per avere una idea di quanto il polo di compensazione e` dominante.
Se il polo e` dominante, quando si arriva in crossover, quindi alla frequenza pari a GBW, il polo di compensazione ormai ha gia` dato un ritardo di fase di 90°, per avere un margine di fase di 60° la fase del secondo polo (quello di CL) deve essere di -30 gradi, ovvero la frequenza di transizione deve essere piu` bassa del secondo polo, con un fattore pari a

, da cui ricavi il valore di CC che fa andare in crossover alla frequenza voluta. Ancora una volta, il valore che deve avere CC non dipende dalle ro, ma solo dalle dimensioni dei transistori, dalla tecnologia e dalla corrente di bias.